Как пользоваться Blender для начинающих
Blender — это очень популярная свободная программа для 3d моделирования и проектирования различных трехмерных объектов. Программа используется многими дизайнерами и в том числе для создания известных и популярных проектов. Blender применялся при съемке некоторых фильмов и мультфильмов, а также разработки игр.
В этой инструкции мы рассмотрим основы использования Blender для начинающих, тех, кто еще никогда не пользовался этой программой. Мы разберем навигацию по программе и основные ее возможности чтобы вы могли свободно ориентироваться в ее интерфейсе и не испытывали трудностей.
Содержание статьи:
Установка Blender
Это кроссплатформенная программа, которая может быть установлена на WIndows, Linux или MacOS. Установочный файл для Windows и MacOS вы можете загрузить на официальном сайте. Что касается Linux, то в большинстве дистрибутивов можно получить программу из официальных репозиториев. Например, в Ubuntu для этого достаточно выполнить команду:
sudo apt install blender
Затем вы можете запустить программу из главного меню.
Как пользоваться Blender для начинающих
Дальше мы рассмотрим как пользоваться Blender для начинающих. Эта инструкция не научит вас моделированию, но вы поймете основы работы с программой. Но сначала нужно рассмотреть интерфейс главного окна.
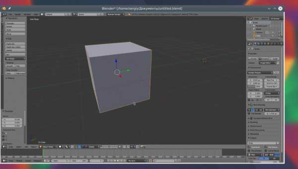
1. Главное окно программы
Главное окно можно поделить на несколько условных областей, которыми вам предстоит пользоваться. Вот они:
- Основное меню программы;
- Меню переключения вида;
- Левая панель навигации;
- Панель инструментов справа;
- Основная рабочая область;
- Строка времени внизу.
Все эти области были подчеркнуты на снимке экрана. По умолчанию в рабочей области отображается 3D фигура — куб. Дальше мы рассмотрим основные действия, которые можно с ней сделать.

2. Основы навигации
Программой очень просто управлять, вот основные приемы навигации:- Чтобы изменить угол обзора зажмите среднюю кнопку мыши и перемещайте ее;
- Чтобы перемещаться вверх-вниз или назад-вперед зажмите кнопку Shift и среднюю кнопку мыши, затем двигайте ее;
- Для изменения масштаба используйте колесо прокрутки;
- Чтобы выбрать объект щелкните по нему правой кнопкой или щелкните правой кнопкой вне объекта, чтобы отменить выбор;
- Для выбора нескольких объектов удерживайте кнопку Shift во время выбора;
- Чтобы выбрать все объекты нажмите A, и еще раз чтобы отменить выбор, выбранные объекты будут выделены желтым.

3. Режимы работы
Программа для 3D моделирования Blender может работать в нескольких режимах:
- Режим объекта (Object mode) — позволяет выбирать объекты, перемещать их, поворачивать, и двигать как вам нужно;
- Режим редактирования (Edit mode) — позволяет изменить вершины объекта, его линии и плоскости, вы можете изменять сетку в этом режиме.
- Скульптурный режим ( Sculpt mode) — режим редактирования 3D сетки;
- Режим рисования (Vertex Paint mode) — позволяет изменить цвета фигур;
- Режим рисования текстур (Texture Paint mode) — позволяет раскрашивать текстуры;
- Режим толщины (Weight Paint mode) — позволяет изменить толщину поверхностей;
- Сеточный режим (Particle mode) — удобен для работы с системами частиц.
Для переключения между этими режимами можно использовать кнопку Tab или меню:

В этой статье мы будем использовать только первых два режима, они основные.
4. Изменение объектов
3D моделирование Blender начинается с изменения объектов. Обратите внимание на стрелки, которые появляются около объекта, когда вы его выбираете. Это направляющие стрелки, и они указывают на грани системы координат. Красная стрелка соответствует оси X, зеленая — ось Y, а синяя — ось Z. Эти стрелки позволяют более точно перемещать объекты.Переместить объект можно несколькими способами:
- Просто перетащите его правой кнопкой мыши;
- Нажмите G и перетащите объект в нужное место;
- Нажмите на одной из стрелок и перемещайте объект вдоль нее.

Поворачивать объекты тоже очень просто. Все что нужно сделать — это выбрать объект и нажать кнопку R. Если вы хотите повернуть объект вокруг определенной оси, нажмите R, а затем одну из клавиш X, Y, Z. Они соответствуют осям координат.
Для масштабирования используйте кнопку S. Опять же, для масштабирования по одной из осей нажмите X, Y или Z.
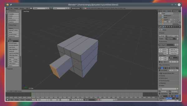
5. Создание объектов
Работа в Blender предполагает не создание нескольких объектов в основной области. Сначала обратите внимание где находится 3D курсор. Именно в этом месте будет вставлен объект. По умолчанию он расположен в начале координат, но вы можете его переместить в любой место просто кликнув левой кнопкой.

Затем откройте меню «Add» в нижней части экрана и выберите нужный тип объектов, например, фигуры (Mesh), а затем саму фигуру. После ее добавления она появится около курсора. Так вы можете добавить любой объект.

6. Редактирование объектов
В режиме редактирования вы можете изменять размеры и характеристики объектов. Можно выбирать отдельные части объектов: вершины, линии и плоскости. Что нужно выбрать можно указать на панели:

Дальше работа похожа на перетаскивание объектов. Выберите нужную часть правой кнопкой и тащите куда нужно. Также в режиме редактирования вы можете выделить несколько вершин и объединить их вместе. Для этого выберите нужные вершины с помощью «Shift» затем нажмите «W» и выберите пункт меню «Merge».

Также в режиме редактирования вы можете вытягивать части объекта. Для этого выберите грань, вершину или плоскость, а затем нажмите «E» и перетащите ее в нужное место.

Вы можете вырезать часто объекта чтобы перетащить ее в другое место или развернуть. Для этого нажмите Ctrl+R и выберите нужную часть просто двигая мышь, затем эта часть будет отмечена и вы сможете сделать с ней все что нужно.



7. Модификаторы
Модификаторы позволяют изменять характеристики вашей фигуры по определенным алгоритмах. Чтобы использовать модификаторы вернитесь в режим объекта, затем на правой панели выберите иконку со значком ключа:

Дальше нажмите «Add Modifier» и выберите нужный модификатор. Вы можете поэкспериментировать с ними. Чаще всего вам придется использовать «subdivision surface». Он позволяет сгладить углы поверхности. Все параметры модификатора будут находиться на правой панели. С помощью пункта «View» вы можете настроить силу скругления:

8. Сохранение результата
Чтобы сохранить результат своей работы откройте меню «File» и выберите опцию «Save»:

Затем вам нужно выбрать место для сохранения и нажать «Save blender file». Работа будет сохранена в формате Blender, и вы сможете продолжить ее редактировать. Но если вам нужна обычное изображение, в меню «File» выберите пункт «Export», затем выберите формат нужной картинки:

Наша инструкция как пользоваться Blender 3d для чайников подходит к концу.
Выводы
В этой статье мы рассмотрели как пользоваться Blender 3d для моделирования различных фигур и объектов. Конечно, вы не стали профессионалом, но зато теперь знаете на что способна программа для моделирования Blender и как ею пользоваться.
Оцените статью:
Загрузка…losst.ru
Blender для начинающих — Викиучебник
Материал из Викиучебника — открытых книг для открытого мира
Перейти к навигации Перейти к поиску
Содержание コンテンツ Blender 2.77 — теория 이론
|
ru.wikibooks.org
Уроки Blender — 25 бесплатных видеоуроков от Blender Foundation для начинающих
На официальном канале Blender теперь можно посмотреть 25 видеоуроков для изучения данной программы. Данная серия уроков подойдет тем, кто в первый раз знакомится с софтом, а также тем, кто хочет перейти на него с других программ 3D моделирования, будь то 3ds Max, Maya, Cinema4D и т.д.
Уроки затрагивают такие темы, как: настройка рендера в Blender, размеры объекта, освещение на сцене, работа с UV, процедурные текстуры, инструмент Knife, Bevel, Edge Loops, работа со слоями и многое другое. Все видео будут опубликованы ниже. Каждое занимает от 2 до 8 минут.
devgam.com
Blender-Game — Blender — уроки BGE
Собственно, сам Blender относится к свободному программному обеспечению с открытым исходным кодом. Огромное число людей по всему миру используют его, как альтернативу иным 3D редакторам. Кроме всего прочего, Blender обладает очень маленьким размером установочного пакета и бесплатен по определению. Хотя по функциональности легко может поспорить с таким гигантом как 3D Studio Max. Являясь полноценным 3D редактором, он включает в себя игровой движок, который позволяет создавать небольшие трёхмерные игры. В любом случае движок Blender позволяет начинающему индивидуальному разработчику приобщиться к пониманию устройства трёхмерных игр. Создавать свою игру в Blender Game Engine — одно удовольствие. Несмотря на кажущуюся внешнюю сложность интерфейса программы, к нему привыкаешь за пару недель. А в последствии, Blender уже не сложнее любого другого редактора, а во многом и более удобен.
Все уроки и учебники будут здесь размещаться в виде ссылок на документы PDF. Вы можете их сохранять у себя на компьютере, либо читать прямо в браузере. Возможны опечатки в текстах, но в целом материал излагается доступным для начинающих языком с обязательными иллюстрациями. Если вы «начинающий», то читайте по порядку, иначе вы не сможете понять последующие уроки. Все уроки созданы на Blender версии 2.72 .
Урок первый. Простые примитивы.
Урок второй. Изменяем и раскрашиваем объект.
Урок третий. Простейшее наложение текстур на игровой объект
Урок четвёртый. Знакомство с физикой объектов.
Урок пятый. Зачем нужен Python.
Урок шестой. Знакомство с актуаторами.
Урок седьмой. Текстовый объект.
Урок восьмой. Слежение камерой, таймер.
Урок девятый. Текстовый объект — индикатор скорости движения.
Урок десятый. Простое движение к объекту.
Урок одиннадцать. Подсчёт собранных предметов.
Урок двенадцать. Создаём первую игру «Подводная лодка».
Урок тринадцать. Делаем простейшее дерево — текстура + прозрачный материал.
Урок четырнадцать. Применяем навигационную сетку (Navigation mesh).
Урок пятнадцать. Ввод данных пользователя в BGE. Ввод русского текста в BGE.
Урок шестнадцать. Импорт моделей 3DS. «Небо» (SkyBox).
Урок семнадцать. Делаем простейший автомобиль в BGE.
Урок восемнадцать. Делаем транспорт с разным количеством колёс.
Урок двадцать. Делаем автомобильный симулятор.
Урок двадцать один. Авто симулятор в BGE. Переключение камер, ландшафт.
Урок 22. Сенсор Near. Передача данных между объектами в BGE.
Урок 23. Простая анимация в BGE. Взаимодействие с динамическими объектами.
Урок 24. Игровая логика. Случайные числа ( Random ).
Урок 25. Пример применения случайных чисел. Гонки кубиков 🙂 .
Урок 26. Текстурируем правильно. GLSL. Анимация текстур в BGE. Пример комнаты для шутера от первого лица.
Урок 27. Вращение камеры мышью, HUD, Background Scene (и снова небо) — и всё без Python.
Урок 28. Создание и анимация персонажа в BGE.
Урок 29. Управление анимированным персонажем в BGE.
Урок 30. Shooter от первого лица — стрельба.
Урок 31. Shooter от первого лица. Импорт моделей из blend файла. Простейший интеллект врага.
Урок 32. Показано, как реализовать вспышку выстрела. Собран итоговый проект простейшего Shooter от первого лица.
Урок 33. Видео текстуры в Blender Game Engine. Знакомство.
blender-game.ucoz.ru