Туториал руководство по Blender 2.5 (часть 1) / Blender уроки

Краткое руководство по Blender 2.5
Навигация
Мы начнем рассматривать аспекты 3D, реализованные в программе, сразу с практики. Все о чем нам стоит побеспокоиться сейчас – это положение курсора мыши в нужной части интерфейса, которую мы называем Окно 3D-вида (и проверить, включен ли NumPad на вашей клавиатуре). Попробуйте понажимать клавиши, отмеченные красным на иллюстрации:

Они дают эффект приближения/удаления и вращения по орбите вокруг центра объекта.
«Numpad 5» переключает между ортогональным и видом в перспективе (коническим). Когда убедитесь, что Blender в действительности программа 3D-моделирования, можете продолжить освоение интерфейса.
Двинемся дальше и покрутим колесико мыши или нажмем на него и начнем двигать мышью:
На что стоит обратить внимание особо – команда File / Quit. При ее выполнении Blender не запрашивает подтверждения или диалога сохранения сцены. Особенно опасен будет щелчок по крестику в правом верхнем углу экрана…
Строго говоря, есть способ восстановить последние данные, но для этого вам придется самостоятельно найти временную директорию Blender и определить какой из файлов соответствует последним данным, записанным перед закрытием программы. (quit.blend разве его сложно найти? Есть еще кнопочка Recover Last Session в меню File) Единственный способ избежать этого неудобства – выполнить сохранение до закрытия программы.
Я пользуюсь Blender начиная с версии 2.32 и до сих пор не могу привыкнуть к отсутствию предупреждения перед закрытием. Но все так как есть.
Основные элементы
Вы попали в 3D пространство и здесь есть куб и что-то вроде сетки. Но что собой представляют остальные объекты?
Давайте посмотрим:

Некоторые названия говорят не очень много. Но вы искали документ по основам Blender и хотите освоить все быстро? Тогда давайте начнем!
3D трансформации
Виджеты 3D-трансформаций были включены по умолчанию в версии 2.49, но в 2.50 их необходимо активировать для использования. Это можно сделать внизу окна 3D-вида.

Позволяет делать базовое редактирование объекта (перемещать, вращать, масштабировать). В начале вы перемещались в 3D-пространстве, теперь перемещаться будет только объект. Переместите мышкой одну из стрелок вокруг объекта.
Представьте себе следующее: Кадр1 = начальная позиция, конечная позиция = кадр 100 (и вместо куда там космический корабль, например X-wing из звездных войн… )

И не говорите мне, что вам еще не начало нравиться изучать эту замечательную программу…
Элементарные способы редактирования объектов это: перемещение, вращение и масштабирование. Вы уже знаете как перемещать объект вдоль оси, давайте попробуем его повернуть. Выберите виджет вращения:

Любая цветная дуга вокруг объекта позволит вам повернуть объект вокруг соответствующей оси. После изучения этих основных приемов трансформации объектов предлагаю вам поэкспериментировать в следующем порядке:
- Опция трансформации, оставшаяся неосвещенной – масштабирование.
- Вы можете совместить все виджеты трансформации, удерживая Shift при выборе каждого из них.
- У всех виджетов модификаций есть белый круг, если вы начинаете перемещать объект, щелкая по нему, перемещение не будет привязываться к осям.
- О выпадающем меню, где написано Global, пока можно забыть.
- Любое незавершенное действие можно отменить нажатием на клавишу «Esc» или правой кнопкой мыши.
После использования всех модификаторов ваша сцена находится в совершенно непредсказуемом виде. Поэтому мы выберем File / New (Blender удалит старый документ без сохранения сделанных изменений и откроет новый со стандартными настройками окружения). Сейчас вы находитесь в стандартной сцене, создаваемой при старте программы и мы поговорим о камере.
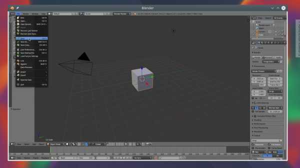
Камера
В 3D-мире должна существовать хотя бы одна камера, чтобы Blender знал откуда и с каким параметрами делать снимок сцены (например, в каком формате, png или jpg, сохранять изображение. Вы можете рассматривать сцену в движении с любой стороны, но как ее видит Blender? В вид на сцену из камеры можно попасть нажав «Numpad 0»:

Прямоугольник, описанный сплошной линией, это сама камера, пунктирный – относится к самому кадру. Давайте сделаем «фотографию» сцены. Самый простой способ – нажать F12 … и ввввуалллляяяяя!

Это именно то, что называют «Рендер». Забудьте об идее вращать сцену в окне рендера. Это конечное изображение, кадр, такое же как вы получаете делая снимки цифровым фотоаппаратом.
Заметьте, что наиболее освещенные части в сцене находятся прямо перед источником света. В нашей сцене лишь один источник (лампа), это видно по абсолютно черной неосвещенной части объекта.
Вплоть до версии 2.49 рендер происходил в отдельном окне. Но это поведение можно изменить и сделать похожим на поведение 2.50, где рендер происходит в окне редактора изображений UV, развернутом на все рабочее пространство программы (не беспокойтесь, мы не собираемся вдаваться в технические подробности). Для возврата в рабочий вид нажмите клавишу «Esc» (не щелкайте по крестику «Закрыть Окно»).
Панель Кнопок
Давайте рассмотрим содержимое раздела самого правого окна. Здесь большое количество различных кнопок настройки. Давайте рассмотрим основные из них и постараемся получить нужный нам результат. Иконки сверху позволяют переключаться между различными разделами окна кнопок. Этот раздел обычно выбран при запуске программы:
Вы уже знаете что такое рендер и вам будет достаточно просто разобраться в настройках этого раздела.
Из следующих иконок мы остановимся на восьмой.
Если вы ничего не меняли, то у вас в окне 3D-Вида куб обведен розовым цветом. Это означает, что этот объект выбран. И в разделе «Материалы» вы увидите следующее:

В этом разделе нас интересует панель Preview (предпросмотр) и закладка Diffuse. Щелкните по цветовому прямоугольнику и откроется редактор, в котором вы сможете выбрать нужный цвет и интенсивность (контролируется вращением колесика мыши).

Возможный результат.

Вы, конечно, можете развлечь себя несколькими рендерами (F12) с разными настройками материала, но я думаю пора начать забывать о простой сцене с кубом. Пока куб выделен (обведен оранжевым контуром) нажмите клавишу «Delete» и подтвердите удаление.
Добавление объектов
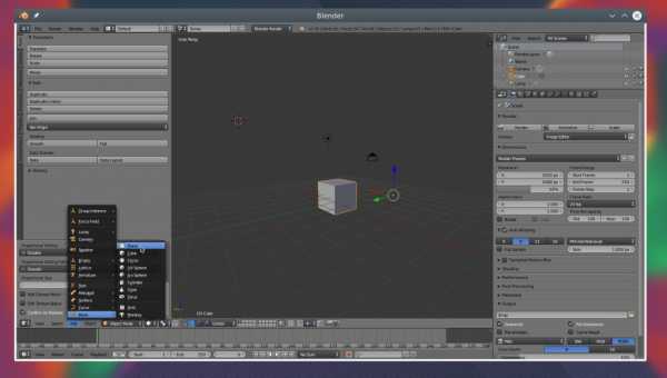
Заранее определенные объекты в 3D-программах называются примитивами. Некоторые из них представляют собой простые геометрические объекты. А некоторые могут являться подарком от программистов готовых экспериментировать с программой, но не занимающихся моделированием. Переключите окно 3D-вида в вид сверху (Numpad 7) и щелкните левой кнопкой мыши в центре окна. Это переместит 3D-курсор в место расположения курсора мыши.
Это важно, потому что при создании нового объекта Blender разместит его именно в том месте сцены, где расположен 3D-курсор. Самое время перейти в меню Add / Mesh / Monkey.

Попробуйте повращать и поперемещаться вокруг сцены. Получайте удовольствие от процесса 🙂

Этот объект представляет собой талисман программы и называется Suzanne. Постойте, время бежать и звонить своим друзьям с рассказом о том, какие замечательные вещи вы умеете делать, еще не пришло (не расстраивайтесь, вы сделаете это чуть позже).
Вы наверняка захотите изменить цвет материала, как мы это делали с кубом. Но не пугайтесь, если при переходе в раздел материалов вы увидите такое…
… просто нажмите на кнопку New и перед вами откроется весь набор кнопок, которые были при работе с кубом.
А как же рендер? Не пропускайте этот этап, это удовольствие за которое не нужно платить :). Не беспокойтесь если у вас получается что-то такое :

Плохая постановка света и камеры привели к не совсем понятному результату рендеринга. Это случилось из-за удаления предыдущего объекта и добавления Suzanne без проверки положения камеры и света относительно него. Для исправления ситуации нам потребуется переместить и повернуть Suzanne с помощью 3D-Виджетов Модификации (например, из вида из камеры «Numpad 0»). Постарайтесь добиться хорошего вида в камере и правильного падения света на обезьянку. Должно получиться что-то вроде этого:

Правильнее будет повернуть камеру. Можно поворачивать камеру вручную, но есть 2 отличных способа. Сначала просто поверните вид с помощью колесика мыши так, как вам нравится, затем просто нажмите ctrl+alt+num 0 — Активная камера переместиться так, чтобы запечатлеть именно тот ракурс который вы выбрали.
Но возможно, некоторые детали окажутся вне прямоугольника рендера. Спасти ситуацию поможет Shift + f. Если нажать его из камеры, вы перейдете в режим полета управляя мышкой и клавиатурой можно плавно перемещать камеру, до тех пор, пока вы не нажмете ЛКМ чтобы применить новое положение камеры и ПКМ чтобы сбросить перемещение.
Улучшаем внешний вид Меша (MESH)
В левой части интерфейса есть еще одна замечательная панель с кнопками. Эта панель становится видимой, либо невидимой, с помощью раздела меню View/Toolbar. Но гораздо удобнее пользоваться клавишей «T» (убедитесь что курсор мыши находится над окном 3D-вида).
Кнопка, которую вам следует нажать, называется Smooth. Вид объекта значительно улучшится:

Объект перестал состоять из плоских граней (фасетный вид) и стал гладким. Для возврата к фасетной версии объекта достаточно нажать кнопку
Самое время активировать шестую кнопку в Окне Кнопок и нажать Add Modifier. После добавления модификатора будет доступно меню для выбора уровня Подразделения Поверхности (Subdivision Surface):

На панели несколько кнопок и полей с цифровыми значениями параметров.
Посмотрите на вашу модель и оцените результат. Каждая грань была поделена на 4 (мы не видим этого напрямую, но можем оценить эффект по более гладкой форме и улучшению качества объекта).

Поле «View: 1» относится к уровню подразделения, который мы видим в окне 3D-вида. В нашем случае это уровень 1.
Поле «Render: 2» относится к уровню подразделения, применяемому во время рендера объекта.
Причины появления этих двух отдельных параметров просты: большее количество граней, создаваемых при подразделении более высокого уровня, требуют больше ресурсов от вашего компьютера. Логично было бы работать с меньшим уровнем подразделения объекта, а рендер производить с большим. Но учтите, практически никто не использует уровни подразделения больше 3 ни для работы ни для рендеринга.
Уровень подразделения View равный 2 поделит одну грань на 16. Попробуйте сделать рендеринг с уровнем подразделения 2 и 3.

Вот и пришло время позвонить вашему брату или другу. Вы определенно оставите его с открытым ртом показав свою работу!
Краткое руководство по Blender 2.5 (часть 2)
Краткое руководство по Blender 2.5 (часть 3)
Источник
zenway.ru
Самоучитель Blender
Глава 1. Знакомство с интерфейсом 11
1.1. Оконная система 11
1.2. Устройства ввода и «умное меню» 16
1.3. Концепция экранов и сцен 16
1.4. Объекты в Blender 19
1.5. Ориентация в 3D-пространстве 21
1.6. Базовые манипуляции объектами 24
1.7. Иерархия сцены: группы, связи, слои 33
1.8. Работа с файлами 39
Глава 2. Простое моделирование с Mesh 43
2.1. Примитивы и их структура 43
2.2. Основные инструменты редактирования 46
2.3. Симметричное моделирование 57
2.4. Булевы операции 66
2.5. Вспомогательная решетка Lattice 69
2.6. Высокополигональное моделирование 72
2.7. Дополнительный инструментарий 81
2.8. Практика. Модель веера 85
2.9. Практика. Паутинка за минуту 89
Глава 3. Кривые, поверхности NURBS 97
3.1. Основные понятия 97
3.2. Простейшие операции со сплайнами 99
3.3. Деформация объектов с помощью кривой 104
3.4. Создание объемных моделей 107
3.5. Знакомимся с поверхностями NURBS 111
3.6. Работа с текстом 117
3.7. Практика. Как сделать смайлик? 123
3.8. Практика. Модель лодки 127
Глава 4. Материалы и текстуры 137
4 .1. Что такое «материал»? 137
4.2. Создание и настройка материала 138
4.3. Базовый цвет и отражение 143
4.4. Рамповые шейдеры 145
4.5. Эффекты Halo 148
4.6. Мультиматериалы 154
4.7. Отражение и преломление 156
4.8. Создание и настройка текстур 162
4.9. Процедурные текстуры 171
4.10. Карты Normalи Displacement 181
4.11. Наложение текстуры по развертке UV 195
4.12. Ручная окраска текстуры и вершин 200
4.13. Практика. Замшелый камень 203
4.14. Практика. Сочное яблоко 209
Глава 5. Анимация 215
5.1. Основы анимации в Blender 215
5.2. Простое управление с Timeline 216
5.3. Точная настройка анимации с Graph Editor 219
5.4. Движение объекта по кривой 227
5.5. Анимация и деформация 232
5.6. Основы анимации персонажа 237
5.7. Создание и редактирование скелета 239
5.8. Наращиваем «мясо» 246
5.9. Для чего нужны «ограничители»? 253
5.10. Работа с Action Editor 260
5.11. NLA Editor— заключительный аккорд 263
5.12. Практика. Жарим яичницу 267
Глава 6. Физика 279
6.1. Физический мир Blender 279
6.2. Создание и настройка частиц 281
6.3. Моделирование волос и меха 290
6.4. Работа с Soft Body 298
6.5. Создание ткани 302
6.6. Силовые поля 304
6.7. Имитация жидкости 307
6.8. Как сделать дым? 312
6.9. Твердые тела 315
6.10. Практика. Создание торнадо 317
6.11. Практика. Следы на воде 320
Глава 7. Свет, камеры и окружение 323
7.1. Источники света 323
7.2. Солнце и атмосфера 328
7.3. Работа с камерой 331
7.4. Окружение: туман, глобальный свет 334
7.5. Практика. Закат солнца 340
Глава 8. Система рендеринга Blender 345
8.1. Основы обработки 345
8.2. Что умеет Blender Render? 350
8.3. Художественный рендер Freestyle 352
8.4. Фотореалистичный рендер 358
Глава 9. Что еще умеет Blender? 365
9.1. Изучаем Node Editor 365
9.2. Встроенный редактор видео 369
9.3. Восковой карандаш 371
9.4. Скрытые возможности 374
9.5. Система Motion Tracking 378
9.6. Практика. Приемы работы с нодами 384
Приложение. Описание файлового архива 393
Предметный указатель 395
www.htbook.ru
Введение — Blender Manual
Добро пожаловать в Blender, свободно распространяемый 3D редактор с открытым исходным кодом.
Blender может использоваться для создания 3D визуализаций (таких как статичные картинки), 3D анимаций, VFX снимков и для редактирования видео.
Blender отлично подходит как индивидуальным разработчикам, так и небольшим студиям, которые извлекают пользу от единого производственного конвейера и отзывчивого процесса разработки.
Blender is a cross-platform application, running on Linux, macOS, and Windows systems. Blender also has relatively small memory and drive requirements compared to other 3D creation suites. Its interface uses OpenGL to provide a consistent experience across all supported hardware and platforms.
Кто использует Blender?
Blender содержит широкий набор инструментов, что делает его пригодным для производства почти любого рода медиа-продукции. Люди и студии по всему миру используют его для создания хобби-проектов, рекламных роликов и художественных фильмов.
Зайдите на страницу с историями успеха наших пользователей на основном сайте Blender’а для ознакомления с большим количеством примеров.
Ключевые особенности
- Blender is a fully integrated 3D content creation suite, offering a broad range of essential tools, including Modeling, Rendering, Animation & Rigging, Video Editing, VFX, Compositing, Texturing, and many types of Simulations.
- It is cross platform, with an OpenGL GUI that is uniform on all major platforms (and customizable with Python scripts).
- It has a high-quality 3D architecture, enabling fast and efficient creation workflow.
- It boasts active community support, see blender.org/community for an extensive list of sites.
- It has a small executable, which is optionally portable.
Последнюю версию Blender’а вы можете скачать здесь.
Отрисованная картинка в процессе пост-обработки.
Blender может использоваться для выполнения самого широкого спектра задач, поэтому он может показаться сложным при изучении основ. Однако, обладая чуточкой мотивации и правильным учебным материалом, можно ознакомиться с Blender’ом всего за несколько часов практики.
This manual is a good start, though it serves more as a reference. There are also many online video tutorials from specialized websites.
Несмотря на все эти возможности, Blender остаётся всего лишь инструментом. Великие художники не создают шедевры одним нажатием кнопки или росчерком пера, они изучают такие предметы, как человеская анатомия, композиция, свет, принципы анимации и так далее.
3D creation software such as Blender have an added technical complexity and jargon associated with the underlying technologies. Terms like UV maps, materials, shaders, meshes, and «subdivs» are the media of the digital artist, and understanding them, even broadly, will help you to use Blender to its best.
Так что продолжайте читать это руководство, изучайте отличный инструмент, которым является Blender, будьте открытыми к другим художественным и техническим областям, и вы тоже сможете стать великим художником.
docs.blender.org
Руководство по стилю оформления — Blender Manual
Эта страница покрывает соглашения по написанию и использованию разметки reStructuredText (RST).
Соглашения
- Отступы в три пробела.
- Строки должны быть короче 120 символов.
- Для названий кнопок и меню следует использовать курсив.
Другие нестрогие соглашения:
- Избегайте использования символов Юникода.
- Избегайте слишком длинных предложений (располагающихся на нескольких строках).
Заголовки
################# Document Part ################# **************** Document Chapter **************** Document Section ================ Document Subsection ------------------- Document Subsubsection ^^^^^^^^^^^^^^^^^^^^^^ Document Paragraph """"""""""""""""""
Примечание
Части (Document Part) должны использоваться только на страницах с содержанием или на заглавных страницах.
Примечание
Каждый файл .rst должен содержать только один заголовок главы (*).
Стилизация текста
See the overview on ReStructuredText for more information on how to style the various elements of the documentation and on how to add lists, tables, pictures and code blocks. The Sphinx reference provides more insight additional constructs.
Для стилизации текста полезна следующая разметка:
*italic* **bold** ``literal``
Элементы интерфейса
:kbd:`ЛКМ`– клавиатурные сокращения и сокращения кнопок мыши.*Зеркало*– метки интерфейса.:menuselection:`3D-вид --> Добавить --> Полисетка --> Обезьяна`– меню.
Примеры кода
Для языков программирования предоставляется подсветка синтаксиса, а также необязательный показ номеров строк, включаемый параметром :linenos::
.. code-block:: python
:linenos:
import bpy
def some_function():
...
Изображения
Для размещения изображения следует использовать рисунки:
.. figure:: /images/render_cycles_nodes_types_shaders_node.png Image caption.
For consistency, and since it would be good to ensure screenshots are all a similar size when floated next to text, writers should take screenshots in the following manner:
- Prepare the area you would like to capture making sure to use the default theme and setting. (In some cases you may not want to use the default settings e.g. if some options are hidden behind a checkbox.)
- Zoom to the maximum zoom level (hold NumpadPlus or Ctrl-MMB or similar).
- Zoom out eight zoom levels (NumpadMinus – eight times).
- In some cases you will want to leave a small margin around the thing you are trying to capture. This should be around 30px but does not have to be exact.
This can be applied to several parts of the interface but might not work for all cases.
Файлы
- Без заглавных и пробельных символов
- Имена файлов должны быть в нижнем регистре, слова в имени должны разделяться символами подчёркивания.
- Практичная сортировка
- Для сортировки связанных файлов указывайте в конце файла порядковый номер.
- Формат
Use
.pngfor images that have solid colors such as screenshots of the Blender interface, and.jpgfor images with a high amount of color variance, such as sample renders and photographs.Do not use animated
.giffiles, these are hard to maintain, can be distracting and are usually large in file size. Instead use a video if needed (see Videos below).- Расположение
- Помещайте изображения в каталог
manual/images. Не используйте другие подкаталоги. - Именование
For naming files use underscores to separate chapters and sections, and use dashes to separate sections that are two or more words. So for image files should look like:
chapter_subsection_sub-subsection_id.png, e.g:interface_splash_current.pnginterface_undo-redo_last.pnginterface_undo-redo_repeat-history-menu.png
Do not use special characters or spaces!
Руководства по использованию
Avoid specifying the resolution of the image, so that the theme can handle the images consistently and provide the best layout across different screen sizes.
Когда документируете панель или раздел пользовательского интерфейса, лучше использовать одно изображение, показывающее все затрагиваемые области (вместо использования нескольких изображений для каждой иконки или кнопки). Изображение лучше поместить сверху раздела, который его описывает, и объяснять возможности в том порядке, в котором они появляются на изображении.
Примечание
Поскольку руководство может поддерживаться длительное время, а пользовательский интерфейс и параметры инструментов изменяются, важно постараться избежать использования большого количества изображений (когда они не особенно нужны). В противном случае поддерживать руководство в актуальном состоянии станет слишком тяжело.
Видео
Videos from YouTube™ and Vimeo™ can be embedded using:
.. youtube:: ID .. vimeo:: ID
Параметр ID находится в адресе видео, то есть:
- ID для видео
https://www.youtube.com/watch?v=Ge2Kwy5EGE0—Ge2Kwy5EGE0 - ID для видео
https://vimeo.com/15837189—15837189
Руководства по использованию
- Избегайте добавления видео, которое сильно зависит от голоса, поскольку его значительно сложнее переводить.
- Не внедряйте видеоуроки для описания какой-либо функции, её описание должно адекватно её объяснять (но вы можете включить ссылку на видео внизу страницы под заголовком
Tutorials(Уроки)).
Полезные конструкции
|BLENDER_VERSION|– вычисляется в текущую версию Blender.:abbr:`SSAO (Screen Space Ambient Occlusion – Ambient Occlusion в пространстве экрана)`– аббревиатуры отображают свой полный текст во всплывающей подсказке.:term:`Неразвёртываемый <manifold>`– ссылки на записи в словаре терминов.
Перекрёстные ссылки и связи
Вы можете сослаться на другой документ в руководстве при помощи следующей конструкции:
:doc:`The Title </section/path/to/file>`
Для ссылки на определённый раздел в другом (либо том же самом) документе доступны явные метки:
.. _sample-label: [section or image to reference] Some text :ref:`Optional Title <sample-label>`
Ссылки на заголовки в том же файле:
Titles are Targets ================== Body text. Implicit references, like `Titles are Targets`_
Ссылки во внешний мир:
`Blender Website <https://www.blender.org>`__
Directory Layout
В основном, разделы должны структурироваться следующим образом:
название_каталога/index.rst(содержит ссылки на внутренние файлы)introduction.rstраздел_1.rstраздел_2.rst
Например:
rendering/index.rstcycles/index.rstintroduction.rstmaterials/index.rstintroduction.rstvolumes.rst
Идея заключается в том, чтобы заключить всё содержимое раздела внутри каталога. В идеале каждый раздел должен иметь файлы index.rst (содержащий оглавление данного раздела) и introduction.rst (введение к содержанию раздела).
Содержание
По умолчанию содержание будет показываться глубиной в два уровня:
.. toctree:: :maxdepth: 2 introduction.rst perspective.rst depth_of_field.rst
Дальнейшее чтение
Чтобы узнать больше о reStructuredText, смотрите следующие ссылки:
- Пример Sphinx RST
- Хорошее базовое введение.
- Справка по reStructuredText
- Ссылки на справочное руководство и пользовательскую документацию.
docs.blender.org
Blender уроки на русском, blender 2.5, учебник

Окончание скромного мануала по Blender
Кое-что еще о материалах
Давайте снова вернемся к настройкам материалов в Окне Кнопок, и попробуем выяснить, какие еще свойства мы сможем к ним применить.
Я предполагаю, что сцена осталась в состоянии сразу после наших экспериментов с разделением и объединением. У нас два отдельных объекта, но так как они были одним целым, они оба используют один и тот же материал для меша. При изменении настроек материала для UV-сферы, настройки материала куба изменятся таким же образом.
Перейдите в раздел материалов и обратите внимание на цифру 2 справа от названия материала. Это количество объектов, использующих это материал. Если вы щелкнете по этому числу, то для выбранного объекта будет создана отдельная копия материала и изменение настроек не будет влиять на материалы других объектов.
Теперь, перейдя в Объектный Режим, создайте плоскость и скомпонуйте объекты, как это сделано в иллюстрации (в сцене используется 3 источника света):

В завершении у вас должен получиться рендер, близкий к этому:

Выберите плоскость и перейдите в раздел редактирования материалов. Мы хотим получить зеркальную поверхность и для этого нам нужно найти панель Mirror.
Первым шагом будет активировать ее. Нам станут доступны параметры для настройки «зеркальности» материала:
- Reflectivity: зеркальность (степень отражения света)
- Fresnel: параметр, применяемый для материалов неравномерно зеркальных по своей поверхности (например, стеклянный бокал отражает только ближе к краю)
- Fade to Material: не затемнять цвет неба (дальше мы более подробно рассмотрим этот параметр)
- Gloss: параметр «чистоты» отражения. Делает объект не совсем реальным, но по-прежнему отражающим.

Наслаждайтесь новыми возможностями. Помните, отражение в значительной степени отражает свечение неба, и цвет неба будет влиять на окончательный рендер.

Теперь выберем куб и в разделе материалов активируем параметр Transparency.

Нам будут доступны следующие параметры:
- Raytrace: прозрачность, полученная с помощью этого способа (не Z-transparency), дает более качественное изображение и предоставляет большее количество параметров для повторения реальных оптических эффектов.
- Alpha: степень прозрачности
- IOR: степень преломления объектов при наблюдении их через прозрачный объект
- Gloss: дает тот же эффект, как и при создании зеркальной поверхности

Я думаю, мне стоит оставить вас на некоторое время и дать возможно поэкспериментировать со всеми этими замечательными параметрами.
Цвет неба
По умолчанию цвет неба серый, но он может быть изменен по вкусу. Все что нужно сделать – выбрать цвет, подобно материалу. Это можно сделать из раздела World в Окне Кнопок:

Еще немного об освещении
В прошлом примере все объекты отбрасывали по несколько теней. Но, возможно, вы заметили, что не все из трех источников света создавали тени у объектов.
Программа, использующаяся для просчета всех этих аспектов называется «трассировщик лучей» (Raytracer). Для ламп, испускающих свет но не создающих теней от объектов, функцию «Ray Shadow» следует отключить. Эти функции вы можете найти в Окне Кнопок в разделе Матриалов при выбранном источнике освещения.
Если бы в предыдущей сцене лишь один источник света создавал тени от объектов, результат был бы следующим:

Гораздо лучше. Но если посмотреть на предметы в реальной жизни, тени теряют контрастность границ при удалении от объекта. Наши тени выглядят слишком искусственно. Для придания им большей реалистичности давайте поменяем параметры на панели чуть ниже:
- Soft Size относится к размеру размытия
- Samples – количество теней, которое будет просчитывать Blender для заполнения зоны размытия.


Этот тип освещения наиболее близок к часто используемому в 3D Ambient Occlusion (окружающему свечению), который не требует создания источников (но для создания теней добавляют один или два).
Но до применения Ambient Occlusion нам нужно выбрать каждый объект, и в Окне Кнопок в разделе Материалы щелкнуть по крестику рядом с названием материала, присвоенного этому объекту. Ambient Occlusion поддерживает и прозрачность и отражение, но время рендера будет бесконечным.
В этом примере я удалил все источники света.

Для достижения эффекта окружающего свечения нам нужно в Окне Кнопок зайти в раздел World и активировать Ambient Occlusion.

Обратите внимание на:
- Raytrace и Approximate. Approximate лучше использовать для получения скетчей сцены.
- Samples: окружающее свечение создает в сцене текстуру с шумом. Большое количество маленьких частей.
- Enerdy: количество испускаемого света (этими частями)
Свет идет со всех сторон и создает очень приятный эстетический эффект.

Процедурные текстуры
Это тоже те же текстуры, но взятые не из изображений, а cгенерированные компьютером по некоторому алгоритму (процедуре).
В план этого описания не входит глубокое изучение текстур. Поэтому я дам лишь несколько подсказок для самостоятельного освоения этой функции.
Начните с создания UV-сферы, сгладьте ее применив Smooth, Перейдите в раздел Материалов и назначьте один для сферы. Это приведет к появлению еще одной иконки справа от иконки раздела Материалов. Этот раздел содержит инструменты добавления и создания текстур.

Когда вы щелкните по кнопку «New» ниже появятся параметры настройки текстуры. В выпадающем меню Type, где сейчас стоит Clouds выберите Marble и вы увидите большой набор параметров для настройки гранита.

Ниже пример рендера со включенным Ambient Occlusion и небольшими настройками бликов:


Серый оттенок относится к тому цвету, который был выбран в качестве материала для сферы. Но назначенная текстура использует два цвета и Blender подставляет в качестве второго цвета некий оттенок «по умолчанию». Выбрать второй цвет вы можете в блоке цвета под кнопками настройки текстуры:
Выберите вторым цветом что-то чуть потемнее цвета материала:

Самое время поиграть с цветами текстуры и сделать несколько рендеров:

Вы можете добавить несколько текстур на один и тот же объект.
Добавление цветовых карт
Сейчас мы добавим эту цветовую карту на плоскость:
Создайте сцену и разместите объекты как на иллюстрации:

Здесь одна горизонтальная плоскость, представляющая землю и одна вертикальная плоскость, на одну из сторон которой мы наложим изображение.
Добавьте вертикальной плоскости материал так же, как предыдущему объекту. Но теперь в выпадающем меню выберите не Marble а Image or movie. Среди других параметров будет вызов файл-менеджера для поиска и загрузки изображения из вашей домашней директории.

Первым результатом будет вот это:

Изображение может оказаться перевернутым из-за наложения на обратную сторону плоскости.
Сделав некоторые настройки текстур и материалов для обоих плоскостей и добавив Ambient Occlusion вы можете получить, например, вот такой результат:

Что вам следует знать о рендере
На данный момент нас интересует не очень много. По мере приобретения опыта многие вещи станут понятными сами собой. Давайте сейчас посмотрим на сами панели Рендера. Первое, что вы здесь видите и есть самое важное:
- Image: эквивалент клавиши «F12» – рендер изображения
- Display: Full Screen. Выбор окна, в котором будет запущен рендер. Наиболее часто используется Full Screen или New Window.

- Resolution X, Y: разрешение конечного изображения в пикселях
- %: размер изображения после рендера, в процентах от оригинального. Уменьшайте это значение для рендера черновых вариантов и устанавливайте в 100% для получения финального изображения размером, указанным в Resolution.
- Anti-Aliasing: степень сглаживания краев для избавления от классического эффекта лесенки. Более высокое значение дает лучшее качество.
- Alpha: если мы хотим получить изображение с прозрачным слоем, нам нужно указать Blender, что цвет окружения (цвет неба и горизонта) не должен появляться на финальном изображении. Сначала нам нужно выбрать формат финального изображения PNG (или похожий, поддерживающий прозрачность). Затем выбрать из Sky, Premultiplied и Straight Alpha наиболее подходящий способ создания прозрачности. Выбор этого параметра определяет качество краев объектов и качество antialiasing. Обычно, Premultiplied дает лучше результат чем Sky.
- Путь к директории для сохранения полученного изображения сейчас не слишком важен – мы с вами просто развлекаемся.
- PNG является форматом конечного изображения по умолчанию, но вы можете выбрать среди большого количества других.
- BW, RGB и RGBA: параметры выбора между черно/белым, цветным и цветным изображением с каналом прозрачности (alpha channel). Если мы хотим получить обсуждавшийся ранее эффект – нам нужно выбрать последнюю опцию.
Если вы хотите сохранить созданный рендер, в окне с отрендеренным изображением откройте меню Image и выберите пункт Save или Save as … как и в любой другой программе, не правда ли?

Важные вещи
И еще пара вещей, которые я посчитал важными, перед тем как выпустить вас в свободный полет.
- Правильная организация последовательностей вершин имеет важное значение при использовании модификаторов (например Subdivision Subsurf). Эти последовательности называются «Кольца». Для изменения формы уже существующего объекта используйте в Режиме Редактирования инструмент Knife (нож). Для этого вы можете, как в случае с Set Center, использовать кнопки Loopcut и Slide, или просто нажать «Ctrl + R» (именно этот способ я и рекомендую вам).
Когда вы щелкнете первый раз по ребру, которое собираетесь разрезать, Blender позволит свободно перемещать место разреза вдоль по выбранному ребру.

- Обычно, работая с объектами, вы ориентируетесь по глобальным осям координат X Y Z. Но у объекта есть еще и свои «локальные» координатные оси. Их удобно использовать, если вы уже повернули объект и хотите передвинуть или смашстабировать его «Вперед» по отношению к самому объекту. Для этого нажмите GYY (G — чтобы дать команду перемещать объект, Y два раза чтобы перемещение происходило по локальной оси Y, направленной «вперед» по отношению к самому объекту).

Это может помочь и при 3D-трансформациях. Помните, я упоминал в начале о выпадающем меню около 3D?
Вы можете поэкспериментировать с различными параметрами.
Есть еще сотня вещей, которые я хочу вам рассказать, но я каждый раз напоминаю себе, что документ называется «Быстрый старт для новичков в Blender».
Хочу поздравить, вы уже не новички!
ЭПИЛОГ
Надеюсь, мне удалось дать вам базовые знания для начала работы с Blender. Я не соврал, когда сказал что это руководство описывает лишь 1% возможностей программы. Blender поддерживает анимацию, создание видеоигр, редактирование аудио и видео…
Blender стоит того времени, которое вы тратите на его изучение. Это действительно мощный инструмент, а не просто игрушка. Если вы освоите Blender, у вас появится возможность создавать любые графические работы, ограниченные лишь фантазией.
Краткое руководство по Blender 2.5 (часть 1)
Краткое руководство по Blender 2.5 (часть 2)
Русский вики-ресурс Blender
zenway.ru
Краткое руководство по Blender 2.5 (часть 2)

Продолжение небольшого урока по Blender 2.5
Управление видом из камеры
Прежде чем продолжить, я бы хотел остановиться на одной важной вещи. Наиболее удобный способ выставить нужный вид для рендеринга – это вращать сцену и, выбрав наилучший вид, спозиционировать камеру в этом месте. Для этого есть команда View / Align View / Align Active Camera to View или быстрый способ, нажав «Alt + Ctrl + Numpad 0».

Один из возможных вариантов:

Заметьте, что контур камеры стал оранжевого цвета. Это может имеет несколько значений:
- Команда удаления («del») приведет к удалению камеры из сцены (не делайте этого, нам нужна камера чтобы иметь точку вида для рендера изображения. Если все же вы это сделали, нажмите «Ctrl + Z» и отмените последнее действие)
- Один из параметров, который может вас заинтересовать на данном этапе – управление фокальным расстоянием камеры. Этот параметр мы можем найти на панели, вызываемой из меню View / Properties либо по нажатию клавиши «N» (при нажатии N курсор мыши должен быть над окном 3D-вида). Параметр называется «Lens».
Выделение
Как нам выделить еще и лампу? В Blender выделение производится правой кнопкой мыши и, как и в других программах, для выделения нескольких объектов вам нужно удерживать клавишу «Shift».

На иллюстрации вы видите три выделенных объекта: Камера, Suzanne и лампа. Я думаю, вы заметили слегка отличающийся оттенок оранжевого по контуру разных объектов. Более насыщенный оранжевый цвет обозначает последний выбранный объект (на этот раз это лампа).
Последнее замечание ОСОБЕННО ВАЖНО. В большинстве случаев последний объект будет доминантным при выполнении различных действий с группой объектов. Сейчас мы не будем заострять на этом внимание, но запомните это! Если вы зайдете в раздел Object в Окне Кнопок и

Но нам сейчас интересна не панель с кнопками. Вы можете заметить новую иконку, похожую на вспышку, которая позволяет контролировать световое пятно:

Вы можете изменять значение Energy (энергия), выбрать цвет света (тем же способом, как мы делали это с цветом материала) либо поэкспериментировать с различными типами освещения от разного типа ламп: Point (точка), Sun Spot (солнечное пятно), Hemi (мягкий свет) или Sun (солнце).
Копирование объектов
Один или несколько выделенных объектов могут быть продублированы командой Object / Duplicate или сочетанием клавиш «Shift + D».

Мы используем этот способ для создания в сцене схемы освещения из трех источников света (ламп).

Наверняка вы заметили, что все копии имеют те же параметры Energy и цвет, что и первоначальная лампа.
Теперь выберите все лампы одну за другой, переместите их, измените параметры энергии и цвета (можно все лампы сделать белыми). Одно замечание, постарайтесь сделать так, чтобы суммарная энергия всех трех ламп была близка к 1.

Режим Редактирования
Мы уже достаточно много поработали с Suzanne. Создайте новую сцену и мы воспользуемся новым способом для изменения формы куба: Режимом Редактирования (Edit mode). Наиболее быстрый способ переключиться в режим редактирования – нажать клавишу «Tab», проверив, чтобы куб был выделен, и курсор мыши находился в окне 3D-вида.

Этот способ редактирования позволяет работать отдельно с каждой вершиной (Vertexes), каждым ребром (edges) и гранью (faces). Выделение вершин производится так же, как и в объектном режиме, по щелчку правой кнопкой мыши (белый цвет вершины означает, что она выбрана). Выберите вершину и переместите ее (так же как и объект, нажав клавишу «G»).

Я использую эту возможность для некоторого расширения знаний о манипуляции с объектами:

- Если вы переместите курсор мыши на белый круг 3D-виджета и «захватите» объект левой кнопкой мыши за этот круг, то объект будет перемещаться в плоскости вида, в котором вы сейчас находитесь (в плоскости монитора, если так будет понятнее).
- Клавиша «G» дает команду перемещать выбранный объект в плоскости текущего вида (как в Режиме Редактирования, так и в Объектном Режиме). Это означает, что сразу после нажатия этой клавиши объект начинает перемещаться вместе с перемещением мыши. Хорошей привычкой станет помещать курсор мыши рядом с объектом, который вы хотите перемещать, до нажатия клавиши «G». Для ограничения перемещения объекта по определенной оси, мы, после нажатия на «G», нажимаем клавишу, соответствующую нужной оси X Y Z. Попробуйте выделить две вершины на одной грани, нажать клавишу «G» и сразу за этим нажать клавишу «Z». При движении мыши обе вершины будут перемещаться только по оси Z (пример на иллюстрации):
Если вы освоили процедуру перемещения вершин, попробуйте повращать их с помощью клавиши «R» и масштабировать с помощью «S». Ограничения действия по осям также работает и для этих типов редактирования.
Если вы попробовали редактировать несколько вершин, возможно вы почувствовали, что не все поддается контролю и перемещается/вращается куда бы хотелось. Не волнуйтесь, мы будем обсуждать это позже.
Опорная точка для вращения и масштабирования
Процедуры вращения и масштабирования напрямую зависят от точки, относительно которой они производятся.
По умолчанию опорной точкой для этих операций является точка Центра объекта, представленная жирной оранжевой … точкой.
Когда объект появляется в сцене его Опорная Точка находится в геометрическом центре этого объекта. Если мы перемещаем объект в Объектном Режиме его опорная точка так же перемещается. Но если мы переключимся в Режим Редактирования, выделим все точки объекта и переместим их, то сможем заметить что опорная точка объекта осталась на старом месте.
Мы можем вернуть точку в нужное место, но иногда положение опорной точки вне объекта используется с особыми целями.
В предыдущем случае мы бы столкнулись с «неправильным» вращением объекта при использовании модификатора «R»otate в Объектном Режиме …
В Режиме Редактирования положение опорной точки и объекта в большинстве случаев не влияет на поворот и масштабирование вершин, ребер и граней. По умолчанию, все операции производятся относительно геометрических центров выбранных элементов меша.

Для управления положением центра объекта воспользуемся инструментом «Set Center». Для этого перейдите на Панель Инструментов и в разделе «Tool Shelf» (вы наверняка помните, что Панель Инструментов доступна по нажатию клавиши «T») выберите «Add Tool» (для ускорения поиска вы можете воспользоваться новым поисковым инструментом внизу окна).
Новая кнопка (также я рекомендую попробовать сочетание клавиш «Shift+Ctrl+Alt+C», которое позволит вам выбрать между тремя вариантами действий с опорной точкой объекта):
- ObData to Center: перемещает объект без перемещения его центра
- New Center: перемещает центр объекта без перемещения самого объекта (эта операция должна выполняться в объектном режиме, иначе Blender выдаст ошибку выполнения команды)
- Center Cursor: перемещает центр объекта в место расположения 3D-курсора (эта операция должна выполняться в Объектном Режиме, иначе Blender выдаст ошибку)
Но есть и другие опции точек поворота в этом выпадающем меню:
На этом этапе стоит уделить особое внимание экспериментам для наилучшего понимания работы инструментов Blender.
EXTRUSION (выдавливание): наиболее мощное оружие 3D-моделирования
Я впечатлил вас, не так ли?
Серьезно, то что я сказал в заголовке раздела чистая правда. Я бы даже сказал что развитие 3D технологии было бы невозможно без механизма выдавливания. Не верите мне? Давайте сами посмотрим.
Запустите Blender и выделите куб. В Режиме Редактирования выделите у куба одну грань. У вас есть несколько способов сделать это:
- Выделить вершины, образующие грань (vertexes)
- Выделить ребра грани (edges)
- Выделить саму грань (face)
В нашем случае я советую выбрать последнее.

Для выполнения операции выдавливания (да, я опять не рассказал что же такое «выдавливание», но я хочу сделать вам сюрприз) выполните команду Mesh / Extrude, но я бы рекомендовал воспользоваться горячей клавишей «E». Затем переместите мышь и завершите операцию щелчком левой кнопки мыши.
Если демонстрация этих возможностей не «зацепит» вашего друга, я готов выбросить полотенце и сдаться вместе с вами.
Поиграйте с выделением граней и их выдавливанием. Сделайте что нибудь, похожее на реальные объекты. Наслаждайтесь!
Вы уже должны почувствовать себя комфортно при работе с мешем объекта.
Здесь бы я хотел немного остановиться и рассказать о двух вещах:
- Вы можете включать и выключать полупрозрачность объекта нажатием кнопки справа от типа выбираемого объекта (в нашем случае грани).

- Вы можете переключаться между различными способами отображения объекта. Один из них «Сетчатый» (WireFrame). Выбор между ними производится в этом меню:

Два наиболее часто используемых при редактировании способа отрисовки объекта – «Сеточный» и «Цельный». Переключение между ними производится по нажатию клавиши «Z».
Добавление меша в сцену, где уже есть другие
Наверняка вы скажете – «Это же очень просто! Нужно зайти в меню Add и выбрать нужную форму из Mesh».
Здесь я бы хотел обратить ваше внимание на одну очень важную вещь. Если вы добавляете меш в Объектном Режиме – будет создан новый объект отдельный от всех остальных. Если же вы добавляете меш в Режиме Редактирования он станет частью объекта, в режиме редактирования которого вы находитесь. В примере ниже куб был создан в режиме редактирования UV-сферы:

Это означает следующее:
- Оба меша будут иметь общий центр.
- Вы не можете перемещать эти меши по отдельности в Объектном Режиме (при выделении куба будет автоматически выделится и сфера, как и наоборот):

- Все свойства одного меша распространяются и на другой. Вообще-то, строго говоря, ничего не распространяется. Я повторюсь еще раз: оба меша представляют собой единый объект.

Наверняка вам бы хотелось сделать оба меша независимыми объектами. Давайте разделим (separate) их. Наиболее удобный способ это сделать – перейти в режим редактирования и выделить хотя бы одну вершину меша. Выполнить команду Mesh / Vertices / Separate или воспользоваться горячей кнопкой «P». Blender попросит вас указать критерии разделения объекта.

В данном случае выберем «By loose parts» что приведет к разделению всех не связанных частей.
Обратная операция объединения делается из Объектного Режима. Выделите объекты, которые хотите объединить и дайте команду Object / Join либо нажмите кнопку «Ctrl + J».
Выделение всего
В Режиме Редактирования и в Объектном Режиме для выделения или снятия выделения со всех объектов вы можете использовать команду «Select / Select-Deselect All» но я рекомендую освоить клавишу «A».
Краткое руководство по Blender 2.5 (часть 1)
Краткое руководство по Blender 2.5 (часть 3)
Источник
zenway.ru
Как пользоваться Blender для начинающих
Blender — это очень популярная свободная программа для 3d моделирования и проектирования различных трехмерных объектов. Программа используется многими дизайнерами и в том числе для создания известных и популярных проектов. Blender применялся при съемке некоторых фильмов и мультфильмов, а также разработки игр.
В этой инструкции мы рассмотрим основы использования Blender для начинающих, тех, кто еще никогда не пользовался этой программой. Мы разберем навигацию по программе и основные ее возможности чтобы вы могли свободно ориентироваться в ее интерфейсе и не испытывали трудностей.
Установка Blender
Это кроссплатформенная программа, которая может быть установлена на WIndows, Linux или MacOS. Установочный файл для Windows и MacOS вы можете загрузить на официальном сайте. Что касается Linux, то в большинстве дистрибутивов можно получить программу из официальных репозиториев. Например, в Ubuntu для этого достаточно выполнить команду:
sudo apt install blender
Затем вы можете запустить программу из главного меню.
Как пользоваться Blender для начинающих
Дальше мы рассмотрим как пользоваться Blender для начинающих. Эта инструкция не научит вас моделированию, но вы поймете основы работы с программой. Но сначала нужно рассмотреть интерфейс главного окна.
1. Главное окно программы
Главное окно можно поделить на несколько условных областей, которыми вам предстоит пользоваться. Вот они:
- Основное меню программы;
- Меню переключения вида;
- Левая панель навигации;
- Панель инструментов справа;
- Основная рабочая область;
- Строка времени внизу.
Все эти области были подчеркнуты на снимке экрана. По умолчанию в рабочей области отображается 3D фигура — куб. Дальше мы рассмотрим основные действия, которые можно с ней сделать.

2. Основы навигации
Программой очень просто управлять, вот основные приемы навигации:
- Чтобы изменить угол обзора зажмите среднюю кнопку мыши и перемещайте ее;
- Чтобы перемещаться вверх-вниз или назад-вперед зажмите кнопку Shift и среднюю кнопку мыши, затем двигайте ее;
- Для изменения масштаба используйте колесо прокрутки;
- Чтобы выбрать объект щелкните по нему правой кнопкой или щелкните правой кнопкой вне объекта, чтобы отменить выбор;
- Для выбора нескольких объектов удерживайте кнопку Shift во время выбора;
- Чтобы выбрать все объекты нажмите A, и еще раз чтобы отменить выбор, выбранные объекты будут выделены желтым.


3. Режимы работы
Программа для 3D моделирования Blender может работать в нескольких режимах:
- Режим объекта (Object mode) — позволяет выбирать объекты, перемещать их, поворачивать, и двигать как вам нужно;
- Режим редактирования (Edit mode) — позволяет изменить вершины объекта, его линии и плоскости, вы можете изменять сетку в этом режиме.
- Скульптурный режим ( Sculpt mode) — режим редактирования 3D сетки;
- Режим рисования (Vertex Paint mode) — позволяет изменить цвета фигур;
- Режим рисования текстур (Texture Paint mode) — позволяет раскрашивать текстуры;
- Режим толщины (Weight Paint mode) — позволяет изменить толщину поверхностей;
- Сеточный режим (Particle mode) — удобен для работы с системами частиц.
Для переключения между этими режимами можно использовать кнопку Tab или меню:

В этой статье мы будем использовать только первых два режима, они основные.
4. Изменение объектов
3D моделирование Blender начинается с изменения объектов. Обратите внимание на стрелки, которые появляются около объекта, когда вы его выбираете. Это направляющие стрелки, и они указывают на грани системы координат. Красная стрелка соответствует оси X, зеленая — ось Y, а синяя — ось Z. Эти стрелки позволяют более точно перемещать объекты.
Переместить объект можно несколькими способами:
- Просто перетащите его правой кнопкой мыши;
- Нажмите G и перетащите объект в нужное место;
- Нажмите на одной из стрелок и перемещайте объект вдоль нее.


Поворачивать объекты тоже очень просто. Все что нужно сделать — это выбрать объект и нажать кнопку R. Если вы хотите повернуть объект вокруг определенной оси, нажмите R, а затем одну из клавиш X, Y, Z. Они соответствуют осям координат.
Для масштабирования используйте кнопку S. Опять же, для масштабирования по одной из осей нажмите X, Y или Z.
5. Создание объектов
Работа в Blender предполагает не создание нескольких объектов в основной области. Сначала обратите внимание где находится 3D курсор. Именно в этом месте будет вставлен объект. По умолчанию он расположен в начале координат, но вы можете его переместить в любой место просто кликнув левой кнопкой.

Затем откройте меню «Add» в нижней части экрана и выберите нужный тип объектов, например, фигуры (Mesh), а затем саму фигуру. После ее добавления она появится около курсора. Так вы можете добавить любой объект.

6. Редактирование объектов
В режиме редактирования вы можете изменять размеры и характеристики объектов. Можно выбирать отдельные части объектов: вершины, линии и плоскости. Что нужно выбрать можно указать на панели:

Дальше работа похожа на перетаскивание объектов. Выберите нужную часть правой кнопкой и тащите куда нужно. Также в режиме редактирования вы можете выделить несколько вершин и объединить их вместе. Для этого выберите нужные вершины с помощью «Shift» затем нажмите «W» и выберите пункт меню «Merge».

Также в режиме редактирования вы можете вытягивать части объекта. Для этого выберите грань, вершину или плоскость, а затем нажмите «E» и перетащите ее в нужное место.

Вы можете вырезать часто объекта чтобы перетащить ее в другое место или развернуть. Для этого нажмите Ctrl+R и выберите нужную часть просто двигая мышь, затем эта часть будет отмечена и вы сможете сделать с ней все что нужно.



7. Модификаторы
Модификаторы позволяют изменять характеристики вашей фигуры по определенным алгоритмах. Чтобы использовать модификаторы вернитесь в режим объекта, затем на правой панели выберите иконку со значком ключа:

Дальше нажмите «Add Modifier» и выберите нужный модификатор. Вы можете поэкспериментировать с ними. Чаще всего вам придется использовать «subdivision surface». Он позволяет сгладить углы поверхности. Все параметры модификатора будут находиться на правой панели. С помощью пункта «View» вы можете настроить силу скругления:

8. Сохранение результата
Чтобы сохранить результат своей работы откройте меню «File» и выберите опцию «Save»:

Затем вам нужно выбрать место для сохранения и нажать «Save blender file». Работа будет сохранена в формате Blender, и вы сможете продолжить ее редактировать. Но если вам нужна обычное изображение, в меню «File» выберите пункт «Export», затем выберите формат нужной картинки:

ualinux.com