Схема вспышки мыльницы
Просмотр полной версии : Ремонт вспышек мыльниц, repair guide. Неисправности вспышек будем искать пошагово, и сразу есть два варианта: 1 Фотоаппарат не дает сделать снимок, индикатор заряда вспышки постоянно моргает причина — не заряжается конденсатор, или процессор не видит окончания заряда. Фотоаппарат показывает что вспышка не заряжена 1. Проверяем,поступает ли питание с аккумулятора на плату вспышки проверяется прозвонкой тестером от контактов АКБ до платы вспышки, либо измерением напряжения на плате вспышки. Его Вы я думаю легко вызвоните и без моей помощи. Перед тем,как поставить новый предохранитель прозвоните на всякий случай тестером контакты питания вспышки,чтобы убедиться что нет «короткого» и не жечь зря предохранители.
Поиск данных по Вашему запросу:
Схемы, справочники, даташиты:
Прайс-листы, цены:
Обсуждения, статьи, мануалы:
Дождитесь окончания поиска во всех базах.
По завершению появится ссылка для доступа к найденным материалам.
Содержание:
- Мнение мастера
- ИЗ ВСПЫШКИ – СТРОБОСКОП… И НЕ ТОЛЬКО
- Основы работы со вспышкой на репортаже
- Ремонт вспышек
- Схема. Фотовспышка со светосинхронизацией
- Простые схемы светосинхронизаторов для внешних вспышек
- Полезности
- Расковыриваем старый фотоаппарат…
ПОСМОТРИТЕ ВИДЕО ПО ТЕМЕ: Автоматический ксеноновый маячок из фотовспышки фотоаппарата.
youtube.com/embed/yHfh3s54SiQ» frameborder=»0″ allowfullscreen=»»/>Мнение мастера
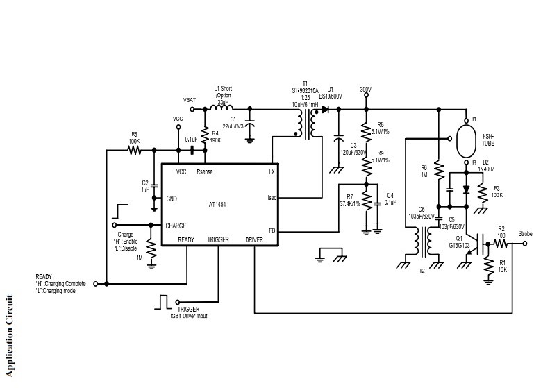
Он был разобран и оттуда были извлечены плата высоковольтного преобразователя напряжения и импульсная лампа рис. Преобразователь питается постоянным напряжением 3 В и вырабатывает для импульсной лампы напряжение … В, Потребляемый ток в момент включения питания при полностью разряженном накопительном конденсаторе — около 2,6 А, время готовности фотовспышки к работе после очередного импульса — около 5 с, время полной зарядки накопительного конденсатора напряжение перестаёт расти — 15с.
При напряжении питания 3 В преобразователь с заряженным конденсатором потребляет около 0,12 А, при 2,4 В — 0,05 А. Схема фотовспышки со светосинхронизацией показана на рис.
На печатной плате преобразователя напряжения указанного фотоаппарата нет маркировки элементов, поэтому их нумерация на схеме фотовспышки условная а в целом — сквозная.
Позиционные обозначения дополнительно установленных деталей имеют префикс 1. При включении питания начинает работать высоковольтный преобразователь его детали обведены на схеме фотовспышки штрихпунктирной линией. Одновременно с зарядкой конденсатора С9 через выпрямительный диод VD2 заряжается через резисторы R10, R11 и первичную обмотку импульсного трансформатора Т2 конденсатор C Если левый по схеме вывод этого конденсатора кратковременно соединить с общим проводом, он быстро разрядится через обмотку I трансформатора Т2 и в его обмотке II сформируется высоковольтный импульс.
Конечное напряжение на конденсаторе C9, при котором дуговой разряд в лампе прекращается, — около 40 В. Готовность фотовспышки к работе конденсатор C9 зарядился индицирует светодиод HL1. В схему преобразователя напряжения внесены изменения. Удалена кнопка, с помощью которой конденсатор C9 разряжался через резистор R10 после выключения фотоаппарата.
Это решение не только экономит энергию автономного источника питания конденсатор сохраняет часть заряда несколько суток — остаточное напряжение около В, поэтому нет необходимости при следующем включении его снова заряжать от 0 В , но и благоприятно сказывается на сроке службы конденсатора С9.
При экспериментах оказалось, что из-за отсутствия каких-либо мер по стабилизации выходного напряжения преобразователя оно быстро растёт при увеличении напряжения питания. Заметно нагревается и транзистор VT4. С понижением напряжения на конденсаторе до В тлеющий разряд в разрядниках прерывается и генератор на транзисторе VT4 возобновляет свою работу.
Чем больше превышение напряжения питания относительно номинального, тем больше перерывы в работе генератора. Корпусы конденсатора С9 и транзистора VT4 в таком режиме остаются холодными. Вопреки ожиданиям лёгкого успеха, это оказалось непростой задачей. Узел синхронизатора выполнен на элементах, находящихся на схеме фотовспышки левее гибкой трёхпроводной соединительной линии. В его состав также входят тринистор 1VS1 и резистор 1R7. Работает синхронизатор следующим образом. Если в помещении нет ярких вспышек, ток через фототранзистор 1VT1 относительно мал, конденсаторы 1С2, 1С4, 1С6 заряжены до напряжения 1,5…3 В, которое присутствует на выводе коллектора фототранзистора.
Узел на транзисторе 1VT2 предотвращает насыщение фототранзистора при плавном росте уровня внешнего освещения, с помощью этого узла обеспечивается не только высокая чувствительность фотодатчика, но и его работоспособность при очень ярком комнатном освещении.
В момент вспышки лампы ведущей фотовспышки, например, встроенной в используемый фотоаппарат, конденсатор 1С6 мгновенно разряжается через полностью открытый фототранзистор 1VT1 и резистор 1R3. В результате открывается высоковольтный транзистор 1VT3, а вместе с ним и тринистор 1VS1. При испытаниях получалось так, что когда была активна ведомая фотовспышка, снимок получался значительно темнее, чем без неё. После долгих экспериментов выяснилось, что самодельная ведомая фотовспышка, синхронизируясь по световому импульсу от встроенной в фотоаппарат фотовспышки, вспыхивает раньше, чем нужно.
Хотя при покадровом просмотре видеозаписи с частотой кадров 60 Гц видно, что обе вспышки вспыхивают одновременно. Оказалось, что фотоаппарат в начале работы собственной вспышки сначала измеряет уровень необходимой экспозиции и лишь затем производит саму экспозицию на матрицу, результаты работы которой потом сохраняются в памяти.
Описываемая схема фотовспышки была проверена в работе с четырьмя различными цифровыми фотоаппаратами с встроенными фотовспышками. При замкнутых контактах выключателя 1SA1 верная синхронизация обеспечивалась со всеми из них.
Самодельную схему фотовспышки можно питать от батареи 1GB1, составленной как из щелочных гальванических элементов типоразмера АА, так и из Ni-Cd или Ni-MH аккумуляторов этого типоразмера.
Однако взятый за основу преобразователь напряжения потребляет относительно большой ток, поэтому по возможности эту фотовспышку предпочтительнее питать от внешнего источника с выходным напряжением 2,4…3 В при токе не менее 0,5 А.
Следует только учесть, что поскольку в момент включения устройство потребляет ток более 2,5 А, блоки питания, содержащие стабилизатор напряжения с триггерной защитой от перегрузки, могут отключиться.
Стабилизаторы напряжения, в которых защита от перегрузки работает по принципу ограничения максимального выходного тока, вполне пригодны. Схема фотовспышки работоспособна при напряжении питания от 2,4 до 4,3 В. Допускается его кратковременное повышение до 5,5 В. Выключателем автономного питания служит кнопка , которая в верхнем по схеме положении отключает устройство от батареи 1GB1. Плата преобразователя напряжения см. В дополнение к уже имеющимся элементам на ней установлены оба разрядника, тринистор, диод 1VD1, конденсатор 1С8 и резисторы 1R7, 1R8.
Батарейный отсек, светодиод HL1, выключатель 1SA1, кнопка 1SB1, фототранзистор 1VT1, импульсная лампа EL1 и гнездо питания 1XS1 закреплены клеем или винтами на крышках корпуса, в качестве которого использована пластмассовая коробка размерами x46x44 мм в таких продаются поролоновые губки с кремом для обуви.
Компоновка элементов в корпусе показана на рис. Резисторы можно применить любые малогабаритные соответствующей мощности рассеяния, например, МЛТ, С, С Конденсаторы 1С2, 1С4 — плёночные малогабаритные подойдут К или аналогичные импортные , 1С1, 1С5, 1С8 — оксидные К, К, К или импортные, С9 — специальный для схем фотовспышек о чём есть соответствующая надпись на его корпусе , С10 — плёночный высоковольтный последние два конденсатора установлены изготовителем фотоаппарата.
Остальные конденсаторы — керамические К, КМ Вывод отрицательной обкладки конденсатора 1С8 соединяют как можно более коротким проводом с выводом эмиттера транзистора VT4, а положительной — аналогичным образом с верхним по схеме выводом обмотки I трансформатора Т1. Маломощный импульсный транзистор 2SD VT4 отличается от других относительно большими значениями максимального постоянного и импульсного тока коллектора соответственно 3 и 5 А , малым напряжением насыщения 0,3 В и довольно высокой граничной частотой МГц.
Назначение выводов применённых автором транзисторов и тринистора показано на рис. Можно попробовать и другие кремниевые фототранзисторы, например, применяемые в видеомагнитофонах, в компьютерных дисководах для чтения гибких магнитных дисков. Дроссель 1L1 — любой малогабаритный индуктивностью от мкГн. Выключатель 1SA1 и кнопка 1SB1 с фиксацией в нажатом положении — любые малогабаритные, свободные группы контактов если они есть соединяют параллельно.
Контакты кнопки 1SB1 должны быть рассчитаны на коммутацию тока не менее 2 А.
Обычно их напряжение срабатывания — … В, напряжение удержания тлеющего разряда — примерно на 30…35 В меньше. Если суммарное напряжение срабатывания применённых разрядников меньше требуемого на 10…40 В, последовательно с ними можно включить стабилитрон с таким напряжением стабилизации. Также можно вместо разрядников поэкспериментировать с неоновыми газоразрядными лампами или малогабаритными газонаполненными стабилитронами.
Устанавливать вместо разрядников высоковольтные варисторы или высоковольтные стабилитроны нельзя. При недоступности подходящих разрядников можно, например, применить стабилизатор с выходным напряжением 2,7…3 В, от которого будет питаться устройство. При налаживании и эксплуатации схемы фотовспышки следует помнить, что в нём присутствует высокое напряжение и высоковольтный конденсатор С9 запасает относительно много энергии.
При любых манипуляциях с монтажом разряжайте этот конденсатор, для чего можно временно к выводам коллектора и эмиттера 1VT3 припаять кнопку с нормально разомкнутыми контактами. Аналогичным образом можно модернизировать другие старые фотовспышки, как встроенные в простые фотоаппараты, так и автономные с аккумуляторным питанием.
На рис. Снимок, представленный на рис. Если внимательно посмотреть на первый и третий снимки, то можно заметить, что тени от ручки и носика кофейника на последнем смягчены. На втором и третьем снимках в нижней части ручки кофейника можно видеть отражения от обеих фотовспышек, что в числе других признаков свидетельствует о том, что ведомая фотовспышка вспыхивает в нужный момент.
Нацеливайте его на свет, отражённый от потолка, стен, других объектов. Это можно исправить использованием рассеивателя для фототранзистора или усложнением схемы. При сборке и испытаниях этой или аналогичной схемы фотовспышки учитывайте, что ресурс импульсных ламп для фотовспышек относительно невелик — можно ориентироваться на контрольное число в … вспышек, что было очень много для фотолюбителя в эпоху плёночной фото- графин, но очень мало в эпоху цифровых фотоаппаратов.
Похожие статьи: Волчок со светодиодами. Ваш e-mail не будет опубликован. Светотехника 0. БУТОВ, с. Курба Ярославской обл. Похожие статьи: Волчок со светодиодами Post Views: Мощная светодиодная лампа Походный светодиодный светильник Рождественская звезда Добавить комментарий Отменить ответ Ваш e-mail не будет опубликован.
ИЗ ВСПЫШКИ – СТРОБОСКОП… И НЕ ТОЛЬКО
В любом цифровом фотоаппарате, кроме самых дешевых камер-игрушек, есть встроенная электронная вспышка. Питание встроенной вспышки осуществляется от основного аккумулятора или батареи сухих элементов камеры. В фотоаппаратах старшей группы, в полупрофессиональных и профессиональных камерах встроенная вспышка дополнена колодкой подключения внешней лампы, а иногда и гнездом для кабельного подключения вспышки. Наличие подобной колодки значительно расширяет применение фотоаппарата, поскольку позволяет экспериментировать с источниками искусственного света , добиваясь особых эффектов освещения. Еще больше возможностей предоставляет отдельный синхроконтакт , поскольку в этом случае дополнительную вспышку можно присоединить к фотоаппарату через кронштейн, который крепится к штативному гнезду камеры.
При этом лампу можно направить не только непосредственно на объект съемки, но и на какую-либо отражающую поверхность — стену, потолок, специальный отражатель.
В продолжение разговора о запуске вспышки старой пленочной «мыльницы» с Схема запуска работает следующим образом.
Основы работы со вспышкой на репортаже
Новые книги Шпионские штучки: Новое и лучшее схем для радиолюбителей: Шпионские штучки и не только 2-е издание Arduino для изобретателей. Обучение электронике на 10 занимательных проектах Конструируем роботов. Руководство для начинающих Компьютер в лаборатории радиолюбителя Радиоконструктор 3 и 4 Шпионские штучки и защита от них. Сборник 19 книг Занимательная электроника и электротехника для начинающих и не только Arduino для начинающих: самый простой пошаговый самоучитель Радиоконструктор 1 Обновления Подавитель сотовой связи большой мощности. Радиомаяки, трассеры. Eddy71 Поводом для создания этого материала стала идея Werewolf сделать из старого фотоаппарата проблесковый маяк.
Сперва может показаться, что устройство бесполезно, но представте, ночью на лодке на рыбалке, на охоте, в походе.. Вариантов масса.
Ремонт вспышек
В результате получаются вполне современные работоспособные конструкции, одну из которых предлагаю вашему вниманию. Её основа — импульсная лампа ИФК и оксидный высоковольтный конденсатор большой ёмкости. Бес-трансформаторный преобразователь напряжения при использовании его от сети В позволяет накопить на обкладках конденсатора заряд в несколько сот вольт, о чём при готовности фотовспышки к применению владельца предупреждает горящий неоновый газоразрядный индикатор на корпусе вспышки. Разряд конденсатора происходит благодаря замыканию выносных контактов в цепи управления тиристором устройства , предназначенных для подключения к фотоаппарату. Поскольку в цепи управления тиристором в цепи анода которого включена обмотка импульсного трансформатора разница потенциалов не превышает 10 В, к управляющему электроду я подключил выход мультивибратора на микросхеме КРВИ1, собранного по классической схеме.
Продолжаем подробный цикл статей про фото-оборудование для начинающих. Сегодня я хочу рассказать Вам про довольно сложную и объемную тему — про фотовспышки.
Схема. Фотовспышка со светосинхронизацией
Как работать со вспышкой на репортаже? Всё что нужно знать для съёмки красивого репортажа. С построением кадра все более-менее понятно — законы композиции едины для всех жанров, а правильную экспозицию можно выставить просто эксперементальным путем. А вот со вспышкой все несколько сложнее — начинающим фотографам не понятно, какие настройки выставить на вспышке и в каком режиме снимать. Многие начинающие фотографы вообще не используют вспышку на репортаже.
Простые схемы светосинхронизаторов для внешних вспышек
Фотомастерская Ремтелевид-сервис производит ремонт встроенных фотовспышек в цифровых и зеркальных фотоаппаратах, внешних вспышек Canon, Metz, Nikon, Sigma, Sony, а также ремонт студийных вспышек. Стоимость ремонта вспышек в цифровых и зеркальных фотоаппаратах зависит от модели аппарата согласно прейскуранта цен см.
Ремонт фотовспышки в фотоаппарате требует неукоснительного соблюдения правил техники безопасности. ПОМНИТЕ , что на накопительном конденсаторе вспышки напряжение порядка вольт, при неаккуратном обращении можете не только получить удар электрическим током, но и легко угробить безвозвратно фотоаппарат. Разряжайте накопительный конденсатор фотовспышки каждый раз после подключения питания.
Всё что нужно знать об использовании вспышки на съёмке Почему, снимая на мыльницу, получаются такие ужасно скучные, плоские.
Полезности
Подскажите пожалуйста про конденсаторы. На цифровике Kodak m умер конденсатор робикон фото флэш v uf размер 9мм х 41 мм. Такой вопрос можно ли поставить конденсатор фото флэш v 72 uf такого же размера? На нём как раз и написано то, uF это микрофарад, просто буква «мю» в латинской раскладке клавиш компа отсутствует, а если было бы mF миллифарад, то представляете что такое микрофарад при таком напряжении в вольт.
Расковыриваем старый фотоаппарат.
..Он был разобран и оттуда были извлечены плата высоковольтного преобразователя напряжения и импульсная лампа рис. Преобразователь питается постоянным напряжением 3 В и вырабатывает для импульсной лампы напряжение … В, Потребляемый ток в момент включения питания при полностью разряженном накопительном конденсаторе — около 2,6 А, время готовности фотовспышки к работе после очередного импульса — около 5 с, время полной зарядки накопительного конденсатора напряжение перестаёт расти — 15с. При напряжении питания 3 В преобразователь с заряженным конденсатором потребляет около 0,12 А, при 2,4 В — 0,05 А. Схема фотовспышки со светосинхронизацией показана на рис. На печатной плате преобразователя напряжения указанного фотоаппарата нет маркировки элементов, поэтому их нумерация на схеме фотовспышки условная а в целом — сквозная. Позиционные обозначения дополнительно установленных деталей имеют префикс 1.
Перейти к содержимому.
Сейчас этот форум просматривают: Google [Bot]. Сделай сам своими руками Форум для обмена опытом в области бюджетных решений.
Предыдущее посещение: менее минуты назад Текущее время: 08 окт , Вторая жизнь старой «мыльницы»: запуск вспышки от СС. Добавлено: 04 июн , Уже разобранная Подскажите, пожалуйста, с чего начать. Заголовок сообщения: Re: Вторая жизнь старой «мыльницы»: запуск вспышки от СС.
Так вот случилось, что потребовались мне спецэффекты для дискотек всяких. Если честно, то просто я сам давно хотел себе стробоскоп. Так, для красоты — пусть на полке пылится. И вот, откопав однажды интересную книгу
РЕМОНТ ВСПЫШКИ ФОТОАППАРАТА СВОИМИ РУКАМИ
Внешняя фотовспышка давно уже стала обязательным аксессуаром, применяемым почти во всех видах съемки. Конечно современные студийные вспышки значительно отличаются от тех советских сетевых вспышек (типа Луч М1), что остались лежать по закромам фотографов. Студийные вспышки стали мощнее, обзавелись электронным управлением, креплением насадок и штативов и возможностью регулировки уровня энергии вспышки.
Но профессиональные фотовспышки и аксессуары стоят больших денег. Поэтому многие до сих пор успешно эксплуатируют такие устройства, а при их неполадках – ремонтируют. И это вполне оправданно, ведь по мощности они не уступаят большинству фирменных аналогичных устройств, а по цене – значительно выигрывают.
Вспышка Луч М1 является наиболее распространённой моделью советской вспышки, она имеет очень простую и удобную для ремонта схему, хороший запас по мощности и конечно низкую цену – на наших радиорынках купить такую вспышку можно всего за 6уе. Тем не менее у них есть очень большой недостаток – высыхание от времени мощных электролитических конденсаторов. И большинство неработающих аналогичных советских вспышек вышли из строя именно по этой причине.
Именно поэтому первое, с чего стоит начать ремонт, — это проверка накопительных конденсаторов вспышки. В данной модели их стоит два: на 1500 и 800 микрофарад. В цепях запуска большинства аналогичных вспышек, используется конденсатор МБМ 0.
1 мкФ х 160 В. Сразу скажу, что разумно будет заменить его на современный пленочный К-73-17 емкостью 0.047—0.068 мкФ на рабочее напряжение не менее 250В. У пленочных конденсаторов такого типа ток утечки в несколько раз меньше, следовательно, замена конденсатора приводит к увеличению напряжения пускового импульса, ионизирующего газ в колбе лампы-вспышки, что отлично сказывается на надёжности срабатывания вспыха.
Проверка электролитов выявила практически полное высыхание конденсатора 1500 мкФ, и плюс к этому ещё и солидный ток утечки, который не давал заряжаться конденсатору 800 мкФ.
Естественно смысла ставить такой же бэушный советский нет, поэтому раскошелимся на нормальный Capcon 1500мкФ 350В. Правда цена его оказалась почти те же 6уе:)
При эксплуатации вспышки Луч М1 имейте ввиду, что непосредственно подключать такие вспышки можно далеко не во все цифровые фотоаппараты. Особенно не рекомендуется подсоединять вспышки с высоковольтным синхроконтактом к аппаратам, где есть только «горячий башмак».
Для подключения таких вспышек к фотоаппаратами самый лучший и безопасности выход – это задействовать готовый или собрать светосинхронизатор. В крайнем случае собрать схему гальванической развязки на тиристоре.
Схема вспышки Луч М1:
По схеме Луч М1 оба накопительных конденсатора, подключаемые к лампе-вспышке, можно соединить параллельно или только по отдельности. Для этого служит переключатель – колодка, болезнью которого является постоянное обгорание и окисление контактов.
Следующим проблемным местом являются зарядные резисторы с непонятно высоким сопротивлением и мощностью. Для увеличения скорости заряда конденсаторов до 2-3 секунд, эти резисторы (820 – 1,5к) смело заменяем на более низкоомные 100-130 Ом при той же мощности.
А вообще будет гораздо лучше переделать зарядную цепь по такой схеме:
Здесь вообще не требуются мощные 10-ти ваттные резисторы, их функции берут на себя конденсаторы за счёт своего ёмкостного сопротивления.
Использование тиристоров в цепи переключения конденсаторов (для управления энергией вспышки), избавит вас от обгорания контактов. Да и пользоваться тумблером гораздо удобнее, чем постоянно высовывать и переставлять колодку.
После ремонта вспышки и включением её в сеть, рекомендую тщательно проверить весь монтаж на соответствие схеме, осмотреть её на предмет возможных замыканий и изолировать все подозрительные места изолентой. После ремонта и модернизации данной вспышки, она работает безотказно уже 4 месяца.
Форум по ремонту вспышек
The Boost — Как работают вспышки камеры
В предыдущем разделе мы видели, что схема вспышки должна преобразовать низкое напряжение батареи в высокое напряжение, чтобы зажечь ксеноновую лампу. Существуют десятки способов организовать такую повышающую схему , но большинство конфигураций содержат одни и те же основные элементы. Все эти компоненты объясняются в других статьях HowStuffWorks:
- Конденсаторы — Устройства, накапливающие энергию путем накопления заряда на пластинах (см.
Как работают конденсаторы) - Катушки индуктивности — отрезки проволоки, накапливающие энергию за счет создания магнитных полей (см. Как работают катушки индуктивности)
- Диоды — Полупроводниковые устройства, пропускающие ток только в одном направлении (см. Как работают полупроводники)
- Транзисторы — полупроводниковые устройства, которые могут действовать как электрические переключатели или усилители (см. «Как работают усилители»)
На приведенной ниже диаграмме показано, как все эти элементы объединяются в базовую схему флэш-памяти.
Реклама
В целом эта диаграмма может показаться немного громоздкой, но если мы разобьем ее на составные части, она окажется не такой уж сложной.
Начнем с сердцевины схемы, главного трансформатора, устройства, которое фактически повышает напряжение. Трансформатор состоит из двух катушек индуктивности, расположенных в непосредственной близости друг от друга (например, одна может быть намотана вокруг другой, а обе могут быть намотаны на железный сердечник).
Если вы читали книгу «Как работают электромагниты», то знаете, что прохождение тока через скрученный отрезок провода создает магнитное поле. Если вы читали книгу «Как работают индукторы», то знаете, что флуктуирующее магнитное поле, создаваемое флуктуациями электрического тока, вызывает изменение напряжения в проводнике. Основная идея трансформатора состоит в том, чтобы пропустить ток через один индуктор (первичную катушку), чтобы намагнитить другой проводник (вторичную катушку), вызывая изменение напряжения во второй катушке.
Если вы измените размер двух катушек индуктивности — количество витков в каждой катушке — вы можете увеличить (или уменьшить) напряжение от первичной обмотки к вторичной. В повышающем трансформаторе, таком как в схеме вспышки, вторичная катушка имеет гораздо больше витков, чем первичная. В результате магнитное поле и (как следствие) напряжение во вторичной катушке больше, чем в первичной. Компромисс заключается в том, что ток вторичной обмотки слабее, чем у первичной обмотки.
(Посетите этот сайт для получения дополнительной информации.)
Чтобы повысить напряжение таким образом, вам нужен переменный ток, такой как переменный ток (переменный ток) в вашем доме. Но батарея выдает постоянный ток постоянного тока (постоянный ток), который не колеблется. Магнитное поле индуктора изменяется только тогда, когда через него сначала проходит постоянный ток. В следующем разделе мы узнаем, как схема флэш-памяти справляется с этой проблемой.
Процитируйте это!
Пожалуйста, скопируйте/вставьте следующий текст, чтобы правильно цитировать эту статью HowStuffWorks.com:
Том Харрис
«Как работают вспышки фотоаппаратов»
30 июля 2002 г.
HowStuffWorks.com.
Вспышка камеры: экспозиция
Использование вспышки камеры может как расширить масштаб, так и улучшить внешний вид ваших фотографических объектов.
Тем не менее, вспышка также является одним из самых запутанных и неправильно используемых фотографических инструментов. На самом деле, лучшая фотография со вспышкой часто та, на которой вы даже не можете сказать, что использовалась вспышка. Этот урок направлен на преодоление всей технической терминологии, чтобы сосредоточиться на реальной сути фотографии со вспышкой: как управлять светом и впоследствии добиться желаемой экспозиции.
Первая часть руководства по работе со вспышкой камеры посвящена качественным аспектам использования вспышки камеры для воздействия на внешний вид объекта; во второй части основное внимание уделяется тому, какие настройки камеры использовать для достижения желаемой экспозиции при съемке со вспышкой.
ОБЗОР ЭКСПОЗИЦИИ ВСПЫШКИ
Использование вспышки принципиально отличается от обычной экспозиции камеры, потому что ваш объект освещается двумя источниками света: вашей вспышкой, которую вы можете контролировать, и окружающим светом, который, вероятно, находится за пределами вашего поля зрения.
контроль. В этой части урока мы сосредоточимся на двух других следствиях этого факта, поскольку они относятся к экспозиции со вспышкой:
Иллюстрация показана примерно в масштабе для выдержки 1/200 секунды с соотношением вспышек 4:1.
Вспышка показана для синхронизации по первой шторке. Предварительная вспышка не срабатывает на более старых вспышках.
- Фотография со вспышкой фактически состоит из двух отдельных экспозиций : одна для окружающего света, а другая для вспышки. Каждое из них происходит в доли секунды между нажатием кнопки спуска затвора и открытием затвора. Более новые зеркальные камеры также включают предварительную вспышку, чтобы оценить, насколько яркой должна быть фактическая вспышка.
- Импульс вспышки обычно очень короткий по сравнению со временем экспозиции , а это означает, что количество вспышки, захватываемой вашей камерой, не зависит от скорости затвора. С другой стороны, диафрагма и чувствительность ISO одинаково влияют на вспышку и окружающий свет.

Ключ в том, чтобы знать, как добиться желаемого сочетания света от вспышки и света от окружающих источников, а также иметь нужное количество общего света (от всех источников) для получения правильно экспонированного изображения.
КОНЦЕПЦИЯ: КОЭФФИЦИЕНТ ВСПЫШКИ
«Коэффициент вспышки» — это важный способ описания сочетания окружающего света и света от вашей вспышки. Поскольку скорость затвора не влияет на количество света, захватываемого вашей вспышкой (но влияет на окружающий свет), вы можете использовать этот факт для управления коэффициентом мощности вспышки. Для заданного количества окружающего света сочетание вспышки и окружающего света настраивается с использованием только двух настроек камеры: (i) продолжительность экспозиции и (ii) интенсивность вспышки.
| Коэффициент вспышки: | Н/Д или 0 | 1:8 — 1:2 | 1:1 | 2:1 — 8:1 |
| Только окружающий свет | Заполняющая вспышка | Сбалансированная вспышка | Сильная вспышка | |
| Настройки: | без вспышки | самая длинная выдержка самая слабая вспышка | более короткая выдержка более слабая вспышка | самая короткая выдержка самая сильная вспышка |
В этом уроке коэффициент вспышки * используется для описания соотношения между светом от вспышки и окружающим светом .
На одном полюсе этого соотношения находится обычная фотография при естественном освещении (слева), а на другом полюсе — фотография, использующая в основном свет от вспышки (справа). Однако на самом деле всегда есть некоторое количество окружающего света, поэтому бесконечная мощность вспышки — это всего лишь теоретический предел.
* Техническое примечание : Иногда коэффициент вспышки описывается как соотношение между общим светом и светом от вспышки. В этом случае соотношение 2:1, 3:1 и 5:1 будет эквивалентно соотношению 1:1, 1:2 и 1:4 в таблице выше соответственно. К сожалению, используются оба соглашения.
Важно также отметить, что не все коэффициенты вспышки обязательно достижимы с данной вспышкой или интенсивностью окружающего света . Если окружающий свет очень интенсивный или если ваша вспышка находится далеко от объекта, маловероятно, что внутренняя вспышка компактной камеры сможет обеспечить соотношение вспышек, приближающееся, например, к 10:1.
С другой стороны, использование тонкой заполняющей вспышки 1:8 может оказаться непрактичным, если окружающего освещения очень мало, а максимальная диафрагма вашего объектива невелика (или если вы не можете использовать высокую чувствительность ISO или сделать снимок). с помощью штатива).
Соотношение вспышек 1:2 или больше — это то, где темы в первой половине этого руководства становятся наиболее важными , включая положение вспышки и область ее видимого света, поскольку вспышка может казаться довольно резкой, если ее тщательно не контролировать. С другой стороны, при соотношении вспышек менее 1:2 часто можно добиться отличных результатов, используя вспышку, встроенную в камеру. По этой причине большинство фотографов, вероятно, захотят использовать свою вспышку в качестве заполняющей, если это возможно, поскольку это самый простой тип съемки со вспышкой.
РЕЖИМЫ ЭКСПОЗИЦИИ ВСПЫШКИ
Одной из самых сложных задач в фотосъемке со вспышкой является понимание того, как различные режимы замера камеры и вспышки повлияют на общую экспозицию.
Некоторые режимы предполагают, что вам нужна только заполняющая вспышка, в то время как другие практически игнорируют окружающий свет и предполагают, что вспышка вашей камеры будет основным источником освещения.
К счастью, все камеры используют вспышку либо как основной источник света, либо как заполняющую вспышку. Ключ в том, чтобы знать, когда и почему ваша камера использует вспышку каждым из этих способов. Ниже приведена таблица, в которой перечислены наиболее распространенные режимы камеры:
| Режим камеры | Коэффициент вспышки |
|---|---|
| Авто (□) | 1:1 или больше, если тусклый; иначе вспышка не срабатывает |
| Программа (P) | заполняющая вспышка, если она яркая; иначе больше 1:1 |
| Приоритет диафрагмы (Av) Приоритет выдержки (Tv) | заполняющая вспышка |
| Руководство (M) | любой коэффициент вспышки необходим |
В Автоматический режим (□), вспышка включается только в том случае, если выдержка в противном случае упадет ниже того, что считается допустимым для ручной съемки — обычно около 1/60 секунды.
Затем мощность вспышки постепенно увеличивается по мере того, как свет, падающий на объект, становится тусклее, но скорость затвора остается равной 1/60 секунды.
Программный (P) режим аналогичен автоматическому, за исключением того, что можно принудительно использовать вспышку в ситуациях, когда объект хорошо освещен, и в этом случае вспышка будет действовать как заполняющая. Большинство камер разумно уменьшают заполняющую вспышку по мере увеличения окружающего освещения (в моделях Canon это называется «автоматическое уменьшение заполнения»). Таким образом, коэффициент заполняющей вспышки может составлять от 1:1 (при тусклом свете) до 1:4 (при ярком свете). В ситуациях, когда выдержка длиннее 1/60 секунды, вспышка в программном режиме действует так же, как и в автоматическом режиме.
Режимы приоритета диафрагмы (Av) и приоритета выдержки (Tv) имеют даже разное поведение. Как и в программном режиме, обычно приходится принудительно включать вспышку, в результате чего камера использует вспышку в качестве заполняющей.
Однако, в отличие от режимов Auto и P, соотношение вспышек никогда не превышает примерно 1:1, а выдержка настолько длинна, насколько это необходимо («медленная синхронизация»). В режиме ТВ мощность вспышки также может увеличиться, если необходимая диафрагма меньше, чем доступна для вашего объектива.
В ручном (M) режиме камера экспонирует окружающий свет в зависимости от того, как вы установили диафрагму, выдержку и ISO. Затем экспозиция вспышки рассчитывается на основе оставшегося света, необходимого для освещения объекта. Таким образом, ручной режим обеспечивает гораздо более широкий диапазон мощностей вспышки, чем другие режимы.
Во всех режимах соответствующая настройка в видоискателе будет мигать, если экспозиция со вспышкой невозможна с использованием этой настройки . Это может включать в себя требование диафрагмы, которая находится за пределами диапазона, доступного для вашего объектива, или выдержки, которая короче, чем та, которую поддерживает ваша система камеры/вспышки («скорость X-синхронизации» — обычно от 1/200 до 1/500 секунды).
.
КОМПЕНСАЦИЯ ЭКСПОЗИЦИИ ВСПЫШКИ — FEC
Ключом к изменению коэффициента мощности вспышки является использование правильной комбинации компенсации экспозиции вспышки (FEC) и обычной компенсации экспозиции (EC). FEC работает почти так же, как обычный EC: он сообщает камере, что она должна использовать ту интенсивность вспышки, которую она собиралась использовать, и переопределять ее настройкой FEC. Большая разница в том, что, хотя EC может влиять на экспозицию как для вспышки, так и для окружающего света (в зависимости от модели камеры), FEC влияет только на интенсивность вспышки.
Как EC, так и FEC указаны с точки зрения остановок света. Каждая положительная или отрицательная остановка относится к удвоению или уменьшению вдвое света соответственно. Поэтому значение +1 EC или FEC означает удвоение света, тогда как значение -2 означает, что света в четыре раза меньше.
В современных камерах Canon EC влияет только на экспозицию окружающей среды, тогда как в большинстве камер Nikon EC одновременно влияет на интенсивность вспышки и экспозицию окружающей среды.
Некоторые из более новых камер Nikon, такие как D4 и D800, могут работать в любом случае через пользовательскую функцию.
Каждый тип управления вспышкой имеет явные преимущества и недостатки. Когда EC влияет как на мощность вспышки, так и на экспозицию окружающей среды, можно легко отрегулировать коэффициент вспышки, не влияя на общую экспозицию; Например, установка +1 FEC и -1 EC оставит общую экспозицию неизменной. Когда EC влияет только на экспозицию окружающей среды, EC и FEC фактически становятся независимыми средствами управления замером окружающей среды и вспышки, но эти камеры также могут затруднить использование как EC, так и FEC для изменения коэффициента вспышки без изменения общей экспозиции . Если у вас есть камера такого типа, оставшаяся часть раздела посвящена использованию этих настроек для управления соотношением вспышек. В следующей таблице приведены справочные настройки для изменения коэффициента вспышки, если изначально он был 1:1:
| Коэффициент вспышки: | 1:8 | 1:4 | 1:2 | 1:1 | 2:1 | 4:1 | 8:1 | |
|---|---|---|---|---|---|---|---|---|
| Настройка FEC: | -3 | -2 | -1 | 0 | +1 | +2 | +3 | |
| Настройка ЕС: | +2/3 до +1 | +2/3 | +1/3 до +1/2 | 0 | -1/2 до -2/3 | -1 1/3 | -2 до -2 1/3 |
В приведенной выше таблице показано, как изменить коэффициент вспышки путем регулировки FEC и EC; Настройки EC
указаны в виде диапазона, поскольку они могут быть установлены только с шагом от 1/2 до 1/3 ступени.
Обратите внимание, что значение FEC простое: оно просто равно количеству ступеней, на которое вы собираетесь увеличить или уменьшить коэффициент вспышки. С другой стороны, настройка EC далеко не однозначна: она зависит не только от того, насколько сильно вы хотите изменить коэффициент вспышки, но и от исходного коэффициента вспышки — и редко бывает целым числом.
В качестве примера того, почему EC намного сложнее, чем FEC , давайте рассмотрим, что происходит, когда вы изменяете коэффициент вспышки с 1:1 на 2:1 в приведенном выше примере. Сначала вы захотите набрать +1 FEC, так как это самая простая часть. Однако, если только FEC увеличивается на +1, то количество света от вспышки удваивается, а свет от окружающего света остается прежним, тем самым увеличивая общую экспозицию. Поэтому нам нужно ввести отрицательную ЕС, чтобы компенсировать это, чтобы экспозиция не изменилась. Но сколько ЕС? Поскольку исходное соотношение вспышек было 1:1, общее количество света с использованием +1 FEC теперь составляет 150% от того, что было раньше.
Поэтому нам нужно использовать значение EC, которое уменьшает общее количество света в 2/3 раза (150% * 2/3 = 100%). Поскольку каждое отрицательное значение EC вдвое уменьшает количество света, мы знаем, что это значение EC должно быть между 0 и -1, но точное значение мы не можем легко вычислить в уме. Это равно log 2 (2/3), что получается около -0,58.
К счастью, калькулятор коэффициента вспышки (ниже) решает эту проблему. Хотя это не то, что обязательно нужно использовать в полевых условиях, мы надеемся, что это поможет вам лучше понять, какие значения EC необходимы в различных ситуациях.
примечание: EC можно устанавливать только с шагом от 1/3 до 1/2 ступени, поэтому используйте ближайшее доступное значение. компенсация экспозиции. Если предположить, что коэффициент вспышки по умолчанию составляет 1:1, для достижения коэффициента вспышки 2:1 требуется значение FEC, равное +1, и соответствующее значение EC от -1/2 до -2/3.
Как уменьшить коэффициент вспышки : введите отрицательную компенсацию экспозиции при съемке со вспышкой, одновременно вводя положительную компенсацию экспозиции (но не более +1).
Предполагая коэффициент вспышки по умолчанию 1:1, для достижения коэффициента вспышки 1:2 требуется значение FEC, равное -1, и соответствующее значение EC примерно от +1/3 до +1/2.
Наконец, важно отметить, что FEC не всегда используется для изменения коэффициента вспышки. Его также можно использовать для устранения ошибок системы замера вспышки вашей камеры. Как и почему это может произойти, обсуждается в следующем разделе…
ЗАМЕР ВСПЫШКИ TTL
Большинство современных систем со вспышками SLR используют ту или иную форму замера экспозиции через объектив (TTL). Цифровой замер вспышки TTL работает путем отражения одного или нескольких крошечных импульсов предварительной вспышки от объекта непосредственно перед началом экспозиции, которые затем используются для оценки того, какая интенсивность вспышки необходима во время фактической экспозиции.
Сразу после начала экспозиции вспышка начинает излучать импульс вспышки. Затем ваша камера в режиме реального времени измеряет, какая часть этой вспышки отразилась обратно, и гасит (останавливает) вспышку, когда излучается необходимое количество света.
В зависимости от режима камеры вспышка будет гаситься, как только она уравновешивает окружающий свет (заполняющая вспышка) или добавляет свет, необходимый для экспонирования объекта (коэффициент вспышки более 1:1).
Однако многое может пойти не так. Поскольку экспозиция со вспышкой на самом деле представляет собой две последовательные экспозиции, оба (1) замер окружающего освещения и (2) замер вспышки должны быть правильными. Поэтому мы будем иметь дело с каждым источником ошибки измерений отдельно.
(1) Замер внешнего освещения возникает первым и определяет комбинацию диафрагмы, ISO и скорости затвора. Это очень важно, так как контролирует общую экспозицию и на ней будет основываться последующий замер экспозиции при съемке со вспышкой.
Вспомните, что замер в камере дает сбои прежде всего потому, что он может измерять только отраженный, а не падающий свет (см. руководство по замеру и экспозиции камеры).
Отражающий предмет
Инцидент против отраженного света
Если ваш объект светлый и отражающий, как в приведенном выше примере, ваша камера ошибочно предположит, что эта кажущаяся яркость вызвана большим количеством падающего света, а не его высокой отражательной способностью.
Поскольку ваша камера переоценивает количество окружающего света, она в конечном итоге недоэкспонирует объект. Точно так же темный и неотражающий объект часто приводит к передержке. Кроме того, ситуации с ярким или слабым освещением также могут нарушить замер вашей камеры (см. гистограммы цифровых камер).
Примечание. По иронии судьбы, белые свадебные платья и черные смокинги являются прекрасными примерами предметов с высокой отражающей и неотражающей способностью, которые могут исказить экспозицию вашей камеры, даже несмотря на то, что на свадьбах часто очень важны фотосъемка со вспышкой и точная экспозиция.
В любом случае, если вы подозреваете, что замер окружающего освещения вашей камерой будет неправильным, то установка положительной или отрицательной компенсации экспозиции (EC) исправит замер окружающего освещения и одновременно улучшит замер вспышки.
(2) Замер вспышки основан на результатах замера как предварительной вспышки, так и замера окружающего света.
Если ваша система замера вспышки TTL излучает неправильное количество вспышек, не только ваша общая экспозиция будет отключена, но и соотношение вспышек также будет отключено, что повлияет на внешний вид вашего объекта.
Основными причинами ошибок вспышки являются расстояние до объекта, распределение окружающего света и отражающие свойства объекта. Расстояние до объекта важно, потому что оно сильно влияет на то, насколько сильно вспышка будет отражаться от этого объекта:
затухание света настолько быстрое, что объекты, находящиеся в 2 раза дальше, получают 1/4 мощности вспышки.
области этих объектов, которые находятся ближе к камере, кажутся намного ярче, чем области, которые находятся дальше.пример сложного, неравномерного внешнего освещения
Сложные ситуации освещения также могут быть проблематичными. Если окружающий свет освещает ваш объект не так, как фон или другие объекты, вспышка может ошибочно попытаться сбалансировать свет, падающий на всю сцену (или какой-либо другой объект), в отличие от света, который падает только на ваш объект.
Кроме того, поскольку замер вспышки происходит после того, как ваша камера измеряет окружающее освещение, важно не использовать настройку блокировки автоматической экспозиции (AE) при использовании метода фокусировки и перекомпоновки. Если возможно, вместо этого следует использовать блокировку экспозиции вспышки (FEL).
Особые отражающие свойства объектов на фотографии также могут повлиять на замер вспышки. Это может включать вспышки и другие резкие отражения от зеркал, металла, мрамора, стекла или других подобных предметов. Эти объекты также могут создавать дополнительные непреднамеренные источники жесткого света, которые могут отбрасывать дополнительные тени на ваш объект.
Существуют также тонкости работы дозаторов разных производителей. Для цифрового Canon EOS у вас, скорее всего, будет либо E-TTL, либо E-TTL II; для цифрового Nikon это будет D-TTL или i-TTL. Однако многие из их алгоритмов замера вспышки сложны и проприетарны, а различия часто возникают только в ситуациях с неравномерным окружающим освещением.
Поэтому лучше всего поэкспериментировать с новой системой вспышек, прежде чем использовать ее для важных фотографий, чтобы вы могли лучше понять, когда могут возникнуть ошибки измерения.
СИНХРОНИЗАЦИЯ ПО ПЕРВОЙ И ВТОРОЙ ШТОРКЕ
Синхронизация по первой и второй шторке — это настройки экспозиции вспышки, влияющие на восприятие размытия движения объекта . Поскольку импульс вспышки обычно намного короче времени экспозиции, фотография движущегося объекта со вспышкой состоит как из размытой части, вызванной более медленным воздействием окружающего света, так и из более резкой части, вызванной гораздо более быстрым импульсом вспышки. Каждый из них эффективно накладывается для создания окончательной фотографии со вспышкой. Синхронизация по первой и второй шторке определяет, следует ли размытая часть позади или впереди изображения объекта со вспышкой, соответственно, путем синхронизации импульса вспышки с началом («первая шторка») или концом («вторая шторка») экспозиции:
При синхронизации по первой шторке большая часть окружающего света захватывается после импульса вспышки, в результате чего размытая часть появляется полосой перед более четким изображением вспышки.
Это может придать движущимся объектам видимость движения в направлении, противоположном их фактическому движению. В приведенном ниже примере у лебедя есть полосы движения, из-за которых кажется, что он быстро плывет назад, а снег «падает» вверх:
Пример синхронизации по первой шторке
Внешний вид движущихся объектов
По вышеуказанным причинам синхронизация по первой шторке обычно нежелательна для движущихся объектов, если только время экспозиции не поддерживается достаточно коротким, чтобы не было видно полос. С другой стороны, -секундная синхронизация по шторке может быть очень полезной для преувеличения движения объекта, поскольку световые полосы появляются позади движущегося объекта .
Однако большинство камер по умолчанию не используют синхронизацию по второй шторке, поскольку это может усложнить синхронизацию кадра. Это связано с тем, что синхронизация по второй шторке приводит к гораздо большей задержке между нажатием кнопки спуска затвора и срабатыванием вспышки — и тем более при более длительном времени выдержки.
Как работают конденсаторы)