Синхронизация фотовспышки | это… Что такое Синхронизация фотовспышки?
У этого термина существуют и другие значения, см. Синхронизация.
Синхрониза́ция фотовспы́шки — взаимодействие фотовспышки и затвора фотоаппарата, необходимое для получения правильной экспозиции в фотографии.
В механических камерах механизм синхронизации обычно включает в себя электрический контакт, расположенный в механизме затвора. В цифровых камерах за синхронизацию обычно отвечает электронная схема.
Электрическое соединение фотоаппарата с фотовспышкой осуществляется либо кабелем со стандартным PC-разъёмом, либо посредством так называемого горячего башмака (центральный синхроконтакт).
Синхронизация с «химическими» (магниевыми) фотовспышками — «M», «F», «FP»-синхронизация
Химическая четырёхбалонная вспышка flashcube
Фотоаппараты, рассчитанные на работу совместно с магниевыми фотовспышками имели один или больше режимов синхронизации, таких как M (medium), F (fast) или FP (flat-peak, focal plane).
В режиме M (medium, средний) время упреждения синхронизации составляло около 20-25 миллисекунд, в режиме F (fast, быстрый) — около 5 миллисекунд, режим FP (flat-peak, focal plane) предназначен для фотоаппаратов с шторными (фокальными) затворами.
На фотоаппаратах, предназначенных для использования с магниевыми фотовспышками, устанавливалось или два синхроконтакта («M» и «X»), или синхроконтакт с переключением, или синхроконтакт с регулятором упреждения синхронизации.
Синхронизация с электронными фотовспышками — «X»—синхронизация
Тёмная полоса внизу кадра — последстие сокращения выдержки синхронизации
X — режим для работы с электронными фотовспышками. В таком режиме контакты вспышки замыкаются точно в момент полного открытия затвора, поскольку газовый разряд в ксеноновой лампе возникает практически мгновенно.
По своей конструкции шторный затвор, применяемый в фотоаппаратах, позволяет получать правильно экспонированные кадры при работе со вспышкой только при использовании выдержек не короче какой-то определённой для данного аппарата величины. Это происходит потому, что из-за ограниченной скорости движения шторок этот тип затворов не открывается полностью на коротких выдержках. При срабатывании в таком случае между шторками затвора остаётся небольшая щель, которая «пробегает» над кадром, при этом каждый участок кадра подвергается действию света нужное количество времени.
Это не доставляет проблем при использовании постоянных источников света (солнце, лампы накаливания и т. д.), однако короткий световой импульс вспышки в таком случае осветит только ту часть кадра, над которой в момент срабатывания вспышки находилась щель затвора.
В связи с этой особенностью шторных затворов в инструкциях фотоаппаратов указывают минимальную выдержку, при которой затвор ещё открывается полностью, такая выдержка называется выдержкой синхронизации, Х-sync или flash-sync.
В плёночных камерах среднего класса выдержка синхронизации могла быть 1/60 с или даже ниже. На современных цифровых зеркальных камерах с механическим затвором типичные выдержки синхронизации составляют 1/160 — 1/250 с.
Центральные фотографические затворы (и затворы-диафрагмы) лишены этих недостатков. Выдержка синхронизации с фотовспышкой — любая.
Электронные затворы, применяемые совместно с механическими на некоторых цифровых зеркальных камерах, позволяют добиться выдержки синхронизации 1/500 с.
Другим способом обойти ограничения является применение высокоскоростной синхронизации вспышки (FP/HSS). При этом вспышка вместо одного импульса испускает серию импульсов (как правило, менее мощных), что позволяет получить полностью освещённый кадр даже на очень коротких выдержках (вплоть до 1/4000 — 1/8000 с). Недостатком этого метода является резкое уменьшение ведущего числа вспышки и в тем большей пропорции, чем короче выдержка, что приводит к уменьшению расстояния, на котором действие вспышки эффективно.
Короткие выдержки синхронизации позволяют использовать вспышку, например, в солнечный день для подсветки теней.
Типичные выдержки
Выдержки синхронизации у различных моделей фотоаппаратов:
- Nikon D1, D40, D50, D70— 1/500 c
- Canon EOS-1D Mark III — 1/300 с
- Смена-8М — любая от 1/15 до 1/250 с
- Pentax Z-5, Olympus E-30, Canon EOS 50D — 1/250 с
- Canon EOS 450D — 1/200 с
- Pentax K10D — 1/180 с
- Pentax *ist D — 1/150 с
- Pentax K2 — 1/125 с
- Зенит-19 — 1/125 или 1/60 с
- Pentax ME — 1/100 с
- Pentax LX — 1/75 с
- Друг — 1/60 с
- Leica M7 — 1/50 c
- Зенит-Е — 1/30 с
- Старт — 1/25 с
Ух ты! 3 фотовспышки Луч-М1
?Previous Entry | Next Entry
Попали ко мне в руки старые советские вспышки Луч-М1 в количестве 3-х шт.
И что с ними делать, если туша цифро-зеркалки современная?
Как стало мне известно, на синхрокабеле этих вспышек довольно сильное напряжение , что грозит выгоранием логики фотоаппарата при прямом подключении к башмаку. Наверно надо токи понижать? Припарка… Не охота мне, на тот момент, было заморачиваться со схемками =) В общем кому надо использовать советские вспышки в купе с современными цифрозеркалками (мыльницы не рассматриваю) можно поступить следующим образом.
36 дж — 1/2000 сек
68 дж — 1/1000 сек
104 дж — 1/500 сек
Как видно из характеристик, длительность светового импульса очень короткая, что нам на руку =). Как это использовать? Во первых, фотоаппарат нужно установить на штатив. На фотоаппарате выставляем такую экспозицию, чтобы выдержка была длиннее чем ваша реакция на звук, ведь нам нужно успеть «пыхнуть» в то время пока полностью открыта матрица.

2. Гордится, что у вас они есть и периодически протирать с них пыль =)
В общем помаялся я с ними, и пришел к выводу, что нужно их синхронизировать с фотокамерой. Есть несколько способов (точнее 2)
1. Светосинхронизатор. Устройство которое «поджигает» вспышку от другой вспышки (система ведущая+ведомая(ые)). Принцип действия — при попадании на принимающий элемент светового разряда от ведущей вспышки включает разрядное устройство ведомой. В инете есть места где нужные для конкретных типов вспышек светосинхронизаторы можно купить и есть места где есть принципиальные схемы этих устройств с подробным описанием. Здесь приводить не буду, т.к. бесплатная реклама, авторские права и все такое =)
2. Синхрокабель. Это понятно =) Но есть разные виды. Одни можно цеплять прямо на «башмак», другие включаются в специальный разъем на фотокамере. Для камер разных производителей есть свои, при чем не забываем, что напрямую советские вспышки подключать нельзя, только через устройство адаптирующее напряжение до нужного номинала! Ситуация с приобритением такая-же как и у светосинхронизаторов =) можно купить, можно сделать самому =)
3.
Радиосинхронизатор. Работает так же как и светосинхронизатор, но использует вместо света радиосигнал. С советскими вспышками заморочка, пока не нашел инфы. Может кто-то поделится?
Вот в принципе и все. Если есть какие соображения буду рад услышать =)
| December 2014 | ||||||
| S | M | T | W | T | F | S |
|---|---|---|---|---|---|---|
| 1 | 3 | 4 | 5 | 6 | ||
| 7 | 8 | 9 | 10 | 11 | 12 | 13 |
| 14 | 15 | 16 | 17 | 18 | 19 | 20 |
| 21 | 22 | 23 | 24 | 25 | 26 | 27 |
| 28 | 29 | 30 | 31 | |||
- Сообщество фотографов любителей Камчатки
- Сайт фотографа Андрея Юхина
- Мои фотки на Яндексе
Powered by LiveJournal.
com
Camera Fan Flash — Etsy.de
Etsy больше не поддерживает старые версии вашего веб-браузера, чтобы обеспечить безопасность пользовательских данных. Пожалуйста, обновите до последней версии.
Воспользуйтесь всеми преимуществами нашего сайта, включив JavaScript.
Найдите что-нибудь памятное, присоединяйтесь к сообществу, делающему добро.
( 22 релевантных результата, с рекламой Продавцы, желающие расширить свой бизнес и привлечь больше заинтересованных покупателей, могут использовать рекламную платформу Etsy для продвижения своих товаров. Вы увидите результаты объявлений, основанные на таких факторах, как релевантность и сумма, которую продавцы платят за клик. Узнать больше. )
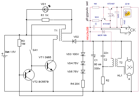
В предыдущем разделе мы видели, что трансформаторам для правильной работы необходим переменный ток.
Схема вспышки обеспечивает эти колебания, постоянно прерывая поток постоянного тока — она пропускает быстрые короткие импульсы постоянного тока, чтобы постоянно колебать магнитное поле.
Схема делает это с помощью простого генератора. Основными элементами генератора являются первичная и вторичная катушки трансформатора, еще одна катушка индуктивности (катушка обратной связи) и транзистор , который действует как электрически управляемый переключатель.
Реклама
Когда вы нажимаете кнопку зарядки , она замыкает переключатель зарядки, так что короткий импульс тока течет от батареи через катушку обратной связи к базе транзистора. Подача тока на базу транзистора позволяет току течь от коллектора транзистора к эмиттеру — это делает транзистор кратковременно проводящим (подробности см. в разделе «Как работают усилители»).
Когда транзистор «включен» таким образом, может произойти выброс тока от батареи к первичной обмотке трансформатора.
Всплеск тока вызывает изменение напряжения во вторичной обмотке, что, в свою очередь, вызывает изменение напряжения в обмотке обратной связи. Это напряжение в катушке обратной связи проводит ток к базе транзистора, снова делая транзистор проводящим, и процесс повторяется. Цепь продолжает прерываться таким образом, постепенно повышая напряжение через трансформатор. Это колебательное действие производит пронзительный звук, который вы слышите, когда вспышка заряжается.
Затем высоковольтный ток проходит через диод, который действует как выпрямитель — он позволяет току течь только в одном направлении, поэтому он преобразует флуктуирующий ток от трансформатора обратно в устойчивый постоянный ток.
Схема вспышки сохраняет этот высоковольтный заряд в большом конденсаторе. Подобно батарее, конденсатор удерживает заряд до тех пор, пока не будет подключен к замкнутой цепи.
Конденсатор постоянно подключен к двум электродам лампы-вспышки, но если газообразный ксенон не ионизирован, трубка не может проводить ток, поэтому конденсатор не может разрядиться.
Цепь конденсатора также соединена с меньшей газоразрядной трубкой через резистор. Когда напряжение в конденсаторе достаточно высокое, ток может протекать через резистор, чтобы зажечь маленькую трубку. Это действует как индикатор, сообщающий вам, когда вспышка готова к работе.0003 «» Конденсатор в типичной схеме фотовспышки может хранить много сока. Мы зарядили его, а затем разрядили, соединив две клеммы. Посмотрите это короткое видео, чтобы увидеть, что произошло. (Дети, не пытайтесь повторить это дома!)
Вспышка спусковой крючок подсоединен к затворному механизму. Когда вы делаете снимок, триггер ненадолго замыкается, подключая конденсатор ко второму трансформатору. Этот трансформатор повышает 200-вольтовый ток от конденсатора до 1000–4000 вольт и пропускает высоковольтный ток на металлическую пластину рядом с лампой-вспышкой. Мгновенное высокое напряжение на металлической пластине обеспечивает необходимую энергию для ионизации газа ксенона, делая его проводящим.
Вспышка срабатывает синхронно с открытием затвора.
Различные электронные вспышки могут иметь более сложную схему, чем эта, но большинство из них работают по одному и тому же основному принципу. Это просто вопрос повышения напряжения батареи, чтобы включить небольшую газоразрядную лампу.
Для получения более подробной информации о вспышках камеры, в том числе о вспышках, которые «считывают» объект перед собой, перейдите по ссылкам ниже.
Связанные статьи HowStuffWorks
Другие полезные ссылки
- Одноразовая электроника вспышки камеры
- Информация об электронной вспышке
- Фотосъемка с ведомой вспышкой
- Часто задаваемые вопросы о стробоскопе Сэма
- Супервспышка
- Советы по фотографии: Выносная вспышка
- Photo.net
- Photoshot.com
Процитируйте это!
Пожалуйста, скопируйте/вставьте следующий текст, чтобы правильно процитировать эту статью HowStuffWorks.