Midi usb переходник своими руками
Войдите , пожалуйста. Хабр Geektimes Тостер Мой круг Фрилансим. Войти Регистрация. Источник бесперебойного питания на источнике бесперебойной подачи информации Читайте на Хабре. Читают сейчас. Мой опыт работы в Фирме 1С 36,7k
Поиск данных по Вашему запросу:
Схемы, справочники, даташиты:
Прайс-листы, цены:
Обсуждения, статьи, мануалы:
Дождитесь окончания поиска во всех базах.
По завершению появится ссылка для доступа к найденным материалам.
Содержание:
- PicHobby.lg.ua
- MIDI-контроллер своими руками (помогите оценить возможность реализации)
- Как сделать дешевый MIDI контроллер на базе Arduino своими руками
- Midi usb кабель своими руками
Как сделать шнур com usb - Поиск музыкантов
- Midi клавиатура своими руками
- MIDI-контроллер своими руками (помогите оценить возможность реализации)
- OLX.
ua — объявления №1 в Украине — usb midi
- Кабели и переходники
ПОСМОТРИТЕ ВИДЕО ПО ТЕМЕ: How to convert keyboard PS2 to USB (100% working) [2018]
PicHobby.lg.ua
Войдите , пожалуйста. Хабр Geektimes Тостер Мой круг Фрилансим. Войти Регистрация. Источник бесперебойного питания на источнике бесперебойной подачи информации Читайте на Хабре. Читают сейчас. Мой опыт работы в Фирме 1С 36,7k Поддержать автора Отправить деньги. Платежная система. Поделиться публикацией. Похожие публикации.
Заказы Техническая поддержка — не полный день 4 отклика 54 просмотра. Фронтенд для Json таблиц и оформление админки на основе шаблона 4 отклика 31 просмотр.
Сделать связь между google sheets и прайс листами поставщиков 8 откликов 33 просмотра. Рабочая область Дизайн и верстка Yii 2 отклика 37 просмотров. Скрипт python, очистка локального кэша в 1с8 базах по условиям 2 отклика 37 просмотров. Все заказы Разместить заказ. Подобный адаптер без особых проблем можно найти в магазине или на Ali. Подороже пара тысяч у нас , но поудобнее в настройке и использовании. EvgeniyNuAfanasievich 11 апреля в 0.
Разбирал обмен данными в описанном в статье случае логическим анализатором: — Anvil Studio бесплатный редактор MIDI параметр velocity передаёт и принимает; — Yamaha PSR полупрофессиональный синтезатор параметр velocity передаёт и принимает. Не научились, или по крайней мере не все. Что обсуждают. Деревянные игрушки, часть восьмая — 10,8k Как я проработала 3 месяца в Я. Маркете и уволилась k Самое читаемое.
Рекомендуем Разместить. Ваш аккаунт Войти Регистрация. Услуги Реклама Тарифы Контент Семинары. Настройка языка. О сайте. Служба поддержки.
Мобильная версия. Интерфейс Русский. Сохранить настройки.
MIDI-контроллер своими руками (помогите оценить возможность реализации)
MIDI-клавиатура своими руками Олег Якубов После публикации моей страницы на сайте, мне пришло несколько писем с просьбой написать или выслать схему миди-клавиатуры, которую я собрал. И я решил подготовить статью о миди-клавиатуре. Если кто действительно хочет собрать себе хороший инструмент, то рекомендую сходить в библиотеку и взять там журналы, ну а для тех, кому не хочется бегать и тратить время, я отсканировал полностью эту статью думаю, не в ущерб автору. Миди-клавиатурой я очень доволен.
Откройте для себя лучшие 25 самых популярных Usb Otg Кабель Для Iphone OTG кабель для IPhone к midi-usb Тип B инструмент Адаптер клавиатуры.
Как сделать дешевый MIDI контроллер на базе Arduino своими руками
Войти через. На AliExpress мы предлагаем тысячи разновидностей продукции всех брендов и спецификаций, на любой вкус и размер.
Если вы хотите купить usb otg кабель для iphone 6 и подобные товары, мы предлагаем вам позиций на выбор, среди которых вы обязательно найдете варианты на свой вкус. Если конкретные характеристики говорят вам больше, чем непонятные названия, возможно, следующая информация — для вас: по всему объему продукции, найденной по вашему запросу «usb otg кабель для iphone 6», Тип может варьироваться в весьма широком диапазоне, есть 8-pin , LIGHTNING, и каких только еще нет. Защита Покупателя. Помощь Служба поддержки Споры и жалобы Сообщить о нарушении авторских прав. Экономьте больше в приложении!
Midi usb кабель своими руками
Switch to English регистрация. Телефон или email. Чужой компьютер. Возможны дилерские цены. Продажа оптом со скидками.
Всемайки ру goo. Код:
Как сделать шнур com usb
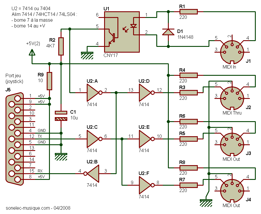
By WebPhantom , May 17, in Дайте схему! Может кто видел или знает. Мы принимаем формат Sprint-Layout 6! Экспорт в Gerber из Sprint-Layout 6. На звуковой плате есть MIDI-интерфейс ти пиновый разъем, это он и есть.
Поиск музыкантов
Киев, Оболонский Вчера Хотите продавать быстрее? Узнать как. Мариуполь Вчера Киев, Голосеевский 8 окт. Ровно 8 окт. Одесса, Приморский 7 окт.
to-MIDI-Keyword-PC-Interface-Adapter-Cable-Cord-USB-MIDI-Converter-For- . этот клей? Он был под рукой и оказалось, что он хорошо держит магниты.
Midi клавиатура своими руками
Логин или эл. Войти или Зарегистрироваться. Авторизация Логин или эл. MIDI-контроллер своими руками помогите оценить возможность реализации Блог им.
MIDI-контроллер своими руками (помогите оценить возможность реализации)
ВИДЕО ПО ТЕМЕ: MIDI to USB
Midi — представляет собой специальный интерфейс, придуманный для обмена данными между музыкальными инструментами. В данном проекте мы будем подружим плату Arduino и midi интерфейс и будем передавать midi данные при помощи Arduino и обрабатывать данные на компьютере.
Подключение Arduino к компьютеру мы будем осуществлять через mid-USB переходник. А обрабатывать данные через известную многим музыкантам программу FL studio.
Перевёл alexlevchenko для mozgochiny.
OLX.ua — объявления №1 в Украине — usb midi
Экспедиции на Байкал. Отвечать можно только после регистрации или авторизации. Детские коляски для путешествий. Алексей Фролов : Author. Владимир : Composer.
Кабели и переходники
Форум Коллекция минусовок. Форум сайта plus-msk. Имя Запомнить?
DJ оборудование : AKAI MPD32 MIDI/USB-контроллер
MPD32 является исполнительским пэд-контроллером с передачей MIDI по USB. Это отличный контроллер для диджеев, программистов, продюсеров и других музыкантов. Созданный на базе органов управления и технологий отраслевого стандарта МРС-серии Akai Professional, MPD32 является выразительным и интуитивно понятным инструментом для студии и сцены.
Сердцем MPD32 является пэд-банк из 16 динамических и чувствительных к давлению MPC-пэдов, эксклюзив от Akai Pro.
Вы можете получить доступ к четырем различным банкам звуков с MPC-пэдов и располагать в общей сложности 64 звуками на кончиках ваших пальцев. MPD32 также заимствует у MPC-серии переназначаемые Q-Link-контроллеры, способные управлять практически любыми параметрами в программном обеспечении в реальном времени. Вы получаете восемь назначаемых Q-Link-фейдеров, восемь назначаемых безупорных ручек Q-Link и восемь назначаемых Q-Link-кнопок, так что теперь вы будете тратить меньше времени на управление с помощью мыши и больше времени заниматься музыкой. Более того, каждый физический Q-Link-контроллер может получить доступ к трем различным параметрам, что составляет в общей сложности 72 Q-link-назначения для использования в режиме реального времени! Вы также получите два назначаемых педальных входа для переключателей и вход для непрерывного педального контроллера, дающих еще больших возможностей для контроля и выступлений с MPD32. На панели MPD32 есть набор отдельных элементов управления для осуществления быстрого доступа к наиболее часто используемым функциям и операциям с DAW или программных секвенсоров.
Хотя MPC-пэды и Q-Link-контроллеры можно назвать сердцем MPD32, его мозг пересажен непосредственно из изделий серии МРС. Поэтому MPD32 – это не просто контрольная консоль. Она содержит некоторые ключевые технологии, MPC, которые сделали MPC стандартом де-факто. MPC Note Repeat – это возможность, которая позволяет MPD (или МРС) автоматически воспроизводить ритмический паттерн, например, шестнадцатыми нотами звуком хай-хета, контролируя точность и скорость записи. MPC Swing иногда называют «сердцем и душой хип-хопа», потому что с этой функцией из идеально выровненных последовательностей нот получается ощущение временных изменений, характерных для человеческого исполнения. Вы можете точно указать степень и размерность свинг-эффекта, который вам необходим для достижения идеального впечатления. MPD32 также имеет стандартные раскладки МРС Full Level и MPC 16-level по поверхности пэд-панели.
MPD32 посылает MIDI-информацию через USB-соединение, являясь USB|MIDI-интерфейсом с поддержкой Plug & Play, что позволяет использовать его с вашими Mас или РС без установки драйверов.
Подключение USB служит также для подачи питания для MPD32, поэтому соединение USB-кабелем – это все, что вам нужно. Контроллер поставляется с пользовательской версией Ableton Live Lite, чтобы вы могли начать создавать музыку, просто достав все прямо из коробки. Кроме использования с Live и почти любым другим программным обеспечением с поддержкой MIDI, вы также можете управлять любым внешним MIDI-оборудованием, таким как синтезаторы, звуковые модули, сэмплеры, секвенсоры, драм-машины и многое другое.
Настигло ли вас вдохновение в студии или на сцене, MPD32 дает вам наиболее полный выбор управляющих органов и контроллеров в сочетании с ощущением МРС – несравненной легенды, ассоциируемой только с Akai Professional.
Технические характеристики:
- Кол-во PAD клавиш 16 x 4 банка
- Кол-во регуляторов 8 x 3 банка
- Кол-во слайдеров 8 x 3 банка
- Переключатели 8 x 3 банка
- Переключающая педаль 2 назначаемых
- Регулирующая педаль 1 назначаемая
- Функция Note Repeat есть
- Управление транспортом есть MIDI/MMC
- MIDI clock Master есть
- Функция Tap Tempo есть
- Пользовательские настройки 30
- Дисплей LCD (специализированный)
- Программное обеспечение в комплекте Ableton Live Lite 6 (Akai Edition) Fxpansion BFD Lite (Akai Edition)
- MIDI-контроллер для продакшна и исполнения
- MPC-пэды: банк из 16 динамических, чувствительных к давлению пэдов
- Четыре пэд-банка на выбор с доступом к 64 звукам (в общей сложности), доступным с пэдов
- Восемь назначаемых Q-Link-фейдеров, восемь назначаемых безупорных ручек Q-Link и восемь назначаемых Q-Link-кнопок, по три банка каждых
- MIDI-эффекты MPC Note Repeat и MPC Swing, синхронно с темпом проекта
- Два назначаемых входа футсвитча и вход педали экспрессии
- Специальные регуляторы транспорта
- Легко читаемый дисплей с подсветкой
- MIDI-по-USB или MIDI-функционал
- Питание по USB или через дополнительный адаптер переменного тока
- Раскладки для пэд-панели MPC 16-Level и МРС Full Level
- Поставляется со специальными пользовательскими версиями Ableton Live Lite, FXpansion BFD Lite и Vyzor Editor Librarian
- 30 определяемых пользователем пресетов для DAW
- Размеры: 308 мм х 384 мм х 64 мм
Системные требования:
- Macintosh: 1,25 ГГц G4/G5 или выше (рекомендуется Intel Mac), 1 Гб оперативной памяти (рекомендуется 2 Гб), Mac OS X 10.
4.11 (10.5 или более поздней версии) - Windows: 1,5 ГГц Pentium 4 или Celeron-совместимый процессор или выше (рекомендуется многоядерный процессор), 1 Гб оперативной памяти (рекомендуется 2 Гб), Windows 7, Windows Vista или Windows XP, Windows-совместимая звуковая карта (поддержка ASIO драйверов рекомендуется), рекомендуется наличие QuickTime
- Свободный порт USB
800. Инструкция MIDI-контроллер AKAI MPD32 (рус.)
Как настроить USB на MIDI, руководство по подключению клавиатуры или инструмента к компьютеру
Music Industry How To поддерживается читателями.
Когда вы покупаете по ссылке на нашем сайте, мы, возможно, получаем партнерскую комиссию без каких-либо дополнительных затрат для вас.
Для многих владельцев домашних студий MIDI-клавиатура является неотъемлемой частью студийной установки. MIDI-клавиатуры многогранны. Их можно использовать как для записи, так и для живых выступлений, и, в зависимости от модели, они могут очень хорошо создавать и моделировать звуки.
В студии MIDI-клавиатура в основном используется для быстрой записи виртуальных инструментов. Почти каждое программное обеспечение для записи содержит десятки виртуальных звуков, которые вы можете запускать с помощью своей MIDI-клавиатуры.
Все, от барабанов до синтезатора и обычного фортепианного звука, может быть запущено с помощью MIDI-клавиатуры.
Это также отличный способ записывать музыку. MIDI-сигналы можно легко превратить в настоящие ноты.
Это руководство для начинающих по настройке и использованию MIDI-клавиатуры.
Содержание
Что такое MIDI?
Стоит уделить время тому, чтобы понять, что такое «MIDI».
MIDI означает цифровой интерфейс музыкальных инструментов. Он был разработан в 1980-х годах для связи цифровых инструментов.
MIDI не воспроизводит звук сам по себе. Скорее, это серия электронных сообщений, таких как «нота включена, нота выключена, изменение высоты тона, усиление модуляции» и так далее. Эти сообщения интерпретируются MIDI-инструментом для создания звука.
Когда мы говорим об инструментах, мы не всегда говорим об оборудовании. MIDI-клавиатура часто представляет собой MIDI-контроллер. Это означает, что он управляет MIDI-инструментом, который в данном случае является частью программного обеспечения. Программное обеспечение размещено в таких программах, как GarageBand, Ableton, Xpand и т. д.
Идентификатор MIDI популярен, потому что он очень гибкий. Вы можете легко изменить звучание инструмента. Редактировать легко (вы можете буквально перетаскивать заметки). Размер файла MIDI-трека также намного меньше, чем у реальных аудиофайлов.
Если вас беспокоит место на жестком диске, это приятно знать.
Конечно, если вы планируете много записывать из дома, вам, вероятно, следует обновить свой жесткий диск и даже иметь под рукой один или два внешних диска.
Подключение клавиатуры
Чтобы использовать MIDI-возможности клавиатуры, вам необходимо подключить ее к компьютеру.
MIDI-клавиатуру/контроллер можно подключить к компьютеру двумя способами. Большинство клавиатур и цифровых пианино имеют стандартное пятиконтактное соединение. Хотя они менее распространены в домашних студиях, они распространены на клавишных. У вас дома может быть MIDI-клавиатура, и вы даже не подозреваете об этом!
Вы можете подключить MIDI-клавиатуру к пятиштырьковому разъему MIDI несколькими способами. Но даже если у вас нет MIDI-выхода, некоторые клавиатуры можно подключить через USB. Мы вернемся к этому через мгновение.
Интерфейсы MIDI-USB
Если на вашем компьютере есть свободный порт USB, вы можете использовать интерфейс MIDI-USB. Это самый простой и быстрый способ заставить вашу MIDI-клавиатуру работать на вас, особенно если вы используете ноутбук.
Большинство интерфейсов USB поддерживают Plug & Play. Это означает, что вам не нужно загружать программное обеспечение, чтобы использовать его. Тем не менее, стоит выбрать известный бренд, так как многие из этих брендов имеют драйверы, которые вы можете скачать в Интернете.
Драйверы обычно необходимы для расширенного использования с некоторыми DAW. Pro Tools часто требует драйверов для работы с MIDI.
MIDI-to-MIDI
Некоторые интерфейсы (например, Roland Studio Capture) имеют пятиконтактный вход MIDI. Обычно они имеют длину три метра и их можно найти в любом музыкальном магазине.
При таком подключении MIDI обратите внимание, что MIDI IN подключается к MIDI OUT. Изначально казалось бы логичным подключить MIIDI IN к MIDI IN, ведь на клавиатуре есть и MIDI IN и MIDI OUT и интерфейс.
MIDI работает так же, как аудио. Данные втекают и выводятся, и они должны быть правильно подключены, чтобы этот поток мог происходить.
USB к USB
Большинство новых цифровых пианино и MIDI-контроллеров являются USB-MIDI-контроллерами или, по крайней мере, имеют такую возможность.
Подключение клавиатуры через USB — самый простой способ настройки. Все, что вам нужно, это стандартный USB-кабель. Если вы не знаете, что ищете, проверьте свой принтер. Часто используют один и тот же шнур.
Возможно, вам все равно придется установить драйвер — это зависит только от клавиатуры. Иногда, однако, вы можете просто подключить клавиатуру и играть.
Я настоятельно рекомендую сначала изучить этот вариант. Это просто, дешево и надежно.
На некоторых клавиатурах с USB-разъемом и пятиконтактным разъемом вам, возможно, придется переключать настройки MIDI-выхода в зависимости от того, как вы его записываете.
Запись с помощью MIDI
MIDI так популярен не просто так: им легко пользоваться. Запись с MIDI очень проста. Позвольте мне рассказать вам об основах.
В качестве примера предположим, что вы уже подключили свой MIDI-контроллер через USB к USB и используете GarageBand для записи некоторых демонстраций.
Вам нужно создать дорожку виртуальных инструментов.
Это означает, что вы будете использовать свою MIDI-клавиатуру для запуска звуков на виртуальном инструменте, размещенном в программном обеспечении GarageBand.
Вы можете выбирать из десятков, если не сотен звуков. Затем нажмите «Запись» и заложите трек. Это так просто. Вам не нужно регулировать усиление или размещать микрофон, просто нажмите и запишите.
Затем, если вы хотите отредактировать трек, дважды щелкните его. Теперь у вас должно быть визуальное представление всех заметок. Вы можете буквально щелкнуть и перетащить их туда, куда вы хотите. Вы также можете настроить скорость (громкость) и даже продолжительность ноты.
Если вы записываете через пятиконтактный разъем, вы можете сделать то же самое. Если вы используете пятиконтактное соединение с USB, процесс такой же простой.
Наконец, если вы записываете MIDI в MIDI, процесс такой же, с дополнительным преимуществом возможности одновременной записи с аудиовыходов на клавиатуре.
Инженеры студии часто делают это, если они записывают звуки с клавиатуры и хотят иметь возможность точно их редактировать.
Одновременная запись аудио и MIDI с соответствующей клавиатуры (например, Nord) даст вам аудиофайлы, которые можно редактировать, манипулируя файлом MIDI. Это делает редактирование аудио более точным и эффективным.
П.С. Однако помните, ничто из того, чему вы научились, не будет иметь значения, если вы не знаете, как продвигать свою музыку и зарабатывать на ней. Хотите научиться это делать? Тогда получите нашу бесплатную электронную книгу «5 шагов к прибыльной музыкальной карьере на Youtube» по электронной почте!
USB-кабель Midi Midi-контроллер для клавиатуры, цифрового пианино Кабель USB-HOST Кабель для использования принтера
- Продукт
- Описание
- Что в коробке
Описание
Выделять
- Удобен в использовании: легко читается и читается на высокой скорости, не требует дисковода/блока питания, только подключается.

- Емкость: 8 ГБ. Позволяет хранить музыку, документы, фильмы, фотографии и т. д.
- Совместимость: совместимость с USB 2.0 и всеми типами операционных систем. Перемещайте данные с ПК на ПК или другие бытовые электронные устройства.
- Размер: 48*12*4 мм.
- Интерфейс: USB2.0.
- Емкость: 8 ГБ
- Длина: 1,5 м
- Об отображении емкости в компьютере:
- 8 ГБ = примерно 6,9–7,3 ГБ.
- Прост в использовании, подключи и работай, не требуя различных настроек. Обучение игре на фортепиано еще никогда не было таким легким и увлекательным!
- Его можно использовать для электронного музыкального оборудования, подходящего для кабеля типа USB 2.0. Вы можете играть с друзьями на электронном органе, электронном барабане и USB-инструменте без дополнительной оплаты.
Комплектация
USB-кабель MIDI *1
Метки:
кабель usb midi рядом со мной
кабель usb midi для клавиатуры casio
кабель usb midi лучшая покупка
usb миди кабель не работает
миди-кабель usb амазонка
usb-миди-кабель интерфейс
usb миди кабель роланд
usb драйвер кабеля midi mac
usb миди кабель alesis
usb миди кабель андроид
usb миди кабель аблетон
usb миди кабель аргос
usb миди кабель яблоко
usb миди кабель ай 03
usb миди преобразователь ардуино
usb to midi кабель южная африка
usb миди блютуз адаптер
миди usb-кабель
конвертер usb в midi
преобразователь usb midi-din
лучший usb миди кабель
usb миди кабель bespeco
Драйвер USB-миди-кабеля Windows 7 64-битная версия
миди-кабель usb типа b
лучший usb-кабель для интерфейса midi
usb-кабель миди
usb-миди-адаптер
тип b usb к миди кабелю
кабель usb b на 5 pin миди
usb-кабель миди клавиатура casio
usb миди кабель casio
usb midi кабель китайский драйвер
usb-кабель миди-контроллера
стоимость миди usb кабеля
миди usb c кабель
usb миди кабель гитарный центр
usb midi cv конвертер
кабель usb c миди
usb-миди-адаптер
usb миди кабель не работает
Драйвер usb midi кабеля windows 7
скачать драйвер usb midi кабеля
usb midi кабель драйвер viewcon
usb миди кабель своими руками
миди usb кабель египет
кабель roland midi-usb ebay
кабель midi usb el corte ingles
кабель midi usb в мендосе
кабель midi usb сальвадор
кабель usb midi для клавиатуры yamaha
usb миди кабель для андроида
usb миди кабель для клавиатуры
USB миди-кабель для Mac
usb миди кабель для пк
usb миди-кабель гаражная полоса
usb миди гитарный кабель
Универсальный драйвер usb midi-кабеля
обычный миди usb кабель
кабель миди usb гватемала
кабель midi usb precio гватемала
кабель midi usb guayaquil
кабель миди usb гвадалахара
универсальный драйвер usb midi кабеля windows 7
usb миди кабель как пользоваться
usb миди хост преобразователь
usb-хост миди-кабель
Драйвер usb-кабеля hde midi
кабель midi-usb самодельный
как сделать usb миди кабель
как миди usb кабель
кабель midi usb hsr
usb миди кабель ikman.
lk
usb миди кабель айпад
usb миди кабель инструкции
usb миди кабель изображение
usb midi кабель цена в шри-ланке
usb midi кабель цена в пакистане
usb-миди-адаптер для ipad
кабель midi-usb
кабель midi-usb jumia
usb миди кабель jual
кабель миди джек usb
usb-миди-кабель для клавиатуры
конвертер usb в midi kenton
usb миди кабель korg
задержка кабеля usb midi
usb миди кабель линукс
миди-кабель USB Lazada
миди usb кабель длинный mcquade
usb миди адаптер линукс
миди usb кабель логика х
кабель usb midi шри-ланка
usb миди кабель красный свет
usb миди кабель руководство
usb midi кабель драйвер для mac
миди usb кабель микрокорг
usb миди адаптер mac
миди usb кабель сделать
миди usb адаптер макинтош
Драйвер кабеля m audio midi usb
m-audio usb миди конвертер
Драйвер кабеля интерфейса m audio uno usb midi
usb миди кабель не распознается
кабель midi-usb россия
Кабель Alesis midi-usb не работает
кабель midi usb без функции
usb миди кабель olx
usb миди выход кабель
миди-кабель или usb
кабель midi-usb для работы в офисе
usb in out midi интерфейсный кабель
проблема с usb миди кабелем
usb миди кабель цена
usb миди кабель фото
usb миди кабель фото
USB-адаптер миди-порта
кабель midi usb para que sirve
usb миди кабель обзор
usb midi конвертер обзоры
кабель usb/midi roland um 1 mk2
кабель midi usb радио лачуга
программное обеспечение для usb-миди-кабеля
кабель usb midi сингапур
схема usb миди конвертера
схема миди usb кабеля
миди usb кабель магазин
usb миди кабель к айпаду
usb к миди кабелю
миди кабель к usb c
кабель usb-midi не работает
usb to midi кабель рядом со мной
usb миди usb кабель
универсальный usb миди кабель
usb-миди кабель yamaha ux16
yamaha ux16 usb-midi драйвер кабеля
i-ux1 usb-кабель миди-интерфейса
миди-кабель против usb
usb миди кабель viewcon
Драйверы usb-миди-кабеля viewcon для Windows 7
Драйвер usb-миди-кабеля viewcon для win7
кабель миди против usb
кабель midi и usb вальпараисо
кабель midi usb Винья-дель-Мар
скачать драйвер usb midi кабеля viewcon
usb миди кабель windows 10 драйвер
usb-кабель midi
кабель midi usb не работает
usb с миди кабелем
usb миди кабель ютуб
usb миди кабель yamaha
usb-миди-кабель yamaha драйвер
Драйвер usb-миди-кабеля z-tek
z-tek usb миди-кабель
usb миди адаптер виндовс 10
Драйвер кабеля edirol um-1 usb midi interface
edirol um-1x usb-миди интерфейс
Драйвер edirol usb midi interface um-1x
миди-кабель usb 2.
ua — объявления №1 в Украине — usb midi
4.11 (10.5 или более поздней версии)