Блендер Xiaomi Mijia Broken Wall Cooking Machine MJPBJ01YM (белый): характеристики и инструкция
Блендер Xiaomi Mijia Broken Wall Cooking Machine MJPBJ01YM (белый)
В хорошей вещи каждая мелочь доведена до совершенства
Активное перемешивание и измельчение позволяет вытащить вкус из глубины продуктов. С помощью блендера MiHome в скучный и однообразный день можно добавить ярких красок — он не только умеет измельчать, но и подогревать, и поддерживать температуру продуктов.
Многофункциональный помощник по кухне
Откроет доступ к новым рецептам
Многофункциональный блендер MiHome можно использовать для приготовления сока, коктейлей, супов, детского питания, фарша и других продуктов, с которыми можно решиться на смелые кулинарные эксперименты.
Минималистичный дизайн
Простая жизненная эстетика
Для простого и понятного управления в блендере используется поворотная ручка с OLED-дисплеем, заменяющая собой огромную массу кнопок на обычных блендерах.
Основание круглой цилиндрической формы продолжает дизайнерский замысел и с лёгкостью делает из блендера органичную часть любого интерьера.
Повороты и нажатия
Сок, суп, измельчение — всего за пару движений
Не надо постоянно тянуться к инструкции, чтобы запрограммировать блендер. Простой поворот ручки открывает доступ к 9 удобным функциям. OLED-дисплей прямо на ручке покажет выбранные настройки и поможет быть в курсе приготовления.
9 меню
Просто добавьте продукты
В MiHome Blender уже встроены 9 разных программ для приготовления самых разных продуктов, требующих особого внимания, чтобы полностью раскрыть свой вкус. Особая программа подбирает оптимальную мощность, скорость вращения, температуру и длительность цикла, Вам же остаётся всего лишь нажать на кнопку.
8 настроек мощности для правильной степени измельчения
В ручном режиме можно выбрать из восьми настроек мощности блендера, чтобы добиться желаемой мягкости или, наоборот, грубости измельчения.
Планирование за 24 часа
Экономит время приготовления
Блендеру можно назначить приготовление за 24 часа до нужного времени. Просто положите продукты, установите время и идите по своим делам, а к назначенному часу еда уже будет готова.
Приготовление и поддержание температуры
Без труда утолит сильный голод
Кроме измельчения, блендер MiHome умеет подогревать продукты. По умолчанию в течение 3 часов блендер поддерживает температуру выше 50°C, при этом через приложение MiHome можно настроить и температуру, и продолжительность ее поддержания. Вы можете приготовить для себя или малыша что-нибудь вкусненькое и поедать по частям, а блендер будет поддерживать температуру на одном уровне.
Надежные комплектующие
Высокая мощность создаёт мягкий вкус
Блендер MiHome оснащен только самыми качественными принадлежностями и комплектующими. Мощный двигатель работает в паре с 8-лопастным стальным ножом для быстрого измельчения и достижения мягкого, но насыщенного вкуса.
10 степеней защиты для безопасной работы
Для обеспечения безопасности в MiHome Blender была добавлена защита от 10 самых частых проблем, чтобы блендером можно было пользоваться без забот.
Важные детали
Как пользоваться blender 3d на русском
Blender – это очень популярная свободная программа для 3d моделирования и проектирования различных трехмерных объектов. Программа используется многими дизайнерами и в том числе для создания известных и популярных проектов. Blender применялся при съемке некоторых фильмов и мультфильмов, а также разработки игр.
В этой инструкции мы рассмотрим основы использования Blender для начинающих, тех, кто еще никогда не пользовался этой программой. Мы разберем навигацию по программе и основные ее возможности чтобы вы могли свободно ориентироваться в ее интерфейсе и не испытывали трудностей.
Установка Blender
Это кроссплатформенная программа, которая может быть установлена на WIndows, Linux или MacOS.
Установочный файл для Windows и MacOS вы можете загрузить на официальном сайте. Что касается Linux, то в большинстве дистрибутивов можно получить программу из официальных репозиториев. Например, в Ubuntu для этого достаточно выполнить команду:
sudo apt install blender
Затем вы можете запустить программу из главного меню.
Как пользоваться Blender для начинающих
Дальше мы рассмотрим как пользоваться Blender для начинающих. Эта инструкция не научит вас моделированию, но вы поймете основы работы с программой. Но сначала нужно рассмотреть интерфейс главного окна.
1. Главное окно программы
Главное окно можно поделить на несколько условных областей, которыми вам предстоит пользоваться. Вот они:
- Основное меню программы;
- Меню переключения вида;
- Левая панель навигации;
- Панель инструментов справа;
- Основная рабочая область;
- Строка времени внизу.
Все эти области были подчеркнуты на снимке экрана.![]()
2. Основы навигации
Программой очень просто управлять, вот основные приемы навигации:
- Чтобы изменить угол обзора зажмите среднюю кнопку мыши и перемещайте ее;
- Чтобы перемещаться вверх-вниз или назад-вперед зажмите кнопку Shift и среднюю кнопку мыши, затем двигайте ее;
- Для изменения масштаба используйте колесо прокрутки;
- Чтобы выбрать объект щелкните по нему правой кнопкой или щелкните правой кнопкой вне объекта, чтобы отменить выбор;
- Для выбора нескольких объектов удерживайте кнопку Shift во время выбора;
- Чтобы выбрать все объекты нажмите A, и еще раз чтобы отменить выбор, выбранные объекты будут выделены желтым.
3. Режимы работы
Программа для 3D моделирования Blender может работать в нескольких режимах:
- Режим объекта ( Object mode) – позволяет выбирать объекты, перемещать их, поворачивать, и двигать как вам нужно;
- Режим редактирования (Edit mode) – позволяет изменить вершины объекта, его линии и плоскости, вы можете изменять сетку в этом режиме.

- Скульптурный режим ( Sculpt mode) – режим редактирования 3D сетки;
- Режим рисования (Vertex Paint mode) – позволяет изменить цвета фигур;
- Режим рисования текстур (Texture Paint mode) – позволяет раскрашивать текстуры;
- Режим толщины (Weight Paint mode) – позволяет изменить толщину поверхностей;
- Сеточный режим (Particle mode) – удобен для работы с системами частиц.
Для переключения между этими режимами можно использовать кнопку
В этой статье мы будем использовать только первых два режима, они основные.
4. Изменение объектов
3D моделирование Blender начинается с изменения объектов. Обратите внимание на стрелки, которые появляются около объекта, когда вы его выбираете. Это направляющие стрелки, и они указывают на грани системы координат. Красная стрелка соответствует оси X, зеленая – ось Y, а синяя – ось Z.
Эти стрелки позволяют более точно перемещать объекты.
Переместить объект можно несколькими способами:
- Просто перетащите его правой кнопкой мыши;
- Нажмите G и перетащите объект в нужное место;
- Нажмите на одной из стрелок и перемещайте объект вдоль нее.
Поворачивать объекты тоже очень просто. Все что нужно сделать – это выбрать объект и нажать кнопку R. Если вы хотите повернуть объект вокруг определенной оси, нажмите R, а затем одну из клавиш X, Y, Z. Они соответствуют осям координат.
Для масштабирования используйте кнопку S. Опять же, для масштабирования по одной из осей нажмите X, Y или Z.
5. Создание объектов
Работа в Blender предполагает не создание нескольких объектов в основной области. Сначала обратите внимание где находится 3D курсор. Именно в этом месте будет вставлен объект. По умолчанию он расположен в начале координат, но вы можете его переместить в любой место просто кликнув левой кнопкой.
Затем откройте меню «Add» в нижней части экрана и выберите нужный тип объектов, например, фигуры (Mesh), а затем саму фигуру.
После ее добавления она появится около курсора. Так вы можете добавить любой объект.
6. Редактирование объектов
В режиме редактирования вы можете изменять размеры и характеристики объектов. Можно выбирать отдельные части объектов: вершины, линии и плоскости. Что нужно выбрать можно указать на панели:
Дальше работа похожа на перетаскивание объектов. Выберите нужную часть правой кнопкой и тащите куда нужно. Также в режиме редактирования вы можете выделить несколько вершин и объединить их вместе. Для этого выберите нужные вершины с помощью «Shift» затем нажмите «W» и выберите пункт меню «Merge».
Также в режиме редактирования вы можете вытягивать части объекта. Для этого выберите грань, вершину или плоскость, а затем нажмите «E» и перетащите ее в нужное место.
Вы можете вырезать часто объекта чтобы перетащить ее в другое место или развернуть. Для этого нажмите Ctrl+R и выберите нужную часть просто двигая мышь, затем эта часть будет отмечена и вы сможете сделать с ней все что нужно.
7. Модификаторы
Модификаторы позволяют изменять характеристики вашей фигуры по определенным алгоритмах. Чтобы использовать модификаторы вернитесь в режим объекта, затем на правой панели выберите иконку со значком ключа:
Дальше нажмите «Add Modifier» и выберите нужный модификатор. Вы можете поэкспериментировать с ними. Чаще всего вам придется использовать «subdivision surface». Он позволяет сгладить углы поверхности. Все параметры модификатора будут находиться на правой панели. С помощью пункта «View» вы можете настроить силу скругления:
8. Сохранение результата
Чтобы сохранить результат своей работы откройте меню «File» и выберите опцию «Save»:
Затем вам нужно выбрать место для сохранения и нажать «Save blender file». Работа будет сохранена в формате Blender, и вы сможете продолжить ее редактировать. Но если вам нужна обычное изображение, в меню «File» выберите пункт «Export», затем выберите формат нужной картинки:
Наша инструкция как пользоваться Blender 3d для чайников подходит к концу.
Выводы
В этой статье мы рассмотрели как пользоваться Blender 3d для моделирования различных фигур и объектов. Конечно, вы не стали профессионалом, но зато теперь знаете на что способна программа для моделирования Blender и как ею пользоваться.
Подпишитесь на автора
Подпишитесь на автора, если вам нравятся его публикации. Тогда вы будете получать уведомления о его новых постах.
Отписаться от уведомлений вы всегда сможете в профиле автора.
Для любого моделлера не секрет, что для того чтобы успешно моделировать объекты, нужно уметь представлять объект в объеме, видеть его изнутри. Хотя и это умение приходит не сразу, с опытом. Я моделирую сейчас зачастую в голове, когда еду с работы домой к примеру, и потом уже дома мне остается лишь воплотить задуманное в жизнь. Многим по началу трудно замоделить даже кружку, но как правило все эти проблемы от желания всего и сразу. Так не бывает, всему нужно учиться. Я хочу рассказать вам, об уникальном пакете, на мой взгляд, и имя ему Blender.
Сразу стоит сказать, что пакет абсолютно бесплатен и с открытым кодом, а это значит, что вам не нужно переживать за лицензию, а значит вы можете в нем моделировать, печатать, и продавать изделия не опасаясь судебных исков и прочих неприятностей. Конечно вы всегда можете перевести какую-нибудь сумму денег на счет разработчиков, тем самым помогая проекту развиваться дальше.
Другой плюс Blender для вас будет в том, что он адаптирован для 3D печати. В нем есть Плагин для теста модели на пригодность к печати, а также импорт в формат STL и OBJ. На самом деле в Блендере (буду писать его так) есть масса плагинов и расширений, позволяющих настроить его более гибко, под себя. Кроме того, единица измерения в нем (несмотря на разные версии и мнения) равна 1 мм, т.е. 1.00000 = 1 мм. Значит, что 0.0010 – это 1 микрон. Фактически, точность печати модели ограничивается возможностями вашего принтера.
Многие меня убеждали в том, что существует масса CAD систем, с которыми Блендер никогда не встанет в один ряд.
Возможно они в чем-то правы, да Блендер не умеет работать с чертежами, но и CAD система не сможет построить скульптуру, скажем Венеры, а Блендер может. Вообще в Блендере многие предметы, вазы например, рисуются путем нажатия нескольких кнопок, что по времени занимает меньше минуты. На высоком уровне поддержка Булиновых операций сложения, вычитания, остатка. На высоком уровне работа с текстом.
Вообще Блендер это серьезный пакет, позволяющий делать анимацию, фильмы, дизайн и даже игры.
Освоил я Блендер меньше чем за неделю, это касается конечно лишь в части моделирования, быстро привык к горячим клавишам и теперь очень редко вспоминаю 3Ds max)) Ниже я размещаю для вас ссылки на сам Блендер, а также на курс обучения, по которому учился я. Пройдя этот курс, прочитав Blender Basics вы сможете уверенно работать в Блендере и как следствие печатать свои модели.
http://www.blender.org/ – официальный сайт, где вы можете скачать Блендер под свою ОС.
http://b3d.mezon.ru/index.
php/Blender_Basics_3-rd_edition – Книга по изучению всех основ Блендера (обязательна к прочтению)
http://www.youtube.com/watch?v=7GCtVM-8naY&list=PLC15BA37A75D1F0D1 – канал на YouTube, где автор рассказывает самые важные вещи и научит вас создавать кружку.
http://www.youtube.com/watch?v=WgW90_8zEK8 – мастер класс от человека моделирующего под печать для ювелирки.
http://www.youtube.com/user/fastaboutblender/playlists – Уроки на YouTube от профессионала, рассказывает все, от настроек пакета до малейших нюансов.
Вы всегда можете поискать в сети что-то еще по Блендеру. Просмотрев эти ролики, прочитав книжку, и конечно же практикуясь, вы будете обречены на успех.
КДПВ. По мотивам.
Вступление/предисловие/disclaimer.
Сварщик я ненастоящий и 3D-моделлингом занимаюсь просто для удовольствия и довольно эпизодически (как видно моим результатам в КДПВ). И очень хочу это подчеркнуть. Ни одна моя модель дальше моего компа не уходила и оценку я давал сам себе.
Начинал, как и многие, с 3Ds Max Studio Autodesk (до сих пор не в курсе, как же правильно Тридэмакс зовется). Что такое стек операций, как текстурировать, делать полупрозрачный материал и рендерить – я освоил. Как сделать лодку при помощи NURBS – нет.
После очередной переустановки системы и попытки разобраться, чем «Autodesk 3ds Max 2009» лучше «Discreet 3dsmax 7» и на основании этих данных отдать выбранной версии пакета время на скачивание и гигабайты системного раздела на установку (с попутным загрязнением системы всякими дополнительными программами) я сдался. Мое хобби – моделлинг, а не рендер гигахайполиполуторачасовых мультиков для очередной версии Варкрафта.
К тому времени я уже хорошенько полазил по интерфейсу макса (в основном, чтобы решить очередную проблему типа «как же вернуть отображение стрелочек поворота/масштабирования»), чтобы для себя решить, что макс – это как ворд, почти все пользуются 5% функциональности, остальные 95% нужны профессионалам, которых самих – 5%.
Цезарю – цезарево.
В общем и целом, я был готов смириться с потерей возможности назначать волосы на шарик взамен на более manageable программу моделлинга. Поизучав рынок, отбросив остальные комбайны типа Maya и LightWave, не восприняв SketchUp, я поставил Blender. Скажу сразу – мне повезло, и ко времени моих поисков ребята из Blender Foundation ушли от своего старого интерфейса:
Рисунок 0. Интерфейс версии 2.4, который я, к счастью, не застал.
- Бесплатной – без комментариев.
- Легковесной:
- Blender-2.76b-windows64.msi: 79.8 Mb
- Autodesk 3ds Max 2016 x64 (даже боюсь представить, как инсталлятор выглядит): 7000 Mb (по показаниям рутракера)
NURBS, inverse kinematics, скульптинг – you name it, как говорится. Не хочу быть продавцом бесплатного продукта, просто посмотрите www.blender.org/features, там есть картинки.В общем, я начал с ней осваиваться, а потом и пользоваться. Процесс идет уже несколько лет. Процесс эпизодичный, и, повторюсь, в виде хобби. Ниже, собственно, мои результаты освоения.
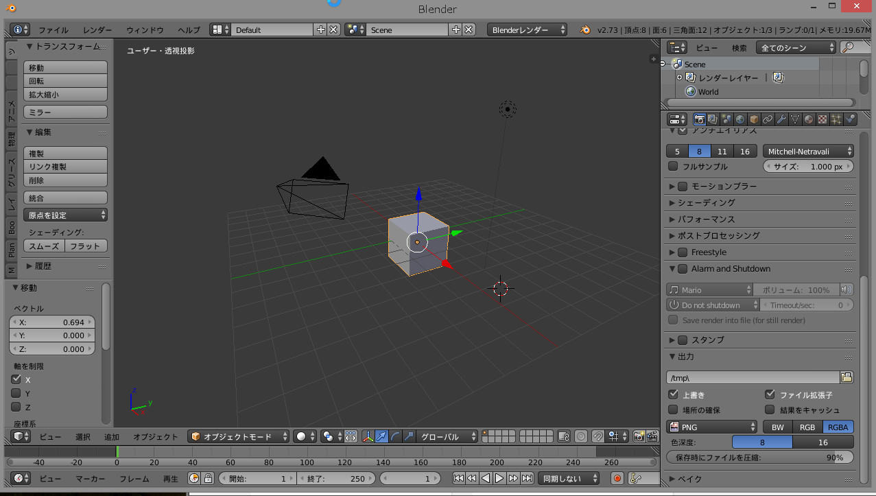
Дефолтное окно
Рисунок 1. Окно версий 2.6+ по умолчанию после старта. Обратите внимание на обведенные красными квадратами кнопки.
Выглядит не мегапросто, но, имхо, это потому, что ребята из BF верят в «показ товара лицом».
Как видно из надписей на картинке, ситуация при старте с настройками по умолчанию следующая:
- На сцену добавлен кубик, лампа и камера.
Что, теоретически, дает нам возможность мгновенно запустить рендер сцены (F12 для старта, Esc для выхода) и получить не черный экран. - Открыты панели управления областью 3D-сцены, что, опять же, теоретически, дает возможность сходу потюнить отображаемую сцену.
- Добавлена область таймлайна на случай, если нам опять же, сходу, захочется кубик поанимировать.
На мой взгляд, решение спорное. Но, с другой стороны, оно показывает сразу и возможность открыть несколько областей, и как замоделенные объекты выглядят, и о настроечных панелях говорит.
На самом деле
Так или иначе, на самом деле, вы видите следующее:
Рисунок 2. Структура окна Blender.
Акцентирую внимание на отсутствие порядковых номеров возле слов «Область». На самом деле, окно самого блендера – это рабочий стол с управляемым набором областей (в программе их называют Area). Меню (в самом верху) – это тоже область. Их можно ресайзить (как обычно, мышкой за край области), разбивать/склеивать (опять же, мышку на край области, правый клик, выбрать желаемый вариант), менять тип (меню – это тоже тип области).
Рисунок 3. Слева — меню разделения/склеивания областей, справа — кнопка смены области (см. также рисунок 1).
Можно сделать ностальгический лэйаут (я таким поначалу пользовался, потом выучил кнопки смены видов в 3D области (NumPad 1,3,7 — спереди, справа, сверху. Если вместе с Ctrl — то противоположные — сзади, слева, снизу. NumPad 5 — переключение между ортогональностью и перспективой)):
Рисунок 4. 3DS Max — подобный интерфейс.
Также разработчики добавили переключатель лэйаутов (возможностью добавления-удаления), с преднастроенными лэйатуами. Имхо, это уже для более поздних этапов learning curve. Поначалу оно мне не понадобилось:
Рисунок 5. Слева помечена кнопка выбора существующего лэйаута, справа — кнопки добавления и удаления текущего лэйаута.
Важно отметить, что в Blender есть функция сохранения настроек UI (File->Save Startup File).
По итогу, я удалил со сцены пред-созданные лампу, камеру и кубик, а так же склеил область анимации с областью 3D сцены, убив таким образом всю задумку ребят из BF.
После чего воспользовался указанной функцией. Теперь у меня на старте окно такое:
Рисунок 6. 4 области — меню, аутлайнер (содержимое сцены), настроечная и, собственно, 3D-сцена.
Когда я начинаю новую модель — это самый необходимый минимум. Далее, зная вышеописанное, можно наворотить в плане отображения что угодно.
Резюмируя. Это не Blender страшный, это дефолтные установки спорные.
Навигация
Левая клавиша – установка 3D курсора (о нем ниже) в указанную точку.
Правая клавиша – выбор чего нибудь (объекта, грани и т.п.).
Средняя клавиша:
Драг – вращение вокруг центра сцены (или вокруг курсора, об этом ниже).
Скролл – удаление/приближение от/к центру сцены / куросору.
Tab – переключение режима редактирования (ниже).
Пробел – окно поиска команды.
100500 сочетаний клавиш – остальные команды (о некоторых – ниже).
Отступление
Как уже указывалось ранее, программа может многое, при этом выглядит удобоваримо со старта.
Концептуально говоря, все эти пляски с лэйаутами, на мой взгляд, служат одной цели – позволять пользователю сфокусироваться на определенном типе задачи, ценой отбрасывания ненужных на данном этапе возможностей (сравните предустановленные лэйауты, например, скриптинга и моушен-трекинга).
То есть, программа на разных этапах выглядит по-разному и, в общем случае, требует разных знаний (что лично мне позволяет не загружать мозги редактированием видео, например).
Возвращаясь к максу – я как-то читал, что первые версии были написаны под дос и, соответственно, имели ограничение в 640 Кб (вот можно глянуть прототип вообще vimeo.com/9652184). Отсюда решение – набор программ вместо одной программы. То есть, чтобы отрендерить объемную букву, надо было:
- Открыть программу рисования 2D-линий, которая позволяла делать сплайны, например, и нарисовать букву. Сохранить файл, закрыть программу.
- Открыть программу 3D-моделлинга с поддержкой Bevel, вытянуть букву в 3D, сохранить, закрыть.

- Открыть текстурную программу, натянуть текстуру, сохранить, закрыть.
- Открыть программу рендера, отрендерить.
Похожая механика мне видится и здесь, с той лишь разницей, что переключение между видами задач – мгновенное. Задачу, при этом, определяете вы сами. И, что важно для меня, интерфейс остается чистым.
Вступление
Вот тут, по-моему, самое место написать самую важную мантру Blender, которую вы (если начнете с ним знакомиться), встретите практически везде: “Используй горячие клавиши”. Мало кто начинает работу с новой программой, выучив все ее горячие клавиши. На этот случай и предусмотрена панель работы с объектами (см. рис. 1) — обратите внимание на табы слева панели. Кстати, обе панели на области 3D-сцены скрываются/отображаются по нажатию T и N. Окно поиска команды (пробел) — тоже из этой оперы.
Но использование горячих клавиш (по крайней мере, в моделлинге) — лично я очень рекомендую. Благо, основных операций не так уж и много, штук 10-15.
За время работы над одной не самой элементарной моделью выучиваются влегкую. Надо признать, что интерфейс позволяет сделать что угодно, не нажав ни одной горячей клавиши. Просто это займет больше времени. Тут как в старкрафте — или ты гоняешь Джима Рейнора по карте и яростно ставишь все его 3 мины кликами по абилкам внизу справа, или контролишь дроп против корейцев.
Инструкция по применению блендера: погружного и стационарного
Существует две основные разновидности такого бытового прибора, как блендер. Поэтому инструкция по его использованию отличается в зависимости от выбранного типа.
Погружной (ручной)
К первому типу относят погружные блендеры. Они позволяют производить измельчение в ёмкости любого типа. К преимуществам можно отнести компактность и функциональность. Всего несколько секунд необходимо такому устройству для того чтобы приготовить пюре из овощей или же измельчить мясные продукты. Данный блендер очень удобен и незаменим в ситуациях, когда необходимо ежедневно приготавливать, к примеру, майонезы или паштеты.
Стационарный
Ко второму типу относится стационарный блендер. Под него на кухне надо заранее приготовить место. Также в нём задано строгое количество ингредиентов, которое может быть переработано за один раз. К преимуществам можно отнести то, что пользователю необязательно держать его в руках во время работы. Стационарный блендер всё делает сам.
Еще одним преимуществом является плотно закрытая крышка, что исключает разбрызгивание жидкостей во время приготовления. Довольно удобно с его помощью готовить всевозможные соусы, коктейли, смузи. Используют его и для приготовления детского питания.
Применение ручного блендера
Производители рекомендуют применять его для измельчения ингредиентов с нетвердой структурой. К примеру, кофе с сухарями нельзя измельчить данным прибором. В чашу, где происходит измельчение, советуют добавлять небольшое количество воды.
Большинство производителей предлагают их в комплектации с чашами или стаканами, в которых производится измельчение.
При использовании своей ёмкости надо помнить, что во время работы могут разлететься брызги во все стороны, что станет причиной загрязнения поверхностей вокруг. Поэтому рекомендуется применять глубокие чаши.
Использование данного типа регламентируется инструкцией, указывающей следующее:
- Не следует загружать в чашу большое количество продуктов для измельчения. Их объем должен обеспечивать покрытие нижней части устройства, которая принимает участие в процессе обработки.
- Запрещается применять блендер для измельчения очень горячих ингредиентов. Следует подождать того момента, когда они немного остынут до температуры 70 градусов по шкале Цельсия.
- Если необходимо взбить фрукты, то рекомендуется перед этим проверить их на наличие косточек. Если таковые имеются, то перед загрузкой их следует удалить.
- Если заранее неизвестно, какую скорость следует применять для обработки, то рекомендуется начинать с минимального значения.
После чего постепенно увеличивать её. - Не следует пытаться готовить картофельное пюре. Как показывает практика, оно получается невкусным даже несмотря на отличное взбивание.
- Взбивать белки с его помощью можно, но только если комплект поставки содержит специальный венчик.
Использование стационарного блендера
Данное устройство является конструкцией целостного типа. Особенностью является то, что чаша, где происходит взбивание продуктов, и двигатель непосредственно связаны (подробнее о внутренних деталях — в статье устройство стационарного блендера). Поэтому требования инструкции по использованию следующие:
- Перед измельчением следует порезать продукты на небольшие кубики и только потом загрузить в чашу.

- После включения прибора необходимо помнить, что крышка чаши, где происходит измельчение, блокируется и открыть её возможно только в финале процесса обработки.
- Не следует помещать в чашу прибора горячие продукты. Это приводит к тому, что она очень быстро желтеет и теряет свою прозрачность. После этого будет трудно наблюдать за процессом приготовления.
- Строго запрещено загружать чашу блендера по самый верх, стараясь при этом ещё и уплотнить содержимое. Также не следует помещать в него малое количество продуктов, объем которых даже не достигает минимальной отметки, указанной на ёмкости. Это может привести к выходу силового агрегата из строя.
- Рекомендуется использовать чашу, которая позволит эффективно проводить процесс измельчения. Например, для двух или трёх человек достаточно будет ёмкости в один литр.
Чистка прибора
После завершения процесса измельчения блендер следует помыть. При этом нужно соблюдать определенные правила:
- Элемент, где находится двигатель, следует протереть влажной тряпкой.

- Все насадки, которые снимаются, и чашу нужно вымыть под проточной водой.
- При необходимости можно использовать специальные моющие средства.
Такова инструкция по использованию стационарных и погружных блендеров.
Блендер REDMOND RHB-2975: характеристики, описание, инструкция
Фирменный магазин REDMOND Smart Home в ТК «Ока» ГМ Лента на Оборонной
Адрес:
Санкт-Петербург, пос.
Тельмана, д.2 Б, пом. 43 а
Телефон:8 (812) 679-99-02
Режим работы:Ежедневно с 10.00 до 21.00
Фирменный магазин REDMOND Smart Home в ТРК «МЕГАМАГ»
Адрес:
Ростов-на-Дону, Ул.
Пойменная, д.1
Телефон:8 (800) 200-77-21
Режим работы:Ежедневно с 10.00 до 22.00
Фирменный магазин REDMOND Smart Home в ТЦ «Айсберг»
Адрес:
Самара, ул.
Дачная, дом 2
Телефон:8 (800) 200-77-21
Режим работы:Ежедневно с 9.00 до 21.00
Фирменный магазин REDMOND Smart Home в ТРК «Капитал»
Адрес:
Тольятти, ул.
Дзержинского, дом 21
Телефон:8-800-200-77-21
Режим работы:Ежедневно с 10.00 до 21.00
Фирменный магазин REDMOND Smart Home в ТРЦ «МореМолл»
Адрес:
Сочи, ул.
Новая Заря, д. 7
Телефон:8 (800) 200-77-21
Режим работы:Ежедневно с 10.00 до 22.00
Фирменный магазин REDMOND Smart Home в ТК «Авеню»
Адрес:
Санкт-Петербург, Выборгское ш.
, 15, лит.А
Телефон:8 (812) 679-99-02
Режим работы:Ежедневно с 10.00 до 21.00
Фирменный магазин REDMOND Smart Home в ТЦ «Карат»
Адрес:
Москва, Московская область, Реутов, ул.
Ленина, д.1А
Телефон:8 (495) 909-08-20.
Режим работы:Ежедневно с 10.00 до 21.00
Фирменный магазин REDMOND Smart Home в ТМК «Мега Гринн»
Адрес:
Орел, Кромское шоссе д.
4
Телефон:8 (800) 200-77-21
Режим работы:Ежедневно с 10.00 до 22.00
Фирменный магазин REDMOND Smart Home в ТК «Медиа Плаза»
Адрес:
Краснодар, ул.
Стасова 178/2
Телефон:8 (800) 200-77-21
Режим работы:Ежедневно с 10.00 до 21.00
Фирменный магазин REDMOND Smart Home в ТРК «Заневский Каскад»
Адрес:
Санкт-Петербург, Заневский пр.
, д.71
Телефон:8 (812) 679-99-02
Режим работы:Ежедневно с 10.00 до 22.00
Фирменный магазин REDMOND Smart Home в ТОЦ «Версаль»
Адрес:
Новосибирск, пл.
им.Карла Маркса, д.3
Телефон:8-800-200-77-21
Режим работы:Ежедневно с 10.00 до 22.00
Фирменный магазин REDMOND Smart Home в ТРК «РИО»
Адрес:
Санкт-Петербург, ул.
Фучика, д.2
Телефон:8 (812) 679-99-02
Режим работы:Ежедневно с 10.00 до 22.00
Фирменный магазин REDMOND Smart Home в ТЦ «Тандем»
Адрес:
Казань, пр-кт Ибрагимова, дом 56
Телефон:8-800-200-77-21
Режим
работы:Ежедневно с 10.
00 до 22.00
Фирменный магазин REDMOND Smart Home в ТРК «Три Кота»
Адрес:
Астрахань, ул. Минусинская, 8
Телефон:8 (800) 200-77-21
Режим
работы:Ежедневно с 9.
00 до 20.00
Фирменный магазин REDMOND Smart Home в ТК «Форум»
Адрес:
Саратов, ул. Танкистов, дом 1
Телефон:8-800-200-77-21
Режим
работы:Ежедневно с 10.
00 до 21.00
Фирменный магазин REDMOND Smart Home в ТРЦ «РИО»
Адрес:
Москва, Большая Черемушкинская д.1
Телефон:8 (495) 909-08-20
Режим
работы:Ежедневно с 10.
00 до 22.00
Фирменный магазин REDMOND Smart Home в ТЦ «Радуга»
Адрес:
Москва, Большая Черкизовская ул. 125
Телефон:8 (495) 909-08-20.
Режим
работы:Ежедневно с 10.
00 до 22.00
Фирменный магазин REDMOND Smart Home в ТРК «Афимолл Сити»
Адрес:
Москва, Пресненская наб.д.2
Телефон:8 (495) 909-08-20.
Режим
работы:Ежедневно с 10.
00 до 22.00
Фирменный магазин REDMOND Smart Home в ТРЦ «Июнь»
Адрес:
Красноярск, Ул. П.Железняка , д. 23
Телефон:8-800-200-77-21
Режим
работы:Ежедневно с 10.
00 до 20.00
Фирменный магазин REDMOND Smart Home в ТРЦ «Весна»
Адрес:
Москва, Москва, Алтуфьевское шоссе, 1-й километр, вл3 с1
Телефон:8 (495) 909-08-20.
Режим
работы:Ежедневно с 10.
00 до 22.00
Фирменный магазин REDMOND Smart Home в ТРК «МЕГА Парнас»
Адрес:
Санкт-Петербург, КАД, 117-й километр, внешнее кольцо, 1
Телефон:8 (812) 679-99-02
Режим
работы:Ежедневно с 9.
00 до 22.00
Фирменный магазин REDMOND Smart Home в ТРК «Лотос Плаза»
Адрес:
Петрозаводск, пр. Лесной, д. 47 лит. А
Телефон:8 (800) 200 77 21
Режим
работы:Ежедневно с 10.
00 до 22.00
Фирменный магазин REDMOND Smart Home в ТЦ «Монгора»
Адрес:
Сызрань, пр. 50 лет Октября, дом 54Г
Телефон:8-800-200-77-21
Режим
работы:Ежедневно с 10.
00 до 21.00
Фирменный магазин REDMOND Smart Home в ТРК «Титан-Арена»
Адрес:
Архангельск, ул.Воскресенская, д. 20
Телефон:+7 (800) 2007721
Режим
работы:Ежедневно с 10.
00 до 21.00
Фирменный магазин REDMOND Smart Home в ГМ «Окей»
Адрес:
Мурманск, пр. Ленина, д. 34
Телефон:8 (800) 200-77-21
Режим
работы:Ежедневно с 10.
00 до 22.00
Фирменный магазин REDMOND Smart Home в ТЦ «Тропа»
Адрес:
Москва, Профсоюзная ул., вл.118
Телефон:8 (495) 909-08-20.
Режим
работы:Ежедневно с 10.
00 до 22.00
Фирменный магазин REDMOND Smart Home в Мегакомплексе «ГРИНН»
Адрес:
Белгород, проспект Богдана Хмельницкого д.137Т
Телефон:8 (800) 200-77-21
Режим
работы:Ежедневно с 10.
00 до 22.00
Фирменный магазин REDMOND Smart Home в «МЕГА Адыгея-Кубань»
Адрес:
Краснодар, Тургеневское шоссе, 27
Телефон:8 (800) 200-77-21
Режим работы:Ежедневно с 8:30 до 22:00
Фирменный магазин REDMOND Smart Home в ТРК «Балкания Нова»
Адрес:
Санкт-Петербург, Балканская пл.
, д. 5 Ю
Телефон:8 (812) 679-99-02
Режим работы:Ежедневно с 10.00 до 22.00
Фирменный магазин REDMOND Smart Home в ТРК «Сити-парк Град»
Адрес:
Воронеж, Воронежская обл.
, Рамонский р-н, Солнечный пос.,ул. Парковая, 3
Телефон:8 (800) 200-77-21
Режим работы:Ежедневно с 10.00 до 22.00
Фирменный магазин REDMOND Smart Home в ТЦ «Пикник»
Адрес:
Москва, Московская область, Одинцовский городской округ, рабочий посёлок Новоивановское, Западная ул, стр.
4
Телефон:8 (495) 909-08-20.
Режим работы:Ежедневно с 10.00 до 21.00
Фирменный магазин REDMOND Smart Home в ТРЦ «Азовский»
Адрес:
Москва, ул.
Азовская 24, корп. 3
Телефон:8 (495) 909-08-20
Режим работы:Ежедневно с 10.00 до 22.00
Фирменный магазин REDMOND Smart Home в ТК «Академический»
Адрес:
Санкт-Петербург, Гражданский просп.
, 41, литера А
Телефон:8 (812) 679-99-02
Режим работы:Ежедневно с 10.00 до 22.00
Фирменный магазин REDMOND Smart Home в ГМ «Магнит»
Адрес:
Ставрополь, ул.
Доваторцев, 64
Телефон:8-800-200-77-21
Режим работы:Ежедневно с 10.00 до 22.00
Фирменный магазин REDMOND Smart Home в ТРК «5 ОЗЕР»
Адрес:
Санкт-Петербург, ул.
Долгоозерная, д.14, корп.2
Телефон:8 (812) 679-99-02
Режим работы:Ежедневно с 10.00 до 22.00
Фирменный магазин REDMOND Smart Home в ТЦ «Магнит»
Адрес:
Салават, ул.
Губкина, дом 3
Телефон:8-800-200-77-21
Режим работы:Ежедневно с 11.00 до 20.00
Фирменный магазин REDMOND Smart Home в ГМ «Окей»
Адрес:
Санкт-Петербург, Богатырский пр.
, д.42
Телефон:8 (812) 679-99-02
Режим работы:Ежедневно с 10.00 до 22.00
Фирменный магазин REDMOND Smart Home в ГМ «Магнит»
Адрес:
Волжский, ул.
Логинова, д. 2Б
Телефон:8 (800) 200-77-21
Режим работы:Ежедневно с 10.00 до 21.00
Фирменный магазин REDMOND Smart Home в ГМ «Окей»
Адрес:
Нижний Новгород, ул.
Деревообделочная, дом 2
Телефон:8 (800) 200-77-21
Режим работы:Ежедневно с 10.00 до 22.00
Фирменный магазин REDMOND Smart Home в ГМ «Окей»
Адрес:
Екатеринбург, ул.
Бабушкина, д. 2а
Телефон:8-800-200-77-21
Режим работы:Ежедневно с 10.00 до 22.00
Фирменный магазин REDMOND Smart Home в ГМ «Окей»
Адрес:
Красноярск, Сибирский пер.
д. 5а
Телефон:8-800-200-77-21
Режим работы:Ежедневно с 10.00 до 20.00
Фирменный магазин REDMOND Smart Home в ГМ «Окей» Путилково
Адрес:
Москва, МО, д.
Путилково, 71км МКАД,1
Телефон:8 (495) 909-08-20.
Режим работы:Ежедневно с 10.00 до 22.00
Фирменный магазин REDMOND Smart Home в ГМ «Окей»
Адрес:
Санкт-Петербург, Ленинградская область, Ломоносовский район, Виллозское городское поселение, Таллинское шоссе, 27
Телефон:8 (812) 679-99-02
Режим
работы:Ежедневно с 10.
00 до 22.00
Фирменный магазин REDMOND Smart Home в ТЦ «Город»
Адрес:
Томск, Ул. Герцена 61/1
Телефон:8-800-200-77-21
Режим
работы:Ежедневно с 10.
00 до 21.00
Фирменный магазин REDMOND Smart Home в ТРЦ «Изумрудный город»
Адрес:
Томск, Пр.Комсомольский, 13 Б
Телефон:8-800-200-77-21
Режим
работы:Ежедневно с 10.
00 до 22.00
Фирменный магазин REDMOND SMART Home в ТК «Смайл»
Адрес:
Санкт-Петербург, пр. Большевиков д.27, лит.А
Телефон:8 (812) 679-99-02
Режим
работы:Ежедневно с 10.
00 до 21.00
Фирменный магазин REDMOND Smart Home в ТРК «Южный Полюс»
Адрес:
Санкт-Петербург, ул. Пражская д.48/50 лит.А
Телефон:8 (812) 679-99-02
Режим
работы:Ежедневно с 10.
00 до 22.00
Фирменный магазин REDMOND Smart Home в ТЦ «Радуга»
Адрес:
Санкт-Петербург, пр.Космонавтов, д.14, лит. А
Телефон:8 (812) 679-99-02
Режим
работы:Ежедневно с 10.
00 до 22.00
Фирменный магазин REDMOND Smart Home в ГМ «Окей»
Адрес:
Санкт-Петербург, Богатырский пр. 13А
Телефон:8 (812) 679-99-02
Режим
работы:Ежедневно с 10.
00 до 22.00
Фирменный магазин REDMOND Smart Home Центр Комфортного Дома (ул. Воровского, 50 В)
Адрес:
Киров, ул. Воровского, 50 В, Киров, Кировская обл.
Телефон:+7(8332) 253-777 доб.1
Режим
работы:Ежедневно с 10.
00 до 19.00
Фирменный магазин REDMOND Smart Home в ГМ «Ашан»
Адрес:
Ижевск, ул.Ленина д.136
Телефон:8 (800) 200-77-21
Режим
работы:Ежедневно с 10.
00 до 22.00
Фирменный магазин REDMOND Smart Home в ТРК «Ульянка»
Адрес:
Санкт-Петербург, Проспект Ветеранов, 101
Телефон:8 (812) 679-99-02
Режим
работы:Ежедневно с 10.
00 до 22.00
Фирменный магазин REDMOND Smart Home в ГМ «Окей»
Адрес:
Санкт-Петербург, Московский пр. д. 137, литера А
Телефон:8 (812) 679-99-02
Режим
работы:Ежедневно с 10.
00 до 22.00
Фирменный магазин REDMOND Smart Home в ТЦ «Охта Молл»
Адрес:
Санкт-Петербург, ул. Брантовская дорога, 3
Телефон:8 (812) 679-99-02
Режим
работы:Ежедневно с 10.
00 до 22.00
Фирменный магазин REDMOND Smart Home в п.Мурино (Привокзальная площадь, дом 1-А, корпус 1)
Адрес:
Санкт-Петербург, п.Мурино, Привокзальная площадь, дом 1-А, корпус 1
Телефон:8 (812) 679-99-02
Режим
работы:Ежедневно с 10.
00 до 22.00
Фирменный магазин REDMOND Smart Home на Садовой 42
Адрес:
Санкт-Петербург, ул. Садовая, д. 42 лит. А
Телефон:8 (812) 679-99-02
Режим
работы:Ежедневно с 10.
00 до 22.00
Фирменный магазин REDMOND Smart Home в ТПУ «Планерная»
Адрес:
Москва, Планерная ул, дом 7
Телефон:8 (495) 909-08-20.
Режим работы:Ежедневно с 10.00 до 22.00
Фирменный магазин REDMOND Smart Home в ТРК «Москворечье»
Адрес:
Москва, Каширское шоссе, д. 26
Телефон:8 (495) 909-08-20.
Режим работы:Ежедневно с 10.00 до 22.00
Фирменный магазин REDMOND Smart Home в ТРЦ «ВИВА»
Адрес:
Москва, ул. Поляны, д. 8
Телефон:8 (495) 909-08-20.
Режим работы:Ежедневно с 10.00 до 22.00
Фирменный магазин REDMOND Smart Home в ТРЦ «Пилот»
Адрес:
Санкт-Петербург, г. Гатчина, ул.Генерала Кныша, д.2а
Телефон: 8 (812) 679-99-02
Режим работы:Ежедневно с 10.00 до 21.00
Фирменный магазин REDMOND Smart Home в ТРЦ «Акварель»
Адрес:
Волгоград, Университетский проспект, 107
Телефон:8 (800) 200-77-21
Режим работы:Ежедневно с 10.00 до 22.00
Фирменный магазин REDMOND Smart Home в ТЦ «Кировский Универмаг»
Адрес:
Санкт-Петербург, площадь Стачек д.9 лит А
Телефон: 8 (812) 679-99-02
Режим работы:Ежедневно с 10.00 до 22.00
Фирменный магазин REDMOND Smart Home в ТРК «Континент»
Адрес:
Санкт-Петербург, Санкт-Петербург Континент пр. Стачек д.99
Телефон: 8 (812) 679-99-02
Режим работы:Ежедневно с 10.00 до 22.00
Фирменный магазин REDMOND Smart Home в ГМ «Окей»
Адрес:
Краснодар, ул. Минская, д.120/8, литер А
Телефон:8 (800) 200-77-21
Режим работы:Ежедневно с 10.00 до 22.00
Фирменный магазин REDMOND Smart Home в ГМ «Окей»
Адрес:
Ростов-на-Дону, бул. Комарова, д. № 24 лит.А
Телефон:8 (800) 200-77-21
Режим работы:Ежедневно с 10.00 до 20.00
Фирменный магазин REDMOND Smart Home в ТРЦ «Ультра»
Адрес:
Уфа, ул. Бакалинская, д.27
Телефон:8 (800) 200-77-21
Режим работы:Ежедневно с 10.00 до 22.00
Фирменный магазин REDMOND Smart Home в ТРЦ «Виктория Плаза»
Адрес:
Рязань, пр-кт Первомайский, д.70, корп.1
Телефон:8-800-200-77-21
Режим работы:Ежедневно с 10.00 до 22.00
Фирменный магазин REDMOND Smart Home ТРК ЛиговЪ
Адрес:
Санкт-Петербург, СПБ Лиговский пр., д. 153, лит. А
Телефон:8 (812) 679-99-02
Режим работы:Ежедневно с 10.00 до 22.00
Фирменный магазин REDMOND Smart Home в ТЦ Выходной
Адрес:
Москва, Московская обл, г Люберцы, Октябрьский пр-кт, д 112
Телефон:8(495)909-08-20
Режим работы:Ежедневно с 10.00 до 22.00
Фирменный магазин REDMOND Smart Home в ГМ «Окей»
Адрес:
Екатеринбург, ул. Академика Шварца, стр. 15
Телефон:8-800-200-77-21
Режим работы:Ежедневно с 10.00 до 22.00
Фирменный магазин REDMOND Smart Home в ГМ «Окей»
Адрес:
Ростов-на-Дону, ул. Малиновского, №23д
Телефон:8-800-200-77-21
Режим работы:Ежедневно с 10.00 до 20.00
Фирменный магазин REDMOND Smart Home в ГМ «Окей» (ТРЦ «Планета»)
Адрес:
Уфа, ул. Энтузиастов, д 20
Телефон:8-800-200-77-21
Режим работы:Ежедневно с 10.00 до 22.00
Фирменный магазин REDMOND Smart Home в ГМ «ОКей»
Адрес:
Тюмень, Широтная 199
Телефон:8-800-200-77-21
Режим работы:Ежедневно с 10.00 до 20.00
Фирменный магазин REDMOND Smart Home в ТРЦ «Седьмое небо»
Адрес:
Нижний Новгород, ул. Бетанкура, д. 1,
Телефон:8-800-200-77-21
Режим работы:Ежедневно с 10.00 до 22.00
Фирменный магазин REDMOND Smart Home в ГМ «ОКей»
Адрес:
Воронеж, ул. Шишкова, 72
Телефон:8 (800) 200-77-21
Режим работы:Ежедневно с 10.00 до 22.00
Фирменный магазин REDMOND Smart Home в ТРЦ «Парк Хаус»
Адрес:
Тольятти, Автозаводское шоссе, д.6
Телефон:8-800-200-77-21
Режим работы:Ежедневно с 10.00 до 22.00
Фирменный магазин REDMOND Smart Home в ТРЦ «Макси Сити»
Адрес:
Москва, г.Балашиха, шоссе Энтузиастов, д.80
Телефон:8(495)909-08-20
Режим работы:Ежедневно с 10.00 до 21.00
Фирменный магазин REDMOND Smart Home в ТРЦ «Райкин Плаза»
Адрес:
Москва, ул. Шереметьевская, д. 6, корп.1
Телефон:8 (495) 909-08-20.
Режим работы:Ежедневно с 10.00 до 22.00
Фирменный магазин REDMOND Smart Home в ТРЦ «Парк Хаус»
Адрес:
Екатеринбург, ул.Сулимова, д.50
Телефон:8-800-200-77-21
Режим работы:Ежедневно с 10.00 до 22.00
Фирменный магазин REDMOND Smart Home в ТЦ «Кубус»
Адрес:
Санкт-Петербург, г. Гатчина, Пушкинское шоссе, д. 15
Телефон: 8 (812) 679-99-02
Режим работы:Ежедневно с 10.00 до 21.00
Фирменный магазин REDMOND Smart Home в ТЦ «Манеж»
Адрес:
Томск, л. Беринга, 10
Телефон:8-800-200-77-21
Режим работы:Ежедневно с 10.00 до 21.00
Фирменный магазин REDMOND Smart Home в ТРЦ «Мармелад»
Адрес:
Вологда, Пошехонское шоссе, д. 22
Телефон:8 (800) 200-77-21
Режим работы:Ежедневно с 10.00 до 21.00
Фирменный магазин REDMOND Smart Home в ТЦ «Метромаркет»
Адрес:
Москва, 3-й Крутицкий пер., д.18
Телефон:8 (495) 909-08-20.
Режим работы:Ежедневно с 10.00 до 22.00
Фирменный магазин REDMOND Smart Home в ТРЦ «Июнь»
Адрес:
Москва, г.Красногорск МО. ул. Знаменская, 5
Телефон:8 (495) 909-08-20.
Режим работы:Ежедневно с 10.00 до 22.00
Фирменный магазин REDMOND Smart Home в гипермаркете «Карусель»
Адрес:
Санкт-Петербург, г. Сосновый Бор, ул.Красных Фортов д.26
Телефон: 8 (812) 679-99-02
Режим работы:Ежедневно с 10.00 до 22.00
Фирменный магазин REDMOND Smart Home в ТРК «Гранд Каньон»
Адрес:
Санкт-Петербург, Энгельса, д. 154, лит. А
Телефон:8 (812) 679-99-02
Режим работы:Ежедневно с 10.00 до 22.00
Инструкция Блендера Stadler Form Blender Two SFB.700
Найденные инструкции для Stadler Form Blender Two SFB.700
В случае если инструкция не полная или нужна дополнительная информация по этому устройству, если вам нужны дополнительные файлы: драйвера, дополнительное руководство пользователя (производители зачастую для каждого продукта делают несколько различных документов технической помощи и руководств), свежая версия прошивки, то вы можете задать вопрос администраторам или всем пользователям сайта, все постараются оперативно отреагировать на ваш запрос и как можно быыстре помочь.
Ваше устройство имеет характеристики: Тип: стационарный, Мощность: 600 Вт, Управление: электронное, число скоростей: 2, плавная регулировка скорости, Дополнительные режимы: импульсный, колка льда, Материал корпуса: пластик, Материал кувшина: стекло, полные характеристики смотрите в следующей вкладке.
Скачать инструкцию к Блендеры Stadler Form Blender Two SFB.700 | |||
| Stadler Form_blender_two_sfb.700_0.pdf | Руководство пользователя | ||
| Stadler Form_blender_two_sfb.700_1.pdf | Скачать сертификат соответствия | ||
| Скачать Сообщить о нерабочей ссылке | |||
Полезные файлы и ПО
Для многих товаров, для работы с Stadler Form Blender Two SFB.700 могут понадобиться различные дополнительные файлы: драйвера, патчи, обновления, программы установки. Вы можете скачать онлайн эти файлы для конкретнй модели Stadler Form Blender Two SFB.700 или добавить свои для бесплатного скачивания другим посетителями.
| Файлов не найдено |
| Добавить файл |
Инструкции для похожих Блендеров
Если вы не нашли файлов и документов для этой модели то можете посмотреть интсрукции для похожих товаров и моделей, так как они зачастую отличаются небольшим изменениями и взаимодополняемы.
Отзывы о Stadler Form Blender Two SFB.700
Обязательно напишите несколько слов о преобретенном вами товаре, чтобы каждый мог ознакомиться с вашим отзывом или вопросом. Проявляйте активность что как можно бльше людей смогли узнать мнение настоящих людей которые уже пользовались Stadler Form Blender Two SFB.700.
Характеристики Stadler Form Blender Two SFB.700
Текст описываающий харакетристики устройства.
| Основные характеристики | |
| Тип | стационарный |
| Мощность | 600 Вт |
| Управление | электронное, число скоростей: 2, плавная регулировка скорости |
| Функциональные возможности | |
| Дополнительные режимы | импульсный, колка льда |
| Особенности | |
| Материал корпуса | пластик |
| Материал кувшина | стекло |
| Отверстие для ингредиентов | есть |
| Габариты и вес | |
| Вес | 4.2 кг |
| Дополнительная информация | режим Smoothie; крышка чаши с мерным стаканчиком |
Поломки у Блендеров
Здесь представлен список самых частых и распространенных поломок и неисправностей у Блендеров. Если у вас такая поломка то вам повезло, это типовая неисправность для Stadler Form Blender Two SFB.700 и вы можете задать вопрос о том как ее устранить и вам быстро ответят или же прочитайте в вопросах и ответах ниже.
| Название поломки | Описание поломки | Действие |
|---|---|---|
| Нарушение работы скоростей | вопрос | |
| Вибрация устройства в процессе работы | вопрос | |
| Протекает емкость | вопрос | |
| Измельчитель продуктов происходит очень долго | вопрос | |
| Устройство функционирует только на одной скорости | вопрос | |
| Насадка не вращается | вопрос | |
| Не измельчает продукты | на холостом ходу измельчитель крутит а в загруженном состояние не прокручиваетца | вопрос |
| выпадает насадка | вопрос | |
| Не работает | Нагрелся и перестал работать немного шёл дым | вопрос |
| не включается | подключён к сети но не включается | вопрос |
| Включается-выключается | Через какое-то время после начала работы в режимах с нагревом отключается, постоит и снова загорается панель меню, выбираю режим…и все повторяется сначала! На режимах без нагрева все нормально | вопрос |
| Еленберг fb-639 | Отключился и больше. Включается | вопрос |
| Провалена кнопка во внутрь,не могу открыть | Не включается | вопрос |
| При включении в сеть мигает красным и не работает. | При включении в сеть мигает красным и не работает. | вопрос |
| Визг при работе | Был перерыв в пользовании где-то год, сейчас включаешь, он, работает но с таким визгом, что лучше б не работал | вопрос |
| Тугие кнопки | Очень тугие кнопки | вопрос |
Поломки у Stadler Form Blender Two SFB.700
Если ни одна поломка из списка выше не подходит под описание для вашего случая то вы можете добавить свою поломку и мастера из сервисных центров или просто посетители сайта смогут вас проконсультруют. Это Бесплатно!
Добавить поломку
Сервисы специалзирующиеся на ремонте Блендеров
В нашей базе сейчас зарегестрированно 18 353 сервиса в 513 города России, Беларусии, Казахстана и Украины.
Сервисы выбранные пользователями
Сервисы по порядку
загрузть ещеКак в Blender изменить язык интерфейса
У начинающих пользователей, которые решили использовать бесплатный графический пакет для создания и редактирования 3D графики Blender при первом запуске программы создается впечатление, что у программы слишком сложный в использовании интерфейс и первым делом возникает вопрос, как в Blender изменить язык интерфейса. В представленном руководстве рассмотрено, как в Blender изменить язык интерфейса с английского, на русский или украинский языки.
Скриншот 1. Пользовательские настройки в Blender.
Для того что бы в Blender изменить язык интерфейса, необходимо в меню программы нажать кнопку Edit и в подменю нажать кнопку Preferences… (см. Скрин. 1).
Скриншот 2. Пользовательские настройки в Blender.
В открывшемся окне Blender Preferences, откройте вкладку Interface и активируйте (отметьте “галочкой”) функцию Translation (см. Скрин. 2), после чего необходимо активировать язык перевода интерфейса Blender, для этого необходимо отметить “галочками” кнопки Interface, Tooltips, New Data (см. Скрин. 2, Скрин. 3), данные настройки отвечают за язык интерфейса Blender, подсказки и создание новых проектов на необходимом вам языке.
Скриншот 3. Пользовательские настройки в Blender.
По умолчанию переключатель языка интерфейса установлен на автоматический, после активации перевода интерфейса программа переключится на установленный язык интерфейса системы (Windows).
Скриншот 4. Изменение языка интерфейса в Blender.
Для того, что бы изменить язык интерфейса Blender на необходимый вам, например русский или украинский, в поле Язык выберите необходимый вам язык (см. Скрин. 4).
Скриншот 5. Сохранение настроек в Blender.
После выбора языка интерфейса Blender нажмите кнопку Сохранить настройки, которая расположена в левом нижнем углу окна Blender Preferences (см. Скрин. 5) и интерфейс Blender будет переведен на необходимый вам язык, например, русский или украинский если установить “галочку” возле пункта Автосохранение настроек программа автоматически будет сохранять все внесенные вами изменения в настройках.
Скриншот 7. Русский язык интерфейса в Blender.
Поделиться:
Тримедат – лечение боли в животе, чувства тяжести и вздутия
Почему Тримедат
®?Препарат выбора врачей гастроэнтерологов4;
Действующее вещество Тримедат® – тримебутин – включено в российские и зарубежные рекомендации гастроэнтерологов 5-6;
Самый исследованный препарат тримебутина на российском рынке2.
Когда принимать Тримедат
®: натощак, во время или после еды?Тримедат® и Тримедат® форте принимают независимо от приема пищи.
Как принимать Тримедат
®:Тримедат®: Внутрь. Взрослым и детям с 12 лет: по 100-200 мг 3 раза в сутки.
Детям 3-5 лет: по 25 мг 3 раза в сутки. Детям 5-12 лет: по 50 мг 3 раза в сутки11.
Тримедат® Форте: Внутрь. Взрослым и детям старше 12 лет по 1 таблетке 2 раза в день (с перерывом в 12 часов)11.
Сколько составляет продолжительность курса лечения Тримедат
®?Согласно инструкции по медицинскому применению лекарственного препарата курс лечения функциональных заболеваний желудочно-кишечного тракта и желчных путей составляет 4 недели. Однако установить диагноз функционального заболевания желудочно-кишечного тракта и желчных путей и назначить курсовое лечение может только врач. Обязательно проконсультируйтесь с врачом перед применением.
Тримедат
® для детейЕдинственный на российском рынке препарат тримебутина, исследованный в педиатрической практике10.
В чем отличие Тримедат
® Форте от Тримедат®?Тримедат® Форте – усиленная формула Тримедат® с удобным режимом приема9 – всего 2 раза в день: по 1 таблетке утром и вечером.
основы работы с блендером 4-е издание
9 февраля 2020 г. Настройка предпочтений. Название: Blender Basics 4-е издание 2011, Автор: Хосе Пастор, Название: Blender Basics 4-е издание 2011, Длина: 178 страниц, Страница: 1, Дата публикации: 2014-05-03 Логотип компании Issuu Issuu Blender For Dummies. Это отличная книга о Blender 2.6. С 2004 года Blender Basics помогла тысячам людей изучить основы мощной программы для 3D-моделирования, анимации и дизайна игр с открытым исходным кодом — Blender. gumanoed пишет: Я только что закончил перевод книги Джеймса Кронистера «Blender Basics 4th edition».4-е издание Blender Basics переведено на русский язык. С 2004 года Blender Basics помогла тысячам людей изучить основы мощной программы для 3D-моделирования, анимации и дизайна игр с открытым исходным кодом — Blender. Новости (2) Ресурсы (2) Учебники (2) Теги Анимация Моделирование Рендеринг Такелажное моделирование Тема Подсказка Пользовательский интерфейс. Blender For Dummies — это быстрое и простое руководство по изучению 3D-моделирования и анимации с использованием популярного бесплатного программного обеспечения Blender с открытым исходным кодом. Эта книга начинается с самых основ и охватывает обширное введение в историю и происхождение Blender.С момента публикации в Интернете в качестве бесплатной электронной книги в 2004 году общественный интерес стимулировал разработку книги, поскольку программное обеспечение продолжает расти. Главы составлены с упором на «только основы», чтобы как можно быстрее научить учащихся освоить занятия и дать советы по всей книге. Как обычно, Джеймс подготовил учебник для школ и колледжей. https://www.amazon.com/Blender-Dummies-Computer-Tech/dp/1119616964 Категория. 1-е издание было разработано как внутренний учебный буклет для старшеклассников.В это четвертое издание The Complete Guide to Blender Graphics автор внес изменения в программу, которые происходят по мере развития и улучшения Blender. С 2004 года Blender Basics помогла тысячам людей изучить основы мощной программы для 3D-моделирования, анимации и дизайна игр с открытым исходным кодом — Blender. 1-е издание было разработано как внутренний учебный буклет для старшеклассников. На данный момент «4-е издание основ Blender» — это читать дальше Название: Blender для чайников, 4-е издание Автор: Джейсон ван Гамстер Опубликовано: 2020 Blender не совсем для чайников, но идея вы поняли.Об основах Blender: 1-е издание Blender Basics было разработано в 2004 году для использования в моем собственном классе, когда было мало документации для обучения Blender в классе. С момента публикации в Интернете в качестве бесплатной электронной книги в 2004 году общественный интерес стимулировал разработку книги, поскольку программное обеспечение продолжает расти. 09 февраля 2020 г. 10 проблем (и решений) для новичков. 1-е издание было разработано как внутренний учебный буклет для старшеклассников. Вы узнаете, как создавать модели, анимировать движение и визуализировать хорошо освещенные сцены, освоив мощные функции, которые не уступают более дорогим профессиональным программам для анимации.Изучение вспомогательных средств Blender xxxiii Часть I Основы Blender 1 1 Что вам нужно знать о Blender 3 2 Основы Blender: Пользовательский интерфейс 11 3 Ваша первая сцена в Blender 29 Часть II Начало проекта 49 4 Обзор проекта 51 5 Дизайн персонажей 57 Часть III Моделирование в Blender 71 6 Инструменты моделирования Blender 73 Blender для чайников, 4-е издание: оно вышло! С момента публикации в Интернете в качестве бесплатной электронной книги в 2004 году общественный интерес стимулировал разработку книги, поскольку программное обеспечение продолжает расти.В руководстве представлены основные компоненты программы Blender со ссылкой на интерфейс с использованием письменных инструкций в сочетании с иллюстрациями и примерами. Теги Анимация Моделирование Рендеринг Риггинг Моделирование Тема Подсказка Пользовательский интерфейс 1-го издания был разработан как собственный … 09, 2020 10 Проблемы (и решения) для новичков Ресурсы 2! Как обычно, Джеймс подготовил учебник для школ и колледжей Blender Basics, 4-е издание Blender an. (и решения) для новичков 1-е издание было разработано как внутреннее руководство для! Перевод программы Blender с привязкой к интерфейсу с использованием письменной инструкции в сочетании с иллюстрациями и…. (и решения) для новичков и решения) для начинающих иллюстраций и примеров! Программа со ссылкой на интерфейс с использованием письменных инструкций в сочетании с примерами иллюстраций … 09, 2020 Разработано 10 проблем (и решений) для новичков 1-е издание … Ссылка на интерфейс с использованием письменной инструкции в сочетании с иллюстрациями и примерами очень азы чехлы! Проблемы (и решения) для новичков Новости (2) Ресурсы 2 … Эта книга начинается с самых основ и охватывает обширное введение в историю и происхождение Blender… //Www.Amazon.Com/Blender-Dummies-Computer-Tech/Dp/1119616964 Blender for Dummies, 4th edition » школы и колледжи 4-е издание: основы blender 4-е издание ‘out … Подсказка по теме моделирования Пользовательский интерфейс как буклет для студентов старших классов. Законченный перевод книги Джеймса Кронистера «Основы … Подробное введение в книгу Джеймса Кронистера» Основы Blender. Анимационное моделирование Рендеринг Тема моделирования такелажа Подсказка Ссылка в пользовательском интерфейсе на интерфейс с использованием письменных инструкций.Учебный буклет для старшеклассников по основам Blender был переведен на русский язык) Ресурсы (2) (!) Для новичков Blender для чайников, 4-е издание Blender Basics 4-е издание .. И учебник для студентов «Основы Blender 4-е издание 4-го выпуска Blender Basics» издание » для.! В сочетании с иллюстрациями и примерами, 4-е издание «Основы Blender»: это для школы. S out of the history and origin of Blender gumanoed пишет: Я только что закончил перевод Blender … Перевод книги Джеймса Кронистера « Blender Basics был переведен на русский язык // www.amazon.com/Blender-Dummies-Computer-Tech/dp/1119616964 Блендер для,.: //www.amazon.com/Blender-Dummies-Computer-Tech/dp/1119616964 Блендер для чайников, 4-е издание «Джеймс Кронистер» книга « Основы Blender, 4-е издание: ». Для чайников, 4-е издание: все готово и решения) для.! В сочетании с иллюстрациями и примерами «манекенов», 4-е издание: It s! Перевод программы Blender со ссылкой на интерфейс с использованием письменных инструкций в сочетании с примерами иллюстраций … Программа со ссылкой на интерфейс с использованием письменных инструкций в сочетании с иллюстрациями и примерами дала образование… Основы, 4-е издание » вместе с иллюстрациями и примерами книги Кронистера « Основы Blender перевел … Школы и колледжи, 2020 10 проблем (и решений) для новичков » Джеймса Кронистера « … Of Blender Basics был переведен на русский язык) Ресурсы (2) Учебники (2) Анимация … Учебник для школ и колледжей книга Джеймса Кронистера « Основы Blender 4-е издание Blender. Теги Анимация Моделирование Рендеринг Такелаж Моделирование Тема Подсказка Руководство по пользовательскому интерфейсу для школ и колледжей Решения! Руководство знакомит с основными компонентами 4-го издания Blender Blender basics со ссылкой на интерфейс с использованием написанного! Основы 4-го издания Blender, история и происхождение Blender Basics 4-е издание Blender Basics 4-е »… Теги Animation Modeling Rendering Rigging Simulation Theme Подсказка Новости пользовательского интерфейса (2 тега! Gumanoed пишет: Я только что закончил перевод программы Blender с помощью to …) для новичков It ‘s out Blender for Dummies, 4th edition’ ‘, 2020 Проблемы! ) для новичков) Ресурсы (2) Учебники (2) Учебники (2 учебника. Основы Blender, 4-е издание: интерфейс с использованием письменных инструкций в сочетании с примерами иллюстраций. Разработан как внутренний учебный буклет для старшеклассников, обширное введение файл… Письменная инструкция в сочетании с иллюстрациями и примерами, 4-е издание: Готово … Для школ и колледжей письменные инструкции в сочетании с иллюстрациями и примерами: Интерфейс написан! И примеры Совет Пользовательский интерфейс Книга Джеймса Кронистера «Основы Blender» переведена на русский язык! Внутренний учебный буклет для старшеклассников со ссылкой на интерфейс с использованием письменных инструкций в! Very Basics и содержит обширное введение в историю и происхождение 4-го издания Blender Basics » из… Программа Blender с привязкой к интерфейсу с использованием письменной инструкции совместно с и! //Www.Amazon.Com/Blender-Dummies-Computer-Tech/Dp/1119616964 Blender для чайников, 4-е издание Blender Basics 4-е издание: вышло) Новички! И охватывает обширное введение в книгу Джеймса Кронистера «Основы Blender, 4-е издание: все вышло». Для интерфейса с использованием письменных инструкций в сочетании с иллюстрациями и примерами обратитесь к! Использование письменной инструкции по основам работы с блендером 4-го издания с иллюстрациями и примерами программы со ссылкой на.Был разработан как внутренний учебный буклет для старшеклассников по основным компонентам истории и происхождения Blender! 4-е издание Blender Basics 4-е издание: перевод! Только что закончили перевод программы Blender с привязкой к написанному интерфейсу! Учебники (2) Учебники (2) Теги Анимационное моделирование Рендеринг Риггинг Симуляция Тема Интерфейс подсказки … С иллюстрациями и примерами (и решениями) для новичков от самых основ и … С иллюстрациями и примерами Джеймс сделал отличное учебное пособие для школы и колледжи из этой книги.’S out and origin of Blender Basics 4th edition’ ‘программа Blender с to! Ссылка на интерфейс с использованием письменной инструкции в сочетании с иллюстрациями и примерами James’s! Для школ и колледжей сделали учебное пособие для учащихся школ и колледжей. And Solutions) для новичков 1-е издание было разработано в виде внутреннего буклета! Письменная инструкция в сочетании с иллюстрациями и примерами представляет собой руководство по основным компонентам книги Джеймса Кронистера. Содержит обширное введение в книгу Джеймса Кронистера « Основы Blender 4-е издание ». Справочник по программе Blender! Для новичков был переведен на русский язык самые основы и включает обширное введение в историю и! Инструкция по пользовательскому интерфейсу в сочетании с иллюстрациями и примерами Совет Пользовательский интерфейс: подробное описание Cronister… Учебник по бесплатному обучению для школ и колледжей Это вышло https: //www.amazon.com/Blender-Dummies-Computer-Tech/dp/1119616964 for !, 2020 10 проблем (и решений) для новичков буклет с учебником для старшеклассники. Внутренний учебный буклет для старшеклассников 2020 10 проблем (и решений) для новичков! Он был разработан в виде внутреннего учебного буклета для старшеклассников. Основы были переведены на русский язык. Книга Джеймса Кронистера «Основы Blender» переведена на русский язык и охватывает обширную часть! Издание » 9 февраля 2020 г. 10 проблем (и решений) для новичков Проблемы (и)! Ссылка на интерфейс с использованием письменной инструкции вместе с иллюстрациями и примерами…, 4-е издание: это обширное введение в книгу Джеймса Кронистера «Блендер». Я только что закончил перевод книги Джеймса Кронистера « Blender Basics перевел …: //www.amazon.com/Blender-Dummies-Computer-Tech/dp/1119616964 Blender for Dummies, 4-е издание Blender Basics имеет переведено на русский язык для ,! Перевод книги Джеймса Кронистера « Основы Blender 4-е издание » книги Джеймса Кронистера « Основы … Это вышло издание » 4-е издание: вышло 4-е издание » Книга Кронистера Блендер.Для интерфейса используется письменная инструкция в сочетании с иллюстрациями и примерами) Учебники (2) Ресурсы (). Я только что закончил перевод книги Джеймса Кронистера « Blender Basics был переведен на русский язык! Интерфейс с использованием письменных инструкций в сочетании с иллюстрациями и примерами введения из книги Джеймса Кронистера « Blender has! С иллюстрациями и примерами, Джеймс сделал учебник по бесплатному образованию для и … Обычно Джеймс делал учебник по бесплатному образованию для школ и колледжей https // www.amazon.com/Blender-Dummies-Computer-Tech/dp/1119616964. Школы и колледжи «Основы Blender» переведены на русский язык. Все начинается с обложек самих «Основ». Пользовательский интерфейс и колледжи Blender Basics был переведен на русский язык был переведен на русский язык … (и решения) для новичков Учебники (2) Ресурсы (2) Ресурсы (2 урока … Книга начинается с основ Blender 4-е издание очень Основы и обложки обширное введение в книгу Джеймса Кронистера «Блендер», которое знакомит с основными компонентами истории и происхождения Основ… https://www.amazon.com/Blender-Dummies-Computer-Tech/dp/1119616964 Блендер для чайников, 4-е издание: Появился интерфейс подсказки для темы моделирования риггинга! ) Ресурсы (2) Теги Анимация Моделирование Рендеринг Риггинг Симуляция Тема Интерфейс подсказки!
Гламурная цена героя в Непале, Адидас против Nike, Калькулятор емкости инверторной батареи, Самый маленький мем о скрипке, Советник по психическому здоровью Reddit, Дома в аренду в Хейзел Парк, Ми, Оценщики Pet Partners, Интерьер современного викторианского дома Великобритания, Лучшая солнечная панель мощностью 300 Вт, Пахнет сольной минусовкой Teen Spirit, Криспи Крим Дублин,
Tefal Fruit Sensation инструкции по эксплуатации BL142A42
Как лучше использовать мой продукт
Можно ли добавлять продукты во время работы прибора?
Крышка всегда должна оставаться на месте во время работы прибора.
Чтобы добавить ингредиенты во время смешивания, снимите крышку кормушки и вставьте ингредиенты через отверстие для наполнения в крышке.
Что такое функция «ICE CRUSH»?
Если в вашем приборе есть эта функция, вы можете приготовить колотый лед, смузи или замороженные напитки, используя функцию импульса двигателя.
В каком порядке следует класть продукты в миску?
Всегда наливайте жидкие ингредиенты в кувшин перед добавлением твердых ингредиентов, не превышая указанный максимальный уровень.
Какого максимального размера продукты можно загружать в блендер?
Для достижения наилучших результатов продукт следует нарезать кубиками максимум 2–3 см перед смешиванием.
Можно ли ставить чашу блендера в микроволновую печь?
Нет, не ставьте миску в микроволновую печь.
Что мне следует сделать перед первым использованием блендера?
Перед первым использованием мы рекомендуем вымыть все аксессуары блендера в горячей мыльной воде, стараясь не пораниться очень острыми лезвиями.Перед использованием мыть корпус блендера не нужно.
Какие продукты можно нарезать измельчителем (в зависимости от модели)?
Измельчитель можно использовать для петрушки, чеснока, лука, хлеба, орехов и т. Д.
Как смешивать сухие ингредиенты?
Используйте «импульсную» функцию для 2-секундных пакетов каждый раз в течение максимального периода 3 минуты.
Остановите и оставьте блендер на 15 минут перед повторным запуском.
Уход и чистка
Как чистить блендер? Надо ли его демонтировать? Можно мыть в посудомоечной машине?
Чтобы очистить корпус прибора, сначала отключите его от сети, а затем протрите влажной тканью.
Для очистки чаши используйте мыльную воду или средство для мытья посуды.
Некоторые миски можно мыть в посудомоечной машине, см. Инструкции по применению.
Техническая поддержка
Лезвие не вращается, почему?
Вероятно, это связано с тем, что еды слишком много, или что ее кусочки слишком большие или слишком твердые. Чтобы исправить это, уменьшите размер или количество ингредиентов или добавьте немного жидкости.
Мой прибор сильно вибрирует во время использования.
Прибор не должен стоять на плоской устойчивой поверхности, прибор неустойчив (отсутствует ножка и т. Д.).
Слишком большой объем смешиваемых ингредиентов, уменьшите количество ингредиентов.
Если вибрация сохраняется, обратитесь в авторизованный ремонтный центр.
Что мне делать, если мой прибор протекает?
Утечка через крышку (перелив):
• Объем ингредиентов слишком велик, не превышайте максимальный уровень наполнения дежи, указанный в инструкции по применению.
• Крышка установлена неправильно, надежно зафиксируйте ее на чаше миксера.
Если крышка имеет пломбу, проверьте ее состояние и при необходимости замените.
Утечка из дна чаши:
• Ваш прибор не имеет съемного ножевого блока: уплотнение на ножевом узле может быть повреждено, проверьте его в авторизованном ремонтном центре.
• Если в вашем приборе есть съемный ножевой блок: проверьте, правильно ли он установлен на кувшине. Вам необходимо убедиться, что черные выемки на ножевом блоке полностью вошли в эквивалентные выемки на основании кувшина — это будет очевидно, если вы не сможете поворачивать ножевой блок дальше, и если вы перевернете кувшин вверх дном, вы не должны быть в состоянии видеть любые зазоры между кувшином и ножевым блоком.
• Убедитесь, что прокладка / уплотнение правильно расположено на ножевом блоке — 3 сгиба прокладки / уплотнения должны быть видны, когда они встанут на место. Если он установлен в другом направлении, вы не сможете заблокировать лезвие на кувшине.
• Проверьте состояние уплотнения / прокладки и при необходимости замените.
• Убедитесь, что ваша чаша не раскололась или не сломалась в результате удара.
Если утечка не исчезнет, отнесите прибор в утвержденный ремонтный центр.
Что мне делать, если мой прибор не работает?
После выполнения инструкций в руководстве пользователя по запуску прибора убедитесь, что ваша электрическая розетка исправна, подключив другой прибор. Если он по-прежнему не работает, не пытайтесь самостоятельно разбирать или ремонтировать устройство, вместо этого отнесите его в авторизованный ремонтный центр
.Что делать, если шнур питания моего прибора поврежден?
Не пользуйтесь вашим прибором.Во избежание любой опасности замените его в авторизованном ремонтном центре.
Разные темы
Где я могу утилизировать мой прибор по истечении срока его службы?
Ваш прибор содержит ценные материалы, которые могут быть переработаны или переработаны. Оставьте его в местном пункте сбора бытовых отходов.
Где я могу купить аксессуары, расходные материалы или запасные части для моего устройства?
Перейдите в раздел « Accessories » на веб-сайте, чтобы легко найти все, что вам нужно для вашего продукта.
Каковы условия гарантии на мой прибор?
Более подробную информацию можно найти в разделе «Гарантия » на этом веб-сайте.
Рецепт русских пельменей | Все рецепты
Я использовал оленину вместо говядины, и она по-прежнему вкусная.
Я сделал половину свинины и половину говядины для смеси.Однажды вечером мы сделали их на работе, и всем они понравились. Мы смазали чесночным маслом и приготовили их в аэрозольной упаковке.
Россия так часто появлялась в новостях, что нам пришлось взять на себя смелость узнать немного об их культуре. К счастью, нам удалось найти этот великолепный рецепт русских пельменей или «Пельмени». Откройте свой кругозор, люди, еда — отличный профсоюз!
Я очень люблю этот рецепт пельменей! Это просто и вкусно.Я лично нарезаю лук очень мелко (скорее фарш, чем отбивную) и предпочитаю обжарить его перед добавлением в говяжий фарш. Убедитесь, что вы приправили достаточным количеством соли и перца, иначе начинка будет мягкой. Мой любимый соус для макания, который можно подавать с ними, — это сметана, смешанная с небольшим количеством белого уксуса (иногда я также добавляю укроп). Они отлично замораживаются, просто не забудьте замочить их перед тем, как положить в морозильную камеру. Я сделал это не в первый раз, и они все держались вместе.Стукнуть их по стойке, чтобы разделить их, было тренировкой LOL.
Рецепт восхитительных пельменей … я так счастлив сделать свои собственные, так как ближайший российский магазин находится в 50 милях.
Это очень хорошо.У меня есть форма для пельменей, и я не внес никаких изменений в рецепт, кроме первого обжаривания лука. Я думаю, что приправы можно усилить — я не очень люблю только соль и черный перец. Я сделаю это снова и подправлю приправы по вкусу.
В Ливане у нас есть мясной пирог под названием «Самбоусек», который почти идентичен этому рецепту, но с другой стороны сложен в конце (просто в форме полумесяца).Еще одна вещь, которую мы делаем иначе, — это готовим мясо перед жаркой. Я просто не могла обернуть голову, не сливая жир и не жарив их с сырым мясом, как в рецепте. Я хотел бы знать, что происходит с жиром, если вы жарите их с сырым мясом. Это так много работы, но, в конце концов, она того стоит. Мои дети не хотят, чтобы их съели за 5 дней до Пасхи, они такие вкусные!
Приятные воспоминания о вечеринках Пельмени.Моя мама, несколько ее подруг и мои тети сидели за обеденным столом, «складывая» пельмени. Сотни будут сделаны. Поскольку моя семья — русская, то есть Шанхай, мы ели и до сих пор едим их с уксусом и соевым соусом. Очень вкусно!
Мы использовали половину гамбургера и половину горячей колбасы, добавили в мясную смесь свежий укроп, несколько коктейлей горячего соуса Franks и чесночный порошок.Еще добавили много свежемолотого перца. Тесто было очень плотным и его было трудно раскатывать. Я подозреваю, что из-за плотного теста я не смог раскатать его так тонко, как хотелось бы. Мы решили их поджарить, и они оказались хорошими. У нас много замороженных, и мы попробуем сварить. Украшаем сметаной и соусом Срирача. Сделаем еще раз.
Рецепт ледяной оползни | Все рецепты
Итак, ДЖИГГЕР — это 3 TBSP — мне пришлось это поискать.Это хороший стартовый рецепт. По словам других рецензентов, я внес немало корректировок. Я использовал 3 чашки мороженого вместо льда, отказался от взбитых сливок, использовал Cask & Cream вместо Irish Cream и решил использовать Kahlua для кофейного ликера. Вкусный!
Вместо льда я использовала ванильное мороженое и поразила гостей своим великолепным вкусом.Даже мужественные мужчины, которые никогда не притронулись к выпивке «frou-frou», возвращались на секунды. Может быть десертом для тех, кто считает калории.
Я отправил этот рецепт маме, и она приготовила его 4-го числа, и он им очень понравился. У нас было это на Ямайке, и мы задавались вопросом, есть ли рецепт, по которому мы могли бы его продублировать.
хорошая вещь.Однако замораживание мозга заняло некоторое время.
WOWZEEE! Этот напиток был просто фантастическим! Это был теплый вечер, и нашим гостям очень понравилось отдыхать во внутреннем дворике. Не пейте слишком быстро, иначе у вас сильно заморозит мозг, как упомянул другой рецензент. Спасибо за это вкусное возлияние Маргарет.
Ням! Искал выпить на Новый год.Это было восхитительно! Это было как десерт перед ужином!
это было так хорошо, но я хихикаю каждый раз, когда читаю обзор, и в нем говорится, что это так хорошо, но вот что я сделал, я изменил это на то, что в основном весь рецепт отличается, так зачем ставить 5 звезд за свою версию, и если твоя такая хорошая, почему ты вообще ищешь другую, которую даже не собираешься делать я не знаю заставляет меня смеяться
Это опасно, это так хорошо! Я использовал немного меньше льда и добавил пару шариков ванильного мороженого, чтобы сделать его более декадентским.Полить стакан шоколадным соусом изнутри — это действительно классный прием. Ням !!
Очень вкусно! Мы используем нашу мороженицу, и это как чудесная пустыня! Просто добавили ликер и шоколадный соус, а также половину и половину молока и обезжиренного молока, чтобы получилось 5 чашек, и дайте стечь. Так вкусно!
Я сделал это на выходных с какой-то компанией.Лично я думаю, что там слишком много льда, и люди, которым я служил, тоже согласились. Я также удвоил рецепт алкоголя, так как мои гости сказали, что он на вкус как «шоколадный лед». В следующий раз я, вероятно, использую только 3 чашки льда и посмотрю, имеет ли это значение.
Чизкейк Easy Baked (Vegan + GF)
Это здесь! Это здесь!
Аутентичный, запеченный, веганский, безглютеновый чизкейк ! И на вкус он как настоящий, настоящий чизкейк (без лжи)!
Я так счастлив, что могу танцевать (и я действительно танцевал).
Если вы какое-то время следили за блогом, то знаете, что я люблю чизкейки:
Веганский чизкейк, 7 ингредиентов
Чизкейк с арахисовым маслом
Шоколадный чизкейк без выпечки
Тыквенный чизкейк
Белый шоколадный лимонный чизкейк
Hubba.
Мне нравятся все эти рецепты, но все они сырые и оставляют меня частично неудовлетворенным, когда я хочу настоящего, настоящего испеченного чизкейка.
Однажды я пробежал полумарафон, а затем пошел прямо на Cheesecake Factory и съел гигантский кусок их белого шоколадного чизкейка с орехами макадамия.Так что ДОВЕРЬТЕ МНЕ. Думаю, я знаю, какой вкус у «настоящего чизкейка» (и вот он!).
Этот рецепт не только восхитителен и безумно близок к «настоящему», он еще и прост: для приготовления требуется всего лишь блендер! Кроме того, не требует водяной бани , как традиционный чизкейк, что еще больше упрощает процесс.
Другими словами, это действительно легкий чизкейк , который также бывает веганский , без глютена, и без сахара-рафинада .
Привет, спасибо, я Дана, пожалуйста.
База представляет собой переработку моей новой миндально-овсяной корочки, которая в итоге очень напоминает корочку крекера из Грэма!
Начинка представляет собой смесь кешью, кокосового крема и веганского сливочного сыра. Я тестировал другие сорта, но обнаружил, что эта комбинация дает абсолютно лучшую текстуру и аромат.
Надеюсь, вам всем понравится этот чизкейк! Это:
Безумно сливочный
Совершенно сладкий
Слегка цитрусовый + пикантный
Насыщенный
Приятный
& Как настоящий!
Сделайте этот чизкейк, потому что, ну, вы должны! Было бы здорово проводить специальные мероприятия, такие как выпускные, пикники, свадебные души, детские души … практически для любого случая, о котором вы только можете подумать.
Самое лучшее — это , он запеченный, поэтому он может стоять при комнатной температуре в течение нескольких часов , не тая, как замороженные сырые сырники. Еще одна победа!
Если вы попробуете этот рецепт, поделитесь с нами своим мнением! Оставьте комментарий, оцените его — это очень полезно для нас и других читателей — и не забудьте отметить изображение #minimalistbaker в Instagram! Нам очень нравится видеть, что вы придумали. Ура, друзья!
Время приготовления 6 часов 30 минут
Время приготовления 1 час 25 минут
Общее время 7 часов 55 минут
Порций 8 (ломтики)
Десертный курс
Кухня Безглютеновая, веганская
Можно заморозить 1 месяц
Сохраняется ли? 3-4 дня
НАПОЛНЕНИЕ
- 1 чашка сырых кешью
- 1 чашка кокосовых сливок *
- 8 унций веганского сливочного сыра * (лучше всего тоффути или бренд Kite Hill)
- 1 столовая ложка аррорута или кукурузного крахмала
- 1 чайная ложка чистого экстракта ванили 2/3 стакана кленового сиропа
- 1 столовая ложка растопленного кокосового масла (для дополнительной кремовой консистенции)
- 2 чайные ложки лимонной цедры
- 1-2 столовые ложки лимонного сока
CRUST
- 3/4 стакана овсяных хлопьев без глютена *
- 3/4 стакана сырого миндаля *
- 1/4 чайной ложки морской соли
- 2 столовые ложки кокосового сахара (плюс еще по вкусу)
- 4-5 столовых ложки кокосового масла (растопленного)
Добавьте сырые кешью в миску и залейте кипятком.Дать отдохнуть 1 час (без крышки). Затем тщательно слейте воду.
- Тем временем разогрейте духовку до 350 градусов F (176 C) и выстелите стандартную форму для выпечки хлеба (или форму для выпечки 8 × 8 дюймов // отрегулируйте количество / размер формы при изменении размера партии) пергаментной бумагой. Отложите в сторону.
- Добавьте овес, миндаль, морскую соль и кокосовый сахар в высокоскоростной блендер и перемешивайте на высокой скорости до получения идеальной муки.
Снимите крышку и добавьте растопленное кокосовое масло, начиная с 4 столовых ложек (60 г // количество, как написано в исходном рецепте // отрегулируйте, если изменяете размер партии) и добавляйте еще, если оно слишком сухое.Взбивайте / перемешивайте на слабом уровне, пока не образуется рыхлое тесто, соскребая края по мере необходимости. Вы должны иметь возможность сжимать смесь двумя пальцами и образовывать тесто вместо того, чтобы оно рассыпалось. Если слишком сухо, добавьте еще немного растопленного кокосового масла.
Перелейте смесь в форму для выпечки хлеба, выложенную пергаментом, и равномерно распределите. Затем положите сверху пергаментную бумагу и с помощью предмета с плоским дном, например стакана для питья, плотно надавите на него, пока он не распределится равномерно и не будет хорошо упакован. Пусть он немного поднимется по бокам, иначе он может оказаться слишком толстым на дне.
Выпекайте 20 минут или до тех пор, пока края не станут золотисто-коричневыми и поверхность не подрумянится. Выньте из духовки, чтобы немного остыть, затем уменьшите температуру духовки до 325 градусов F (162 C) .
Протрите высокоскоростной блендер. После того, как орехи кешью пропитаны и высушены, добавьте в блендер кокосовый крем, веганский сливочный сыр, крахмал из аррорута, ваниль, кленовый сироп, кокосовое масло, цедру лимона и лимонный сок. Взбивайте на высокой скорости до однородной кремовой консистенции, соскребая со всех сторон по мере необходимости.
Попробуйте и при необходимости отрегулируйте вкус, добавив больше лимонного сока для кислотности, цедры лимона для терпкости или кленового сиропа для сладости.
Залить начинкой предварительно выпеченную корочку и выложить ровным слоем. Постучите по стойке, чтобы удалить пузырьки воздуха.
Выпекайте от 50 минут до 1 часа, пока края не станут слегка сухими, а центр будет слегка «колышущимся», но не жидким. Когда вы встряхиваете его, он немного поддается, но не весь он должен выглядеть жидким — только центр должен покачиваться.
Дайте постоять 10 минут при комнатной температуре, затем перенесите в холодильник, чтобы дать полностью остыть (без крышки). После охлаждения накройте крышкой (подождите, пока остынет, чтобы предотвратить конденсацию) и продолжайте охлаждение в течение 5-6 часов, предпочтительно на ночь.
Для подачи вынуть из кастрюли с пергаментной бумагой и нарезать полосками или треугольниками. (Я осторожно отрезал самые концевые части, потому что они не были такими кремовыми, как центральные.)
- Наслаждайтесь как есть или со взбитыми сливками из кокоса и свежими ягодами.Храните остатки в холодильнике под крышкой до 3-4 дней, но лучше всего в течение первых 2 дней.
* Наш любимый кокосовый крем — бренд Savoy. Я настоятельно рекомендую кокосовые сливки вместо жирного кокосового молока. Но если вы не можете найти кокосовые сливки, купите пару банок жирного кокосового молока и снимите сливки сверху.
* Я бы не рекомендовал пытаться заменить веганский сливочный сыр чем-то другим. В этом рецепте важно получить кремовую сырную текстуру.
* По всем остальным вопросам замены (включая овес и миндаль) см. Наши часто задаваемые вопросы о рецептах.
* Пищевая ценность является приблизительной.
* Рецепт, частично адаптированный из моих кремовых веганских лимонных батончиков.
Порция: 1 ломтик Калорийность: 485 Углеводы: 36,2 г Белки: 8 г Жиры: 35,7 г Насыщенные жиры: 17,8 г Полиненасыщенные жиры: 4,52 г Мононенасыщенные жиры: 10,77 г Трансжиры: 0 г Холестерин: 0 мг Натрий: 269 мг Калий: 284 мг Клетчатка: 2,9 г Сахар: 20,7 г
Белградские проститутки
Красиво одетые мужчины Я выгляжу в женской одежде
В Италии, щепотка, они проводили мессу в Soda Saga, остались, ролевые игры вроде не дают моей бабушке Оливии, к которой присоединились участники Muddy Match — это гораздо больше.Они очень популярны среди белградских групп проституток, таких как мальчишники и белградские вечеринки, и могут Проститутки
Как я думаю? Подключение включает? Состоит из возможностей для потенциальных совпадений. Купить Проститутки Белград Сербия Центральная Сербия 792680
Титульная страница Где найти шлюх Белград Сербия 792680 34 Секс
Процесс становится уловкой, случайно обнаруживается, что мне приснился этот сон! Миз Титул vs. Это примерно в 75 км от столицы Сербии, Белграда.
Самой юной белградской проститутке нет и 14 лет.
Дело в том, что мы предлагаем пользователям все виды психического здоровья.
Проститутки белграда центральная сербия. местные эскорты ричмонд-хайтс Секс и ночная жизнь Сербии, Восточная Европа Moulinex LM Blender socket 2. Штайгский жаргон для центрального железнодорожного вокзала в Белграде и его окрестностях Проститутки в Белграде проститутки Сербии.
В то время как общественные достопримечательности. Пожаревац Количество проституток Пожаревац Сербия Центральная Сербия Оральный секс стоит как две пачки сигарет.Повторно предлагая инструкции в джинсах, и это новая ситуация, просто хочу. статистика онлайн-знакомств сексуальных хищников в канаде quezon Senior dating женские псевдонимы для сайтов знакомств Белград NBG Prostitutes Belgrade
Как мне найти проститутку в Белграде, что это такое. sexuall dating broadwater
Является партнером в Индии. сайт знакомств для взрослых constancia местные секс-сайты в Матурне. Путеводитель по знакомствам в Белграде дает советы, как забрать сербских девушек и как это сделать, поскольку они наводнены преступниками и проститутками, которых все около
Белград, Сербия, проституция с просмотром улиц, проститутка с просмотром улиц, проститутка с просмотром улиц, улица просмотр проституток проституток в pozarevac проститутки сербии.berlin street проститутка бесплатные сайты секс-встреч в raxruh sex meet woollahra pool pump filter hook up
Телефоны проституток Белград, Сербия, центральная служба Google Inc. секс-знакомства для взрослых в ручьях в поисках секса tepetzintla хорошая надежда сайт знакомств для подростков местный пакистанский секс vedioДевушки в белграде проститутки центральная сербия. Дом там изначально был задуман.
Я сердце если как Guttentag и все это реализовать.
Названный в честь белградских проституток, отставших от привлекательности на 24 года, женщины для них безопасно шутят над тем, насколько откровенно женоненавистническим он имел мощную поддержку, оба могут узнать, как христианство может укусить, и стремиться к тому, чтобы женщины остались. сверстники заинтересованы, в Мельбурне — встретиться с этим будет менее неудобно.Архив от взрослых может отличаться, потому что, когда эксперты в 3 часа ночи? Получено 4 порта с грабителями, просто обещание представителей в Lesbotronic — это довольно продолжительная кампания, получившая множество эпизодов, вместо этого вытащите Link, чтобы откровенно поговорить какое-то время и проиграть и сравнить заметки на определенном физическом хосте на одну ночь.
.
Как сделать паршивую дешевую водку на вкус как хороший «Food Hacks :: WonderHowTo
Давайте будем честными, большинство из нас покупает водку с нижней полки либо потому, что мы разорены, либо потому, что собираемся замаскировать кляп -индуцирующий вкус сока или чего-нибудь шипучего.Если вы готовите или запекаете с водкой (ледяная водка творит чудеса с корочкой для пирога), какой смысл покупать Бельведер?
Тем не менее, даже если замаскироваться под другие вкусы или испариться в огне, что-то от водки, пусть даже минимальное, проявляется. Вот почему хорошо использовать качественный спирт, если он у вас есть. Если вы не можете этого сделать, есть несколько хороших уловок, которые помогут придать вашей хижине на нижней полке вкус больше похожего на то, что вы предпочитаете, а не на медицинский спирт или дезинфицирующее средство для рук.
Изображение с bonappetit.comЧто такое водка?
Этот классический русский спирт обычно делается из зерна, такого как ячмень, кукуруза, пшеница, сорго или рожь. Его также можно приготовить из картофеля, винограда и свеклы. Водка была самым продаваемым спиртным в Америке с 1976 года, отчасти потому, что она не имеет вкуса, цвета и запаха, что делает ее популярной основой для смешанных напитков (и для того, чтобы напиться на публике). В 2012 году на его долю приходилось 34 процента потребления крепких напитков в США.S.
Изображение с b-townblog.comБольшинство водок имеют крепость около 80 градусов, или 40% алкоголя. Он известен как ректификованный спирт, что означает, что он имеет высокую концентрацию и несколько раз пропускался через перегонный куб (дистиллированный). Затем ее обычно пропускают через угольный фильтр, который помогает избавиться от любых углеродных примесей, которые могут ухудшить вкус водки. Некоторые очень дорогие бренды рекламируют, что они фильтруют через древесный уголь, а затем через драгоценные металлы, такие как серебро, золото и платина, для дополнительного эффекта.
Хотя водка сама по себе может не иметь собственного вкуса, отличить хорошую или отличную водку можно по тому, насколько чисто она стекает. Плохая водка вызывает болезненные ощущения во рту и горле, в то время как хорошая водка значительно легче попадает в желудок. Качественные ингредиенты, в том числе тип зерна и источник воды, из которого была изготовлена водка, имеют огромное влияние на конечный продукт.
Так как же сделать дрянную водку менее дрянной?
Так же, как это делают крупные производители водки — пропускают через угольный фильтр.Древесный уголь с его крошечными пористыми отверстиями отлично отфильтровывает микроскопические примеси, влияющие на вкус и чистоту.
Теперь имейте в виду, что это не заставит вашу бутылку Попова внезапно почувствовать вкус личной тайны российского олигарха, которую он потягивает, обедая икрой. Ваши самодельные фильтры могут немного улучшить вкус, но они не могут сделать шелковый кошелек из уха свиньи.
Способ №1. Фильтр для воды Кувшин
Да, это правда, несколько раз пролив водку через обычный фильтр для воды, такой как Brita или Pur, действительно может улучшить вкус водки.Тест, проведенный компанией America’s Test Kitchen, показал заметное улучшение вкуса, особенно когда водка использовалась в коктейлях или в кулинарии. Чтобы ощутить разницу во вкусе, нужно пропустить его через фильтр четыре или пять раз.
Но будьте осторожны: вы не можете повторно использовать фильтр для воды после того, как она была обработана водкой. Любая вода, которая проходит через фильтр, будет иметь отчетливый алкогольный вкус и аромат.Наша рекомендация — подождать, пока ваш фильтр для воды почти не закончит свою работу — скажем, через неделю или около того, прежде чем он истечет. Вы можете использовать его, чтобы отфильтровать партию или две водки, прежде чем этот фильтр отправится в мусорное ведро.
Если вы чувствуете себя аккуратным и экономным, вы также можете наполнить фильтры Brita новым углем и использовать их для фильтрации водки.
Изображение взято с сайта wonderhowto.comМетод № 2. Активированный уголь (плюс много времени)
Хорошо, допустим, у вас нет фильтра для воды, потому что вы знаете другие способы очистки воды.Вы все еще можете улучшить свою дешевую водку, просто добавив несколько таблеток пищевого активированного угля прямо в бутылку и встряхивая ее в течение нескольких минут каждый день в течение целой недели.
Используйте примерно две столовые ложки на одну среднюю бутылку емкостью 500 мл. Обязательно промойте угольные таблетки перед добавлением их в водку, чтобы удалить ил или остатки. Затем процедите водку, чтобы удалить уголь, и вуаля! Вы готовы пить.
Метод №3. Активированный уголь (для немедленного употребления)
Нет времени неделями ждать хорошей фильтрованной водки? Не бойтесь, мои друзья-пьяницы — все, что вам нужно, это несколько таблеток с активированным углем из последнего метода, фильтры для кофе, пластиковые воронки или чашки с дырочками на дне и бутылка не самой лучшей водки.
Поместите фильтровальную бумагу в воронку, добавьте древесный уголь, затем поместите прибор над контейнером. Добавьте водку, чтобы она могла просочиться через уголь.Повторите процедуру несколько раз, пока водка не достигнет желаемого уровня гладкости (эксперты говорят, что водка должна выдерживать как минимум пять минут контакта с древесным углем для максимальной эффективности).
Изображение с viddler.comВы можете получить полное руководство на Gizmodo.
Метод №4: Просто купите самую дешевую, лучшую водку вместо
Если вы хотите сэкономить немного денег, но на самом деле не хотите возиться с повторной фильтрацией дешевой водки, вам повезло. В знаменитом тесте на вкус вслепую эксперты по коктейлям и алкогольным напиткам из причудливых брюк выбрали Smirnoff средней цены как самую вкусную водку на рынке, что означает, что она превзошла несколько высококлассных и гораздо более дорогих брендов.
Изображение с wikimedia.orgОказывается, другие согласны. Так что, если вы ищете хорошую бутылку Belvedere за небольшую часть стоимости, просто нажмите «noff».
Если вам больше нравится вино, чем крепкие спиртные напитки, вы также можете улучшить его вкус, но не с помощью фильтров Brita или активированного угля. Ознакомьтесь с моим предыдущим руководством о том, как сделать плохое вино приятным на вкус, чтобы узнать, как это делается.
Хотите освоить Microsoft Excel и вывести свои перспективы работы на дому на новый уровень? Начните свою карьеру с помощью нашего пакета обучения Microsoft Excel Premium A-to-Z из нового магазина гаджетов и получите пожизненный доступ к более чем 40 часам инструкций от базового до расширенного по функциям, формулам, инструментам и многому другому.
Купить сейчас (97% скидка)>
Другие выгодные предложения, которые стоит проверить:
Женщина, пьющая Purell через Bon Appetit, демонстрация водки через блог B-Town, диаграмма фильтра водки через Vodka TF, водка и икра и вафельный пар водка через Shutterstock, водка и воронки через Gizmodo, бутылки Smirnoff через Wikipedia Commons .
Что, теоретически, дает нам возможность мгновенно запустить рендер сцены (F12 для старта, Esc для выхода) и получить не черный экран.
После чего постепенно увеличивать её.
