Книги и публикации | 3D Master
- Студия 3D Master
- Книги и публикации
В данном разделе вы можете ознакомиться с книгами по 3ds Max, написанными преподавателями студии 3D Master. Эти книги отличает тщательная методическая проработка, последовательность в изложении материала.
Эти книги сами по себе отличные учебники, но они также отлично дополняют традиционный процесс обучения, особенно спустя длительное время.
Автор: Миловская О.C.
Версия: 3ds max 2019
Издательство: Питер
Серия: Вне серии
Размеры: 235x165x20 мм
Объем: 416 стр.
«3ds Max 2019. Дизайн интерьеров и архитектуры»
Новое издание книги мы специально дополнили главой, рассказывающей о версии 2019 и дополнительных возможностях плагинов Corona и Vray. Различия между версиями 3ds Max 2018 и 2019 минимальны, вы смело можете устанавливать и использовать любую из них. Все примеры и инструменты, рассмотренные в книге, будут работать одинаково.
Для эффективной работы в 3ds Max 2018 понадобится многое — моделирование, настройка материалов, постановка источников света и, наконец, визуализация. Уникальная система обучения, предложенная автором книги, была проверена на тысячах студентов, поэтому вам не придется обращаться к другим источникам в поисках дополнительной информации. Продвигаясь от простого к сложному, вы не только освоите технические навыки, но и научитесь действовать осознанно, четко понимая, что вы делаете и для чего.
Вся основная информация — сплайновое и полигональное моделирование, материалы и развертки, камеры и свет — представлена в новом интерфейсе. Начинающие пользователи смогут легко ориентироваться в обновленной программе, а тем, кто уже имеет опыт работы с 3ds Max, будут особенно интересны главы про современные движки рендера: V-Ray и Corona. Вы узнаете о новых средствах визуализации, которые пришли на смену Mental Ray — Autodesk Raytracer и Arnold. Теперь в распоряжении пользователя есть удобные современные материалы, расширенные возможности работы с камерами и экспозицией.
Посмотреть видео-уроки
Автор: Миловская О.C.
Версия: 3ds max 2018
Издательство: Питер
Серия: Вне серии
Размеры: 232x164x18 мм
Объем: 400 стр.
«3ds Max 2018. Дизайн интерьеров и архитектуры»
Для эффективной работы в 3ds Max 2018 понадобится многое — моделирование, настройка материалов, постановка источников света и, наконец, визуализация. Уникальная система обучения, предложенная автором книги, была проверена на тысячах студентов, поэтому вам не придется обращаться к другим источникам в поисках дополнительной информации. Продвигаясь от простого к сложному, вы не только освоите технические навыки, но и научитесь действовать осознанно, четко понимая, что вы делаете и для чего.
Вся основная информация — сплайновое и полигональное моделирование, материалы и развертки, камеры и свет — представлена в новом интерфейсе. Начинающие пользователи смогут легко ориентироваться в обновленной программе, а тем, кто уже имеет опыт работы с 3ds Max, будут особенно интересны главы про современные движки рендера: V-Ray и Corona.
Посмотреть видео-уроки
Автор: Миловская О.C.
Версия: 3ds max 2017
Издательство: Питер
Серия: Вне серии
Размеры: 234x165x17 мм
Объем: 416 стр.
«3ds Max 2017. Дизайн интерьеров и архитектуры»
Для работы в 3ds Max 2017 понадобится многое — моделирование, разнообразные материалы, постановка источников света и, наконец, визуализация. Уникальная система обучения, предложенная автором книги, была проверена на тысячах студентов, поэтому вам не придется обращаться к другим источникам в поисках дополнительной информации. Продвигаясь от простого к сложному, вы не только освоите технические навыки, но и научитесь действовать осознанно, четко понимая, что вы делаете и для чего.
Вся основная информация — сплайновое и полигональное моделирование, материалы и развертки, камеры и свет — представлена в новом интерфейсе 3ds Max 2017.
Начинающие пользователи смогут легко ориентироваться в обновленной программе, а тем, кто уже имеет опыт работы с 3ds Max, будут особенно интересны главы про современные движки рендера: NVIDIA Mental ray, V-Ray, Corona, Autodesk Raytracer.
Посмотреть иллюстрации
Автор: Миловская О.C.
Версия: 3ds max 2016
Издательство: Питер
Серия: Вне серии
Формат: 70*100 1/16
Объем: 368 стр.
«3ds Max 2016. Дизайн интерьеров и архитектуры»
В книге рассматривается создание и 3D-визуализация интерьеров и экстерьеров в пакете 3ds Max 2016. Описаны оригинальные приемы моделирования с использованием всевозможных методов, таких как экструзия, лофтинг и NURBS, а также методов полигонального моделирования и симуляции; технологии создания материалов любой сложности; принципы постановки света, включая качественную визуализацию с помощью физической камеры, фотометрических источников света, HDRI карт, рендера mental ray и плагина V-Ray 3.
Особенностью книги является рассмотрение популярного плагина Multiscatter, используемого для создания травы, деревьев и другой растительности. В книге раскрываются профессиональные секреты фотореалистичной визуализации, приведены алгоритмы работы над большими проектами и представлены основные правила, следуя которым, читатели смогут создавать проекты быстро и качественно. Многочисленные иллюстрации делают материал наглядным и доступным.
Посмотреть иллюстрации
Автор: Миловская О.C.
Версия: 3ds max 2014
Издательство: Питер
Серия: Вне серии
Формат: 70*100 1/16
Объем: 400 стр.
«3ds Max Design 2014. Дизайн интерьеров и архитектуры»
Вы хотели бы начать создавать трехмерную графику? Или, может быть, делать 3D-изображения лучше, чем уже умеете? Если так, то вы сделали правильный выбор, потому что эта книга может стать вашим учителем и вместе с вами пройти весь путь создания 3D сцены, включая многие детали, которые обычно не рассматриваются в других книгах, посвященных трехмерной графике.
Также это издание является бесценным дополнением к дистанционным курсам по 3ds Max.
В настоящее время не так уж мало книг по трехмерной графики. Но большинство из них являются справочниками по функциям и инструментам пакета 3ds Max. В этой книге, кроме описания инструментов, есть огромное количество примеров из области визуализации архитектурных проектов и интерьеров. В этой области я работаю достаточно давно, поэтому успела придумать разные хитрости и составить удобную, отлаженную схему работы. В книге вы найдете сцены и изображения как из учебных, так и из реальных проектов. Материал основан на курсе обучения 3ds Max, который проводится в течение уже 10 лет в Студии 3D Master. Большинство упражнений многократно проверено мной и моими учениками. Но, конечно же, в книге есть и новые темы, примеры и упражнения, которые, надеюсь, понравятся моим слушателям и читателям. Компьютерная 3D-визуализация сейчас очень широко используется. Научившись необходимым приемам, описанным в данной книге, вы сможете стать хорошим специалистом и найти работу по этому профилю.
Автор: Миловская О.C.
Версия: 3ds max 2012
Издательство: БХВ
Серия: Мастер
Формат: 70*100 1/16
Объем: 240 стр.
«Дизайн архитектуры и интерьеров в 3ds Max Design 2012»
Обновленное под 2012 версию и сокращенное издание. Рассмотрены создание и 3D-визуализация интерьеров и экстерьеров в пакете 3ds Max Design 2012. Описаны оригинальные приемы моделирования с использованием методов экструзии, лофтинга и NURBS, а также с помощью полигонов, лоскутов и модификаторов, в том числе Hair and Fur. Приведены технологии создания материалов любой сложности. Рассмотрены правила выбора ракурса объектов и принципы постановки света, включая качественную визуализацию с помощью фотометрических источников, алгоритмов Light Tracer, mental ray и плагина V-Ray. Уделено внимание инструментам анимации и дополнительным возможностям 3ds Max. Раскрываются профессиональные секреты, приведены алгоритм работы над архитектурным проектом и основные правила, следуя которым читатели смогут создавать проекты быстро и качественно.
Автор: Миловская О.C.
Версия: 3ds max 2010
Издательство: БХВ
Серия: Мастер
Формат: 70*100 1/16
Объем: 384 стр.
«Дизайн архитектуры и интерьеров в 3ds Max 2010»
Рассматривается создание и 3D-визуализация интерьеров и экстерьеров в пакете 3ds Max Design 2010. Описаны оригинальные приемы моделирования с использованием таких методов, как экструзия, лофтинг и NURBS, а также с помощью полигонов, лоскутов, встроенного модуля reactor и модификатора Hair and Fur; технологии создания материалов любой сложности; принципы постановки света, включая качественную визуализацию с помощью фотометрических источников, алгоритмов Light Tracer, Radiosity, mental ray и плагина V-Ray; правила выбора экстерьерных и интерьерных ракурсов; инструменты анимации и другие возможности 3ds Max, необходимые для создания архитектурного проекта. Раскрываются профессиональные секреты, приведены алгоритм работы над архитектурным проектом и основные правила, следуя которым читатели смогут создавать проекты быстро и качественно.
Автор: Миловская О.C.
Версия: 3ds max 2009
Издательство: БХВ
Серия: Самоучитель
Формат: 70*100 1/16
Объем: 336 стр.
«Самоучитель 3ds Max 2009»
Подробно разобраны темы, необходимые для создания прочной базы знаний по работе с трехмерной графикой с использованием программы 3ds Max 2009. Рассматривается моделирование, применение модификаторов, экструзия и лофтинг, редактирование сетки и сглаживание, визуализация готовых сцен. Особое внимание уделяется работе с материалами и постановке света. Самоучитель состоит из уроков, содержащих не только теоретический материал, но и более 30 примеров с пошаговыми инструкциями. Предлагаемые задания тщательно продуманы и логически выстроены, что позволит начинающему пользователю сразу включиться в работу. Цветная вклейка содержит изображения практических работ, которые предстоит сделать в течение курса. Книга будет полезной как начинающим дизайнерам, архитекторам, визуализаторам, разработчикам игр, так и пользователям, увлекающимся трехмерной графикой.
Автор: Миловская О.C.
Версия: 3ds max 2008
Издательство: БХВ
Серия: Мастер
Формат: 70*100 1/16
Объем: 368 стр.
«Визуализация архитектуры и интерьеров в 3ds Max 2008 (+ Видеокурс на DVD)»
Книга посвящена визуализации интерьеров и экстерьеров с помощью пакета трехмерной графики 3ds Max 2008, начиная с моделирования предметов интерьера и мебели и заканчивая визуализацией качественных эскизов, а также созданием панорамного рендеринга и пролета камеры по помещению. Рассматриваются приемы моделирования, процесс создания материалов, принципы постановки света и визуализации, методы анимации и другие возможности 3ds Max, необходимые для подготовки архитектурного или интерьерного проекта. Многочисленные иллюстрации делают материал наглядным и доступным.
Автор раскрывает профессиональные секреты и описывает алгоритм и основные правила работы над 3D-проектом. Прилагается DVD с видеокурсом по основам работы в 3ds Max 2008.
Видеокурс на DVD диске
К книге прилагается диск с видеоуроками. На диске два раздела: Теория и практика.
Начать обучение рекомендуется с просмотра примеров теоретического раздела. В нем находятся короткие видеопримеры
с пояснениями по основным темам: создание объектов, выравнивание, группировка, клонирование, модификаторы, Boolean,
Loft и т.д. В разделе Практика находятся продолжительные видеоуроки, демонстрирующие приемы создания моделей и
материалов. Разбираются примеры постановки света, добавления спецэффектов и создания анимации.
Для наилучшего усвоения материала вам необходимо просмотреть урок и
прослушать комментарии преподавателя, а затем самостоятельно выполнить упражнение, разобранное в каждом уроке.
Для большей наглядности пошаговые инструкции к выполнению уроков приведены в соответствующих главах книги.
Полный набор методов обучения, используемый в комплекте «книга + диск» позволит вам освоить работу в сложнейшей
программе моделирования 3ds Max за кротчайший срок.
Автор: Миловская О.C.
Версия: 3ds max 2008
Издательство: БХВ
Серия: Самоучитель
Формат: 70*100 1/16
Объем: 336 стр.
«Самоучитель 3ds Max 2008 (+Видеокурс на DVD)»
Самоучитель по использованию программы 3ds Max 2008 состоит из уроков, содержащих не только теоретический материал, но и практические примеры с пошаговыми инструкциями. В каждом уроке есть упражнения для самостоятельной работы, которые помогут закрепить полученные знания и приобрести необходимые практические навыки. Изложение тем ведется по
нарастанию сложности. Из книги читатель узнает, как моделировать объекты с использованием модификаторов, логических операций, экструзии и лофтинга, редактирования сетки, работать с материалами, камерами и источниками света. Отдельные уроки посвящены визуализации готовых сцен, созданию спецэффектов и анимации. Прилагаемый DVD содержит видеокурс, основанный на материалах книги.
Видеокурс на DVD диске
К книге прилагается диск с видеоуроками.
На диске два раздела: Теория и практика.
Начать обучение рекомендуется с просмотра примеров теоретического раздела. В нем находятся короткие видеопримеры
с пояснениями по основным темам: создание объектов, выравнивание, группировка, клонирование, модификаторы, Boolean,
Loft и т.д. В разделе Практика находятся продолжительные видеоуроки, демонстрирующие приемы создания моделей и
материалов. Разбираются примеры постановки света, добавления спецэффектов и создания анимации.
Для наилучшего усвоения материала вам необходимо просмотреть урок и
прослушать комментарии преподавателя, а затем самостоятельно выполнить упражнение, разобранное в каждом уроке.
Для большей наглядности пошаговые инструкции к выполнению уроков приведены в соответствующих главах книги.
Полный набор методов обучения, используемый в комплекте «книга + диск» позволит вам освоить работу в сложнейшей
программе моделирования 3ds Max за кротчайший срок.
Автор: Миловская О.
C.
Версия: 3ds max 9
Издательство: БХВ
Серия: Внесерийная книга
Формат: 70*100 1/16
Объем: 384 стр.
«Визуализация архитектуры и интерьеров в 3ds Max 9 (+Видеокурс на CD)»
Книга посвящена разработке проектов интерьеров и экстерьеров в редакторе трехмерной графики 3ds Max 9, начиная
с моделирования предметов интерьера и мебели и заканчивая визуализацией качественных эскизов, а также созданием
панорамного рендеринга и пролета камеры по помещению. Рассматриваются приемы моделирования и создания материалов,
принципы постановки света и визуализации, методы анимации и другие возможности 3ds Max, необходимые для создания
архитектурного проекта. Автор раскрывает профессиональные секреты и описывает алгоритм и основные правила работы
над архитектурным проектом. Многочисленные иллюстрации делают материал наглядным и доступным. Книга станет
незаменимым помощником как начинающим визуализаторам, дизайнерам или архитекторам, так и опытным пользователям,
которые хотели бы перейти на новый уровень представления своих работ.
Прилагается видеокурс по основам работы в
3ds Max 9.
Видеокурс на CD диске
К книге прилагается диск с видеоуроками. В видеоуроках рассматриваются основные методы моделирования — создание тел вращения,
использование модификаторов, полигональное моделирование, Лофт; принципы создания и назначения материалов;
постановка света и создание анимации. Для наилучшего усвоения материала вам необходимо просмотреть урок и
прослушать комментарии преподавателя, а затем самостоятельно выполнить упражнение, разобранное в каждом уроке.
Для большей наглядности пошаговые инструкции к выполнению уроков приведены в соответствующих главах книги.
Полный набор методов обучения, используемый в комплекте «книга + диск» позволит вам освоить работу в сложнейшей
программе моделирования 3ds Max за кротчайший срок.
Автор: Миловская О.C.
Версия: 3ds max 9
Издательство: БХВ
Серия: Самоучитель
Формат: 70*100 1/16
Объем: 256 стр.
«Самоучитель 3 ds Max 9 + Видеокурс»
Книга представляет собой уникальный учебник по использованию программы 3ds Max для создания элементов дизайна
и анимации на примере версии 9. Самоучитель состоит из уроков, каждый из которых содержит не только теоретический
материал, но и практические примеры с пошаговыми инструкциями, а также упражнения для самостоятельной работы,
которые помогут закрепить полученные знания и приобрести необходимые практические навыки. Изложение тем ведется
по нарастанию сложности. Изучив данную книгу читатель научится создавать статичные и динамичные сцены, моделировать
объекты с использованием модификаторов, логических операций, экструзии и лофтинга, редактирования сетки.
Особое внимание уделено работе с материалами, камерами и источниками света. Отдельные уроки посвящены визуализации
готовых сцен, созданию спецэффектов и анимации. Для широкого круга пользователей.
Видеокурс на CD диске
К книге прилагается диск с видеоуроками.
Эти уроки используются на курсе «Вечерний 3ds Max» в студии «3D Master»
в качестве домашних заданий. В видеоуроках рассматриваются основные методы моделирования — создание тел вращения,
использование модификаторов, полигональное моделирование, Лофт; принципы создания и назначения материалов;
постановка света и создание анимации. Для наилучшего усвоения материала вам необходимо просмотреть урок и
прослушать комментарии преподавателя, а затем самостоятельно выполнить упражнение, разобранное в каждом уроке.
Для большей наглядности пошаговые инструкции к выполнению уроков приведены в соответствующих главах книги.
Полный набор методов обучения, используемый в комплекте «книга + диск» позволит вам освоить работу в сложнейшей
программе моделирования 3ds Max за кротчайший срок.
Автор: Миловская О.C.
Версия: 3ds max 8
Издательство: БХВ
Серия: Внесерийная книга
Формат: 70*100 1/16
Объем: 320 стр.
«Дизайн архитектуры и интерьеров в 3ds Max (+Видеокурс на CD)»
В книге рассматривается создание и 3D-визуализация интерьеров и экстерьеров в пакете 3ds Max.
Описаны оригинальные
приемы моделирования с использованием таких методов, как экструзия, лофтинг и NURBS, а также с помощью полигонов,
лоскутов, встроенного модуля reactor и модификатора Hair and Fur; технологии создания материалов любой сложности;
принципы постановки света, включая качественную визуализацию с помощью фото-метрических источников, алгоритмов
Light Tracer, Radiosity и плагина VRay; правила выбора экстерьерных и интерьерных ракурсов; инструменты анимации
и другие возможности 3ds Max, необходимые для создания архитектурного проекта. Раскрываются профессиональные секреты,
приведены алгоритм работы над архитектурным проектом и основные правила, следуя которым читатели смогут создавать
проекты быстро и качественно. Многочисленные иллюстрации делают материал наглядным и доступным, в том числе и для
начинающих дизайнеров. К книге прилагается видеокурс по основам работы в 3ds Max.
Видеокурс на CD диске
К книге прилагается диск с видеоуроками.
В видеоуроках рассматриваются основные методы моделирования — создание тел вращения,
использование модификаторов, полигональное моделирование, Лофт; принципы создания и назначения материалов;
постановка света и создание анимации. Для наилучшего усвоения материала вам необходимо просмотреть урок и
прослушать комментарии преподавателя, а затем самостоятельно выполнить упражнение, разобранное в каждом уроке.
Для большей наглядности пошаговые инструкции к выполнению уроков приведены в соответствующих главах книги.
Полный набор методов обучения, используемый в комплекте «книга + диск» позволит вам освоить работу в сложнейшей
программе моделирования 3ds Max за кротчайший срок.
Автор: Миловская О.C.
Версия: 3ds max 8
Издательство: БХВ
Серия: Мастер
Формат: 70*100 1/16
Объем: 320 стр.
«Дизайн архитектуры и интерьеров в 3 ds Max 8»
Эта книга о том, как создаётся 3D визуализация интерьеров и экстерьеров в пакете 3ds Max на примере версии 8.
Книга познакомит читателя с оригинальными приёмами моделирования и создания материалов, принципами постановки
света и визуализации, инструментами анимации и другими возможностями 3ds Max, необходимыми для создания
архитектурного проекта. Она написана технически грамотным и предельно понятным языком профессионала, желающего
передать свои знания широкому кругу читателей. Многочисленные иллюстрации делают материал наглядным и не дают
запутаться в сложных примерах. Автор раскрывает профессиональные секреты, описывает алгоритм работы над
архитектурным проектом и выводит основные правила, основанные на собственном опыте работы визуализатором.
Следуя этим правилам, читатель сможет создавать свой проект быстро и качественно. Книга станет незаменимым
помощником как начинающим визуализаторам, дизайнерам или архитекторам, так и опытным пользователям, которые
хотят приумножить свои знания.
Список основных тем:
• обеспечение точности моделирования
• создание мягкой мебели, растений, сантехники, ковров
• использование reactor для моделирования ткани
• применение всех типов материалов
• правила постановки света в интерьерах и экстерьерах
• использование плагина VRay
• выбор ракурса и визуализация
• анимация камеры и панорамный рендеринг
Автор: Миловская О.
C.
Версия: 3ds max 7
Издательство: БХВ
Серия: Экспресс-курс
Формат: 70*100 1/16
Объем: 208 стр.
«3ds max — Экспресс курс»
Книга адресована начинающим пользователям и станет для вас надежным и
интересным спутником в удивительном мире трехмерной графики. Она удобна своими пошаговыми инструкциями, следуя
которым читатель успешно выполнит все упражнения, от простых до сложных. Авторский подход к освоению программы,
позволит вам быстро научиться нужнымым вещам и заложит прочный фундамент знаний, необходимый для дальнейшего
совершенствования. Книга основана на опыте работы преподавателя со слушателями и все примеры неоднократно выполнялись
во время занятий. Книга содержит систематическое изложение теоретических основ моделирования и визуализации.
Рассмотрены общие вопросы моделирования объектов различными способами, методы создания реалистичных материалов,
работа со съёмочными камерами и источниками света. Особое внимание уделено созданию материалов и постановке света,
а также рассмотрены темы использования специальных эффектов и выполнения итоговой визуализации.
Книга содержит много
оригинальных примеров создания трехмерных сцен, которые будут интересны пользователям, а подробная инструкция
позволит выполнить их начинающим. Большое количество иллюстраций наглядно представляет описываемые действия.
Книга может быть полезна и преподавателям трёхмерной графики, как руководство для проведения практических занятий.
Настройка материалов PBR в 3ds Max — Azure Remote Rendering
- Статья
- Чтение занимает 12 мин
Обзор
Из этого руководства вы узнаете, как выполнять следующие задачи:
- назначение материалов с улучшенным освещением объектов в сцене;
- обработка экземпляров объектов и материалов;
- экспорт сцены в формат FBX и настройка важных параметров.

Примечание
Процедура, описанная в этом учебнике, работает в 3ds Max 2019 и 3ds Max 2020. Из-за изменения способа для экспорта карт рельефа в 3ds Max 2021 при использовании этой версии обычные карты не будут отображаться в результатах поиска службы преобразования.
Создание материалов с физически корректной отрисовкой (PBR) в 3ds Max является относительно простой задачей. Настройка PBR здесь во многом похожа на аналогичный механизм в других приложениях для создания содержимого, таких как Maya. В этом руководстве приведены инструкции по настройке базового шейдера PBR и экспорту в FBX-файл для проектов Удаленной отрисовки Azure.
Пример сцены в этом учебнике содержит несколько объектов Box, являющихся многоугольниками, которым назначены различные материалы,например дерево, металл, окрашенный металл, пластмасса или резина. Каждый материал содержит все или большую часть следующих текстур:
- Albedo (Альбедо) — карта цветов материала, которая называется также Diffuse (Диффузный цвет) или BaseColor (Базовый цвет).

- Metalness (Металлические свойства) — определяет, является ли материал металлом и какие части из него состоят.
- Roughness — определяет, насколько шероховата или гладка поверхность. Влияет на резкость или размытие отражений и светлых фрагментов на ней.
- Normal (Обычная) — добавляет сведения о поверхности без дополнительных многоугольников. Например, вмятины или выступы на металлической поверхности, зернистость дерева.
- Ambient Occlusion (Фоновое затенение) — используется для добавления мягкого затенения и теней в модель. Это карта оттенков серого, которая обозначает, какие области модели получают полное освещение (белый) или полное затенение (черный).
Подготовка сцены
В 3ds Max процесс настройки материала PBR выглядит следующим образом.
Для начала мы создадим ряд объектов Box, каждый из которых представляет отдельный тип материала.
Совет
Перед началом создания ресурсов стоит отметить, что для измерений в Удаленной отрисовке Azure используются метры.
Поэтому рекомендуем установить в качестве единиц измерения сцены метры. Кроме того, рекомендуется задать единицы измерения в параметрах экспорта FBX при экспорте сцены.
На приведенном ниже снимке экрана показано, как в 3ds Max задать в качестве единиц измерения метры.
В главном меню последовательно выберите Customize>Units Setup>System Units Setup (Настройка > Настройка единиц измерения > Настройка системных единиц измерения). В системном масштабе единицы выберите «Единицы измерения«:
Теперь можно приступить к созданию моделей. В этом примере сцены мы создадим несколько объектов Box, каждый из которых представляет отдельный тип материала. Например металл, резина и пластмасса.
Совет
При создании ресурсов рекомендуется присваивать им подходящие имена. Это упрощает их поиск в дальнейшем, если сцена содержит много объектов.

Переименуйте объекты, как показано на снимке экрана ниже:
Теперь имея в сцене несколько объектов (в данном случае кубов) можно приступить к настройке PBR.
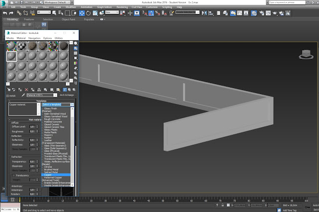
На главной панели инструментов щелкните значок редактора материалов, как показано на следующем снимке экрана. Редактор можно также открыть, нажав клавишу M на клавиатуре. Редактор материалов имеет два режима, которые можно выбрать в списке Modes (Режимы). Режим Compact Material Editor (Компактный редактор материалов) или Slate Material Editor (Планшетный редактор материалов). Так как эта сцена относительно проста, мы будем использовать компактный режим.
В редакторе материалов вы увидите несколько сфер. Эти сферы и есть материалы. Каждому объекту (Box) в сцене мы назначим один из этих материалов. Чтобы назначить материалы, сначала выберите один из объектов в главном окне просмотра.
Затем выберите первую сферу в редакторе материалов. После назначения объекту выбранный материал будет выделен, как показано на приведенном ниже рисунке.Выберите Assign Material to Selection (Назначить материал выбранному объекту), как показано ниже. Теперь материал назначен выделенному объекту.
В зависимости от потребностей в редакторе материалов может быть доступен широкий спектр различных типов материалов. Как правило, по умолчанию в качестве типа материала задан Standard (Стандартный). Этот материал является базовым и не подходит для настройки PBR. Поэтому нам нужно изменить тип на материал PBR. Для проектов Удаленной отрисовки Azure в 3ds Max предпочтительнее использовать физический материал.
В редакторе материалов перейдите на вкладку Standard (Стандартный). В обозревателе материалов и карт выберите Physical Material (Физический материал). В результате назначенный стандартный материал преобразовывается в физический материал PBR.

Теперь в редакторе материалов отобразятся свойства физического материала, как показано на приведенном ниже снимке экрана. Теперь можно приступить к назначению текстур ресурсу.
Как видите, на выбор предлагается широкий спектр карт и текстур, которые можно добавить к материалу. В этом учебнике мы используем только пять слотов текстур в материале.
Совет
Рекомендуется присвоить материалам подходящие имена, как показано на снимке экрана выше.
Способ создания текстур может отличаться в зависимости от предпочтений или использования. Например, можете использовать мозаичную текстуру, которую можно применить к любому ресурсу. Или можете настроить отдельные наборы текстур для определенных частей проекта или ресурса. Вы можете использовать универсальные мозаичные текстуры из Интернета. Также их можно создать самостоятельно в таких приложениях, как Photoshop, Quixel Suite и Substance Suite.
Прежде чем приступать к назначению текстур, необходимо рассмотреть координаты текстуры (UVW) ресурсов.
Хотя использовать развернутую модель при применении к ней текстур не требуется, но рекомендуется (текстуры не будут отображаться должным образом без надлежащей развертки UV), для наших целей это особенно важно, так как мы планируем использовать для своей модели карту Ambient Occlusion (Фоновое затенение). В отличие от шейдера Stingray в Maya, у физического материала в 3ds Max нет выделенного слота текстуры для фонового затенения. Поэтому мы будем применять карту фонового затенения к другому слоту. Чтобы ее можно было использовать отдельно от других текстур (например, мозаичных), мы назначим ей собственный канал UVW-карты.
Начнем с назначения модификатора развертки UVW модели, как показано на приведенном ниже снимке экрана.
В редакторе свойств выделенных объектов выберите список модификаторов. Затем в появившемся раскрывающемся списке прокрутите вниз и выберите Unwrap UVW (Развертка UVW). В результате к ресурсу применяется модификатор развертки UVW.
Для канала карты задано значение 1.
Обычно основная развертка выполняется в первом канале карты. В этом случае объект развернут без перекрывающихся координат текстуры (UV).
Следующим шагом является создание второго канала UV-карты.
Закройте редактор UV, если он открыт. В разделе канала в меню Edit UV’s (Изменение UV) смените номер канала на 2. Предполагается, что для карты фонового затенения будет использоваться канал карты 2.
В диалоговом окне Channel Change Warning (Предупреждение об изменении канала) вы можете либо переместить имеющиеся в канале 1 UV-карты в новый канал 2, либо отказаться от имеющихся UV, в результате чего будет автоматически создана развертка UV. Выбирайте Abandon (Отказаться), только если планируете создать для карты фонового затенения развертку UV, отличную от той, которая существует в канале 1. (Например, если вы хотите использовать в канале 1 мозаичные текстуры.
) В этом учебнике мы переместим UV из первого канала в канал 2, так как нам не нужно изменять новый канал UV.Примечание
Даже в случае копирования (перемещения) развертки UV из канала карты 1 в канал карты 2 вы можете внести необходимые изменения в новый канал UV без каких-либо последствий для исходного канала.
Теперь после создания канала карты мы можем вернуться к физическому материалу в редакторе материалов и начать добавлять в него текстуры. Сначала мы добавим карту фонового затенения, однако для ее правильной работы потребуется выполнить еще один шаг. После того как карта фонового затенения будет подключена к материалу, необходимо указать, что для нее будет использоваться канал карты 2.
Как упоминалось ранее, в физическом материале 3ds Max нет выделенного слота для карты фонового затенения. Вместо этого мы применим карту фонового затенения к слоту Diffuse Roughness (Диффузная шероховатость).
В списке Generic Maps (Универсальные карты) физического материала выберите слот No Map (Без карты) рядом с Diffuse Roughness (Диффузная шероховатость) и загрузите карту фонового затенения.

В свойствах текстур фонового затенения по умолчанию для канала карты задано значение 1. Измените это значение на 2. На этом действия, необходимые для добавления карты фонового затенения, завершены.
Важно!
Это важный шаг, особенно в том случае, если UV-карты в канале 2 отличаются от карт в канале 1, так как фоновое затенение не будет сопоставляться правильно, если выбран неверный канал.
Теперь мы назначим карту нормалей материалу PBR. Это действие несколько отличается от процесса в Maya. Карта нормалей не применяется непосредственно к слоту карты рельефности. (У физического материала 3ds Max нет слота карты нормалей.) Вместо этого вы добавляете карту нормалей к модификатору, который подключается к слоту нормалей.
В разделе Special Maps (Специальные карты) в свойствах физического материала (в редакторе материалов) выберите слот No Map (Без карты) рядом с Bump Map (Карта рельефности).

В обозревателе материалов и карт выберите Normal Bump (Рельефность для нормалей). В результате этого действия в материал добавляется модификатор Normal Bump (Рельефность для нормалей).
В модификаторе Normal Bump (Рельефность для нормалей) выберите No Map (Без карты) рядом с Normal (Нормаль). Найдите, а затем загрузите карту нормалей.
Проверьте, что для метода задано значение Tangent (Тангенс). (Это значение используется по умолчанию.) При необходимости переключите Flip Green (Y) (Обратить зеленый (Y)).
После правильного назначения карты нормалей мы можем назначить оставшиеся текстуры для завершения настройки физического материала. Процесс прост. Нет специальных параметров, которые следует учитывать. На следующем снимке экрана показан полный набор текстур, назначенных материалу:
Создав и настроив материалы PBR, создайте экземпляры объектов в сцене.
Создайте в сцене экземпляров однотипные объекты, например гайки, винты, болты и шайбы. Любые одинаковые объекты, могут обеспечить существенную экономию с точки зрения размера файла. Экземпляры главного объекта могут иметь собственные масштабы, плоскости вращения и преобразования, поэтому их можно размещать в соответствии с требованиями сцены. В 3ds Max создавать экземпляры достаточно просто.
В главном окне просмотра выберите один или несколько объектов, которые необходимо экспортировать.
Удерживая нажатой клавишу SHIFT, перетащите ресурсы вверх с помощью средства преобразования (перемещения).
В диалоговом окне Clone Options (Параметры клона) установите для параметра Object (Объект) значение Instance (Экземпляр) и нажмите кнопку OK:
Это действие создает экземпляр объекта, который можно перемещать, поворачивать или масштабировать независимо от родительского объекта и других экземпляров этого родительского объекта.
Важно!
Любые изменения, внесенные в экземпляр в режиме подобъекта, передаются во все экземпляры этого объекта. Поэтому при работе с экземплярами объектов, например вершинами и многоугольниками, необходимо сначала решить, нужно ли, чтобы изменения влияли на все эти экземпляры. Помните, что любой экземпляр объекта можно в любое время превратить в уникальный объект.
Совет
Рекомендуем создавать экземпляры в сцене по мере использования. Заменить копии объектов экземплярами на более поздних этапах сложно.
Еще один важный вопрос, который следует рассмотреть, прежде чем переходить к процессу экспорта, — это способы упаковки сцен или ресурсов для совместного использования. В идеале, если ресурс передается клиентам или членам команды, у получателей должна быть возможность открыть и просмотреть ресурс без особых проблем. Поэтому важно, чтобы пути к текстурам ресурсов были заданы относительно файла сцены. Если пути к текстурам ресурса указывают на локальный диск или заданы в виде абсолютных путей или расположений, они не будут загружаться в сцену при открытии на другом компьютере, даже если MAX-файл находится в той же папке, что и текстуры.
Использование относительных путей к текстурам в 3ds Max решает эту проблему и довольно просто.
На главной панели инструментов последовательно выберите File>Reference>Asset Tracking Toggle (Файл > Ссылка > Переключение отслеживания ресурсов).
В окне отслеживания ресурсов будут отображаться все или большинство текстур, которые были применены к материалам PBR, перечисленным в столбце Maps/Shaders (Карты и шейдеры).
Рядом с ними в столбце Full Path (Полный путь) указан путь к расположению текстур. Скорее всего, он расположен на локальном компьютере.
Наконец, вы увидите столбец с именем Status (Состояние). В этом столбце указывается, была ли заданная текстура найдена и применена к сцене. Он может содержать одно из этих значений: OK, Found (Найдена) или File Missing (Отсутствует файл).
Первые два указывают, что файл найден и загружен. Последний, как следует из названия, означает, что средству отслеживания не удалось найти файл.
Как можно заметить, при первом открытии в окне отслеживания ресурсов перечислены не все текстуры. Не беспокойтесь. После одного или двух циклов процесса обнаружения программа обычно находит все текстуры сцены. Процесс обнаружения пути выглядит следующим образом.
В окне средства отслеживания ресурсов нажмите и удерживайте клавишу SHIFT и выберите верхнюю текстуру в списке Maps/Shaders (Карты и шейдеры). Не отпуская клавишу SHIFT, выберите последнюю текстуру в списке. В результате будут выбраны все текстуры в списке. Выбранные текстуры будут выделены синим цветом. (Просмотрите предыдущий снимок экрана.)
Щелкните правой кнопкой мыши выделенные элементы, а затем выберите Set Path (Задать путь).
В диалоговом окне Specify Asset Path (Настройка пути к ресурсу) выберите локальный путь к текстурам и замените его на
.. Щелкните ОК.
\Окно отслеживания ресурсов обновится, как показано на приведенном ниже снимке экрана. Это обновление может занять некоторое время в зависимости от количества текстур в сцене и от размера сцены.
Обратите внимание, что столбец Full Path (Полный путь) теперь пуст. Это означает, что сцена больше не ищет нужные текстуры в определенном (абсолютном) расположении. Она всегда будет находить их при условии, что MAX-файл или связанный FBX-файл находятся в той же папке, что и текстуры.
Примечание
Возможно эту процедуру нужно повторить несколько раз, чтобы найти и разрешить все текстуры и пути. Не беспокойтесь. Просто повторяйте процесс, пока не будут учтены все соответствующие ресурсы. В некоторых случаях какие-то файлы не будут найдены. Тогда просто выберите все ресурсы в списке, а затем щелкните Remove Missing Paths (Удалить отсутствующие пути). (Просмотрите предыдущий рисунок.)
Экспорт в формат FBX
Теперь, когда мы задали относительный путь к текстурам, можно перейти к экспорту в формат FBX.
Опять же, процесс прост и его можно выполнить несколькими способами.
Совет
Если всю сцену экспортировать не требуется, рекомендуется экспортировать только те ресурсы, которые необходимы. В ресурсоемких сценах экспорт может занять много времени.
При использовании таких модификаторов, как Turbosmooth (Турбосглаживание) или Open SubDiv (Открытое подразделение), рекомендуется свернуть их перед экспортом, так как они могут вызвать проблемы во время его выполнения. Прежде чем это делать, обязательно сохраните сцену.
В сцене выберите ресурсы, которые необходимо экспортировать. На главной панели инструментов последовательно выберите File>Export>Export Selected (Файл > Экспорт > Экспортировать выбранное).
В диалоговом окне Select File to Export (Выбор файла для экспорта) введите или выберите имя выходного файла. В списке Save as Type (Тип файла) выберите Autodesk (*.
fbx) . В результате откроется окно экспорта в формат FBX.
Важно!
Если вы создали экземпляры в сцене, важно выбрать в параметрах экспорта FBX параметр Preserve Instances (Сохранить экземпляры).
Помните, что существует несколько способов экспорта файла. Если FBX-файл экспортируется для совместного использования объектов вместе с файлами их текстур в папке или каталоге, то должны правильно работать параметры, показанные на приведенном ниже снимке экрана.
Если вы предпочитаете не делиться большими папками и каталогами текстур вместе с FBX, вы можете внедрить текстуры в FBX. При внедрении текстур весь ресурс в целом, включая текстуры, добавляется в один FBX. При объединении всех экспортируемых данных в один ресурс размер результирующего FBX-файла будет значительно больше.
Важно!
Если размер результирующего FBX-файла превышает 2,4 ГБ, в параметрах экспорта в формат FBX должна быть указана как минимум версия 2016 или более поздняя.
(Просмотрите предыдущий снимок экрана.) Более поздние версии поддерживают 64-разрядную систему, поэтому в них допускается использовать файлы большего размера.
Для экспорта сцены вместе с текстурами в окне экспорта в формат *FBX выберите параметр Embed Media (Внедрить медиаданные).
Выберите остальные параметры и нажмите кнопку OK.
При экспорте в формат FBX с использованием физического материала после нажатия кнопки OK в окне экспорта в формат FBX, скорее всего, появится всплывающее окно с предупреждением:
Это предупреждение информирует о том, что экспортированные материалы могут быть несовместимы с другими пакетами программного обеспечения. Так как физический материал совместим с Удаленной отрисовкой Azure, нет повода для беспокойства.
Нажмите кнопку OK, чтобы завершить процесс и закрыть окно.
Заключение
Как правило, этот тип материалов выглядит более реалистично, так как он основан на реальной физике света.
Он создает дополнительный иммерсивный эффект, как будто сцена существует в реальном мире.
Дальнейшие действия
Теперь вы знаете, как настраивать материалы с расширенными возможностями освещения для объектов в сцене. Кроме того, вы научились экспортировать объекты в формат FBX, поддерживаемый Удаленной отрисовкой Azure. На следующем этапе вы преобразуете файл FBX и визуализируете его в Удаленной отрисовке Azure.
Краткое руководство. Преобразование модели для отрисовки
Учебные материалы по Autodesk 3ds Max
- Вы здесь:
- Главная
- Библиотека. Книги и учебные пособия
- Учебные материалы по Autodesk 3ds Max
В этой категории собраны книги и учебные пособия по программе 3DMax.
Представленную литературу можно скачать бесплатно.
| № | Наименование | Скачать |
| 1 |
Эпов Д.А. — Методическое пособие по курсу Autodesk 3ds Max 2010. Часть I (4-е издание) — 2010. Учебное пособие для изучающих Autodesk 3ds Max 2010. Простым и доступным языком описана новейшая версия самого популярного редактора трехмерной графики. С помощью данной книги вы легко научитесь создавать трехмерные изображения любой сложности, узнаете об основных этапах разработки трехмерной модели. |
|
| 2 |
Эпов Д.А. — V-ray Методическое пособие — 2010.pdf Методическое пособие по V-ray написанное замечательным преподавателем Эповым Дмитрием Андреевичем. В небольшом количестве страниц содержится очень подробная информация по созданию материалов, настройке света и камеры vrayPhysycalCamera, а так же по настройкам рендера. |
|
| 3 |
Стиренко А. — Самоучитель 3ds Max 2009. 3ds Max Design 2009 — 2008.pdf. -М.: ДМК Пресс, 2008, 544 стр ., с ил. Книга представляет собой вводный курс по работе в системе Зds Мах 2009 Зds Мах Design 2009. Она предназначена для тех пользователей Зds Мах, которые не имеют никаких навыков трехмерного моделирования и опыта работы с Зds Мах. |
|
| 4 | Тимофеев С. М. 3ds Max. Освой легко , 2008.pdf.
Уникальная инновационная авторская методика, делающая упор на доступное, конкретное и понятное изложение материала, является залогом эффективного обучения! Теперь каждый сможет эффективно добиться результата благодаря этому замечательному изданию, сопровождаемому мультимедийным курсом. |
|
| 5 | Семак Р. В. 3ds Max 2008 для дизайна интерьеров (+CD). — СПб.: Питер, 2009. — 256 с.: ил./pdf
Данная книга предназначена для начинающих дизайнеров трехмерной графики, желающих освоить создание виртуального интерьера с помощью редактора 3ds Max. На примере моделирования предметов интерьера вы изучите технику и способы создания трехмерной графики. |
|
| 6 | VRay — начальные сведения.pdf
Это статья для новичков о том, как начать работать с VRay. |
|
| 7 |
Ананьин И.К. — Трёхмерное моделирование в 3Ds Max 2008 — Учебное пособие к курсу. – М.: Физтех-школа, 2008 г. – 129 с.: ил./pdf Учебник даёт все необходимые базовые знания для дальнейшего познания огромного мира возможностей 3Ds Max. Подача материала максимальна понятна для человека, который первый раз открыл 3Ds Max. Также стоит отметить, что в учебнике есть некоторая недосказанность, заменены некоторые сложные терминологии, упрощены определения — это связано с тем, что автор пытался добиться максимального понимания со стороны не посвящённого пользователя и избавить ученика от избыточности информации дабы не превращать его в справочник для опытного пользователя. |
|
| 8 |
Маров М.Н. 3d max. Материалы. Освещение. Визуализация. Файл формата DJVU размером 17,02 МБ Книга содержит описание всех видов материалов, светильников и съемочных камер со множеством примеров настройки их свойств. |
|
| 9 |
Щербаков П.П. 3Ds Max:методические указания для практических занятий. Учебное пособие, -СПб, 2007. Учебное пособие содержит описание интерфейса программы 3D Studio MAX. Целью настоящего пособия является предоставление студентам систематически изложенную информацию об управлении программным комплексом, позволяющую сосредоточить свое внимание на решении творческих задач. |
|
| 10 |
Миловская О.С.- Самоучитель 3ds Max 2008 (Самоучитель) — 2008. Книга написана простым и понятным языком, не требующим специальной подготовки. |
|
| 11 | Миловская О.С. — 3 DS MAX. Экспресс курс — СПб.: БХВ-Петербург, 2005. —208 с : ил.2005.pdf
Книга представляет собой руководство для эффективного изучения основных принципов работы в программе 3ds max на примере версии 7. Рассматривается создание статичных сцен, моделирование с помощью примитивов и параметрических модификаторов, c использованием логических операций, экструзии и лофтинга, редактированием сетки. Особое внимание уделено работе с материалами, камерами и источниками света. Также описаны приемы визуализации готовых сцен и создание спецэффектов. |
|
| 12 |
Иллюстрированный самоучитель по 3ds max. Из названия этой книги следует, что главный упор сделан на ознакомлении начинающего художника с основными возможностями Мах и методами быстрой и эффективной работы. |
|
| 13 | Рустам Мингазов. 22 правила 3DMax, которые утроят ваш доход. | |
| 14 |
Сыркин Ю.И. Краткое учебное пособие по курсу 3ds max. Международная школа дизайна, Санкт-Петербург, 2016 год Краткое учебное пособие по курсу 3ds max. Автор: Сыркин Ю.И. Международная школа дизайна Санкт-Петербург 2016 год. Меню программы. Интерфейс программы 3ds max. Командная панель инструментов (Command). Главная панель инструментов (Main). Перемещаемые мышкой границы видовых окон. Место на главной панели, где правой кнопкой мыши можно. вызвать список панелей. Название видового окна (Viewport). |
|
| 15 |
Александр Лебедев «Планировка пространства и дизайн помещений на компьютере». Работаем в 3ds Max, ArchiCAD, ArCon (+DVD). — СПб.: Питер, 2011. — 320 с.: ил. — (Серия «Компьютерная графика и мультимедиа»). Эта книга знакомит читателей с особенностями проектирования помещений, дает рекомендации по планировке пространства как общественных зданий, так и частных домов. Теоретический блок позволит выполнить проектирование и дизайн любого помещения на современном профессиональном еоретические основы создания проектов. Во второй части дается поэтапное описание процесса создания проекта дизайнерского оформления помещения в трех наиболее распространенных программных продуктах: 3ds Max, ArchiCAD, ArCon последних версий. Подробно рассмотрены стадии построения проекта от общего плана до получения трехмерного изображения, готового к представлению заказчику. Отмечены преимущества различных программ по дизайну интерьеров. На прилагаемом диске размещены проекты, рассматриваемые в книге, дополнительные библиотеки материалов, а также демоверсия программы ArCon. |
|
|
Сыркин Ю.И. Краткое учебное пособие по курсу 3ds max. |
- Назад
- Вперед
Так же Вам может понравиться:
Онлайн-курсы обучения 3ds Max
Перейти к основному содержанию
- Все темы
Научитесь создавать и анимировать виртуальные среды с помощью 3ds Max, популярного приложения для 3D-анимации. В наших руководствах по 3ds Max под руководством экспертов показано, как моделировать 3D-объекты, ригить персонажа, создавать реалистичную физику в MassFX и визуализировать неподвижные и анимированные проекты в Mental Ray.
Механизмы рендеринга для продуктов и промышленной визуализации
Курс
97 114 зрителей
3ds Max: Substance to Arnold
Курс
74 862 зрителя
3ds Max: советы, приемы и приемы
Курс
60 217 зрителей
Методы визуализации продукта и архитектуры
Курс
49 682 зрителей
3 м
11ч 2м
4м
10ч 41м
14ч 14м
2 м
2ч 21м
4ч 6м
2м
7м
6м
5м
5м
6м
4м
1ч 24м
3 м
1м
1ч 47м
6м
Присоединяйся сейчас
Как установить 3ds Max
Autodesk 3ds Max — это профессиональная программа компьютерной 3D-графики, используемая для создания моделей, анимации, игр и изображений.
Программное обеспечение было выпущено в 1996 году компанией Autodesk. 3DS Max совместим с операционной системой Windows. Здесь мы узнаем, как установить 3ds Max.
Программное обеспечение обычно используется разработчиками видеоигр, архитекторами, студиями телевизионной рекламы и студиями визуализации. Некоторыми из основных функций 3DS Max являются динамическое моделирование, системы частиц, радиосити, создание и визуализация карты нормалей, изменяемый пользовательский интерфейс, а также поддержка собственного языка сценариев.
Из-за высокой стоимости коммерческой версии программы Autodesk также предлагает бесплатную студенческую версию, в которой строго указано, что ее следует использовать только в образовательных целях.
Студенческая версия имеет почти те же функции, что и полная версия, но предназначена только для одноразового использования и не может быть установлена в сети. Срок действия этой студенческой лицензии истекает через три года после покупки.
Программное обеспечение для управления сетевым рендерингом также связано с 3Ds Max под названием Autodesk Backburner.
Это программное обеспечение помогает пользователю управлять задачами рендеринга в соответствии с потребностями и требованиями пользователей. Эту программу также можно установить без установки 3Ds Max. Но это бесполезно, и пользователь должен в конечном итоге установить основную программу, связанную с ним. Однако пользователь может отслеживать и контролировать задачи с помощью Back Burner.
Библиотеки материалов
Еще один важный продукт, который поставляется по умолчанию при установке 3Ds Max, — это библиотеки материалов. Эти библиотеки являются хранилищем некоторых функций и эффектов, предварительно установленных в программе. Эти библиотеки также устанавливаются вместе с другими продуктами Autodesk, такими как AutoCAD, Autodesk Revit и Autodesk Inventor.
Библиотека материалов Autodesk делится на три подкатегории:
- Библиотека материалов Autodesk 2019.
- Библиотека материалов Autodesk 2019 – базовая библиотека изображений
- Библиотека материалов Autodesk 2019 – Библиотека средних изображений
Установка 3DS Max
Все продукты Autodesk можно получить следующими способами:
- Autodesk Store
- Аккаунт Autodesk
- Образовательное сообщество
- Пробные версии
- Носитель в штучной упаковке
- Вариант покупки продукта
- Приложение Autodesk для ПК
Скачать продукты
- Во-первых, пользователю необходимо выбрать способ загрузки.
Это может быть «Установить сейчас», «Загрузить сейчас» или «Загрузить через браузер». Если метода нет в списке, он может быть недоступен для соответствующей операционной системы или браузера. - Метод «Установить сейчас» — это метод установки по умолчанию. Это самый быстрый метод, поскольку он позволяет пользователю выбирать только определенные продукты, не дожидаясь загрузки всех файлов. Пользователь может использовать эту опцию для одного компьютера или для пробной версии.
- Метод «Загрузить сейчас» предназначен для администраторов, создающих сетевое развертывание.
- Методы Browser Now позволяют пользователю загрузить полный пакет из браузера. Это гораздо более медленный метод.
- Далее пользователь может выбрать сведения о продукте, такие как язык, версия и операционная система.
- Если пользователь выбирает «Загрузить сейчас», сначала загрузите и установите Autodesk Download Manager, а затем используйте DLM для загрузки продукта.
- Прочтите и примите лицензионное соглашение и нажмите «Установить».

- Рекомендуется, чтобы пользователь принял расположение загрузки по умолчанию.
Минимальные системные требования 3DS Max
- Windows 7, Windows 8 или 8.1 или Windows 10
- 4 ГБ ОЗУ
- 64-битный процессор
- Видеокарта
- 6 ГБ свободного места
Действия по установке 3DS Max
- Откройте официальный сайт Autodesk
- Затем введите Educational Licensing в нижнем колонтитуле поиска
- Откройте его и найдите 3D Max
- Создайте новую учетную запись и войдите в систему с этой учетной записью
- Заполните необходимые данные в форме.
- На зарегистрированный адрес электронной почты будет отправлено письмо для лицензии.
- Теперь пользователь может установить Autodesk 3D Max Installer.
В зависимости от того, откуда выполняется установка, выполните одно из следующих действий:
1. Нажмите «Установить сейчас»
2.
Файл EXE или DMG будет включен в программу установки. Имя файла будет таким, как setup.exe. В противном случае пользователь может запускать соответствующие файлы из доставленного контента.
3. Далее выберите опцию Установить.
4. Появится раскрывающееся меню для предпочтительного языка. Пользователь может выбрать нужный язык.
5. Пользователь должен установить настройки по умолчанию для места установки или выбрать по своему желанию.
6. Настройте установку:
- Пользователь должен либо принять настройки по умолчанию, выбрав Установить.
- Или пользователь может изменить устанавливаемые продукты по своему желанию, выбрав и отменив выбор продуктов и других настроек.
- Когда пользователь закончит настройку, он должен выбрать опцию «Установить».
7. Наконец, просмотрите установленные продукты и нажмите «Готово», чтобы запустить программу.
Если пользователь хочет установить продукт в сети, используя лицензию и серийный номер.
1. Вы должны выбрать «Установить продукты» на экране.
2. 2. 2. Компоненты Установка займет некоторое время.
3. Примите лицензионное соглашение для установки. Нажмите кнопку «Далее»
4. Выберите параметр «У меня есть информация о продукте». Введите серийный номер с помощью текстового файла. Нажмите кнопку «Далее».
5. Нажмите «Настроить» на экране
6. Выберите вариант «Сетевая лицензия».
7. Нажмите кнопку Установить. И продукт установлен.
8. Наконец, 3DS Max будет установлен.
Рекомендуемые статьи
Это руководство по установке 3ds Max. Здесь мы обсудили основные понятия и шаги по установке 3ds Max. Вы также можете просмотреть другие рекомендуемые статьи, чтобы узнать больше —
- Что такое 3ds Max?
- 3DS Max против Rhino
- Альтернативы 3ds Max
- Плагины 3ds Max
8 лучших + бесплатные учебные пособия и курсы по 3DS Max [2022 СЕНТЯБРЬ] [ОБНОВЛЕНО]
1.
Бесплатные занятия по 3DS Max (Skillshare)
2. 3DS Max для начинающих: основы 3D-моделирования (Skillshare)
3. 3D-визуализация для начинающих: Интерьерная сцена в 3DS Max (Udemy)
4. 3Ds Max: полное введение в 3D с помощью 3DS Max (Udemy)
5. Курсы 3ds Max (Udemy)
6. 3D-рендеринг интерьера с помощью 3Ds Max + Vray (Udemy)
7. Бесплатное руководство по 3Ds Max 2019 (Обучение через LinkedIn)
8. Рендеринг интерьеров в 3D Max (обучение на LinkedIn)
Более 20 экспертов со всего мира составили этот список лучших руководств, курсов, тренингов, классов и сертификатов по 3DS Max, доступных онлайн на 2022 год. Он включает как платные, так и бесплатные ресурсы, которые помогут вам изучить 3DS Max, и эти учебные пособия подходят для начинающих. , промежуточные учащиеся, а также эксперты.
8 Лучшее + Бесплатное онлайн-учебник, курс, сертификация, класс и обучение по 3DS Max [2022 СЕНТЯБРЬ] [ОБНОВЛЕНО]
1.
Бесплатные классы 3DS Max (Skillshare Classes) Онлайн-курсы включают такие темы, как преобразования, создание объектов и манипуляции . Узнайте о различных методах 3D-моделирования, таких как примитивный объект, моделирование на основе сплайнов и моделирование на основе полигонов. Студенты могут получить доступ к классам через бесплатную пробную версию SkillShare. Они могут выбрать платную подписку на SkillShare, если хотят выбрать больше программ. Курс идеально подходит для новичков без опыта.
Основные моменты –
– Практические проекты помогают учащимся лучше понять темы курсов
– Учащиеся будут иметь неограниченный доступ к программам курсы
— Учащиеся могут создавать учебные заметки в рамках программ
— Учащиеся могут получить доступ к курсам через автономное приложение SkillShare
— Учащиеся могут получить доступ к загружаемым материалам курса
Duration: Self-Paced
Rating: 4.
8 out of 5
You can Sign up Here
2. 3DS Max for Beginners: 3D Modeling Fundamentals ( Skillshare)
Widdhi Muttaqien, специалист по компьютерной графике и предприниматель, предлагает вам онлайн-учебный курс по 3D-моделированию и 3DS Max и станет экспертом в этом мире 3D-моделирования и рендеринга. Начиная с фундаментальных вещей в 3DS Max, Widdhi проведет вас через различные методы 3D-моделирования с использованием различных инструментов и узнает об использовании подразделения для моделирования. Учащиеся также примут участие в живых проектах, чтобы получить практическое представление о 3D max и моделировании. Не забудьте ознакомиться с нашим мнением о лучших курсах Blender 3D .
Основные моменты —
— Узнайте о 3D-моделировании с помощью 3DS Max за несколько часов
— Полностью для начинающих и заложите основу для курса следующего уровня
— практически бесплатное руководство, при этом первый месяц Skillshare можно использовать бесплатно
Продолжительность: 3 часа
.
проект в самый последний момент. Однозначно рекомендую всем, кто хочет начать пользоваться 3D-моделированием — Mihai Dimache
3. 3D-визуализация для начинающих: интерьерная сцена с 3DS Max (Udemy)
Хотите узнать о создании изображений интерьера и постобработке 3D-визуализации? Затем Widhi Muttagien предлагает вам этот онлайн-учебник, в котором вы научитесь использовать 3DS Max, Corona Renderer и Photoshop. Этот курс, созданный экспертом в 3D Max, поможет новичкам понять основы рендеринга Corona, 3D-визуализации и постобработки PS. Начиная с основ 3DS Max, видео затем перейдет к методам 3D-моделирования . Вы также можете ознакомиться с нашей подборкой из Лучшие курсы 3D-анимации .
Основные моменты —
— Лучше всего подходит для начинающих, которые никогда не использовали 3DS Max
— Захват тем нового движка Corona Rendering – Изучение визуальных эффектов и анимации
Продолжительность: 7 часов
Рейтинги: 4,5 из 5
Вы можете зарегистрироваться здесь.
Я чувствую, что этот курс был бы отличным для участия сразу после курса, знакомящего с 3ds Max, потому что он «закрепит» ваше понимание основных принципов. Я бы очень хотел, чтобы у меня был доступ к таким курсам, как этот, когда я впервые открыл 3ds Max много лет назад — Марк Холли
4. 3Ds Max: полное введение в 3D с помощью 3DS Max (Udemy)
Этот онлайн-учебник, созданный Адамом Золлингером, поможет вам научиться использовать различные 3D-программы и инструменты для архитектурных работ. Курс охватывает различные концепции 3D с практическими примерами, помогающими учащимся создавать графические изображения по завершении. Этот онлайн-курс, основанный на проекте, содержит теорию, а также текстуры и модели, которые можно загрузить для получения практических знаний.
Основные моменты —
— Практические примеры, помогающие создавать 3D-проекты и модели от начала до конца
— Полная уверенность в использовании сложного программного обеспечения 3D Max
— Лучший курс для начинающих в области анимации, создания игрового контента и интерьера дизайнеры
– Полный доступ к инструктору для получения ответов на заданные вопросы напрямую
Продолжительность: 7 часов
Рейтинг: 4,5 из 5
Зарегистрироваться можно здесь
Отзыв: Я работаю графическим дизайнером уже 6 лет и никогда не пробовал 3D-моделирование.
Этот курс научит вас, как говорится, «введению» в 3ds max, и для такого новичка, как я, он великолепен. Конечно, в нем есть некоторые пробелы, ничто не может быть идеальным, но я действительно узнал кое-что классное. Я обязательно продолжу изучение программного обеспечения. Очень хороший курс – George Dica
5. Курсы 3ds Max (Udemy)
Курсы 3ds Max включают темы , такие как 3D-моделирование и разработка внешнего вида . Узнайте, как моделировать нестандартную мебель с помощью инструментов Polygon. Поймете, как создавать фотогеничные и мгновенные визуализации/анимации. Узнайте, как реалистично создавать тени и создавать эффекты растительности или погоды. Знайте, как использовать и применять различные типы света. Платные курсы включают 30-дневную гарантию возврата денег для студентов, которые не удовлетворены содержанием курсов. Программы разделены на уровни, такие как начальный, средний и экспертный.
Основные моменты –
– Программы совместимы как с мобильным телефоном, так и с экраном телевизора
– Студенты будут иметь пожизненный доступ к учебным материалам курсов программы
– викторины и практические тесты помогают учащимся проверить свои знания по темам курсов
– субтитры программ доступны на нескольких языках, таких как итальянский, испанский и хинди
-Студенты получат сертификат после завершения курсов
Продолжительность: Самостоятельная
. 6. 3D-рендеринг интерьеров с помощью 3Ds Max + Vray (Udemy) Если у вас нет знаний о сложном программном обеспечении 3Ds Max Rendering, Jake Denham BA предлагает вам эту замечательную программу. Разработанный, чтобы помочь вам освоить рабочий процесс в 3D-рендеринге, курс научит вас организовывать и управлять библиотекой 3D-мебели, добавлять внешний фон, создавать 360-градусные 3D-рендеры для виртуальной реальности. Основные моменты – – Помогут улучшить качество 3D-рендеринга – 29 ресурсов для загрузки — подготовлен для 3D -генерала, 3D -художник визуализации, пользователи 3DS MAX и 3D -визуализации Продолжительность: 2 часа Рейтинг: 4,7 из 5 Вы можете зарегистрироваться здесь
Учащийся получит пошаговый процесс создания фотореалистичных изображений. Если вы один из тех, кто хочет поднять изучение 3Ds Max и Vray на новый уровень, то этот 90-минутный курс, основанный на проектах, — это то, что вы должны рассмотреть.
Вы можете зарегистрироваться. Обзор: Пользуюсь 3dsmax уже несколько лет, но все его советы и рекомендации очень удобны. Курс действительно не только для начинающих, здесь есть информация для всех уровней. Так рад своим советам по рабочему процессу и плагинам, что он предположил, что все было так ясно и по делу. Для профессионалов, которые хотят укрепить свои навыки в области 3D-проектирования и визуализации, Аарон Ф. Росс предлагает этот курс, который поможет вам узнать о 3ds Max. интерфейс и инструменты настройки. Вы узнаете о моделировании различных объектов с помощью полигонов, поверхностей подразделения, сплайнов и т. д. В дополнение к этому вы также узнаете о создании иерархий, добавлении камеры и анимации структуры. Это онлайн-видео предназначено для учащихся и познакомит вас с различными материалами и наложением текстур, а также с визуализацией. Основные моменты – – Лучше всего подходит как для работающих профессионалов, так и для начинающих – Различные главы по проектированию и использованию инструментов Моделирование — Ознакомьтесь с интерфейсом, настройкой и предложениями 3D Max Продолжительность: 10 часов Рейтинг: 4,6 из 5 Вы можете зарегистрироваться здесь
Пришлось пройти у него другой курс, и больше не могу 🙂 Всегда будет моим любимым !!! – Саймаг Латиф
3D MARESREARGERENGERENTINGERIORS (LINGERENININININININERSININININININININININIINS 9003 . Адам Креспи для аспирантов 3D Max, это руководство проведет вас через весь процесс производственного конвейера для освещения, рендеринга и композиции интерьеров. Курс, разделенный на несколько разделов, поможет вам в создании и нанесении блеска краски, металлической отделки, установке очков с помощью инструментов визуализации 3D Max. Адам объяснит на практических примерах добавление фотоэкспозиции, чтобы увидеть свет через камеру. Кроме того, курс состоит из глав, посвященных установке внутреннего освещения и ночных снимков. Вы можете ознакомиться с нашим мнением о лучших курсах дизайна интерьера .
Основные моменты –
– Изучение использования различных инструментов для визуализации интерьера
– Изучение эффектов After Effects и Nuke
– Вы можете применить обучение на практике
— Практически бесплатная программа с первого месяца на LinkedIn Learning бесплатно
Продолжительность: 3 часа
Рейтинг: 4,6 из 5
.
8 лучших учебных пособий, классов, курсов, тренингов и сертификаций по 3DS Max, доступных онлайн на 2022 год. Надеюсь, вы нашли то, что искали. Желаю вам счастливого обучения!
Настройка материалов PBR в 3ds Max — Azure Remote Rendering
- Статья
- 14 минут на чтение
Обзор
В этом руководстве вы узнаете, как:
- Назначать материалы с улучшенным освещением объектам в сцене.
- Управление созданием экземпляров объектов и материалов.
- Экспортируйте сцену в формат FBX и выберите важные параметры.
Примечание
Процедура, описанная в этом руководстве, работает в 3ds Max 2019 и 3ds Max 2020.
Изменение в том, как 3ds Max 2021 экспортирует карты рельефа, означает, что карты нормалей не будут найдены службой преобразования, если используется эта версия.
Создание материалов физического рендеринга (PBR) в 3ds Max — простая задача. Во многом это похоже на настройку PBR в других приложениях для создания контента, таких как Maya. Это руководство представляет собой руководство по базовой настройке шейдера PBR и экспорту FBX для проектов удаленной отрисовки Azure.
Образец сцены в этом уроке содержит несколько полигональных объектов. Им назначаются различные материалы, такие как дерево, металл, окрашенный металл, пластик и резина. Вообще говоря, каждый материал содержит все или большинство из следующих текстур:
- Albedo , которая является цветовой картой материала и также называется Diffuse и BaseColor .
- Metalness , который определяет, является ли материал металлическим и какие части являются металлическими.
- Шероховатость , который определяет, насколько шероховатой или гладкой является поверхность.
Это также влияет на резкость или размытость отражений и бликов на поверхности. - Нормальный , который добавляет детали поверхности без добавления полигонов. Примерами деталей являются ямки и вмятины на металлической поверхности или текстура древесины.
- Ambient Occlusion , который используется для добавления мягкого затенения и контактных теней к модели. Это карта в оттенках серого, показывающая, какие области модели получают полное освещение (белый) или полную тень (черный).
Подготовка сцены
В 3ds Max процесс настройки материала PBR выглядит следующим образом.
Для начала мы создадим несколько объектов-коробок, каждый из которых представляет отдельный тип материала.
Совет
Прежде чем приступить к созданию ресурсов для удаленной визуализации, следует отметить, что для измерения используются метры.
Поэтому рекомендуется установить системные единицы вашей сцены в метры.
Также рекомендуется установить Units в метрах в настройках экспорта FBX при экспорте сцены.
На следующем снимке экрана показаны шаги по установке системных единиц в метрах в 3ds Max.
В главном меню выберите Настройка > Настройка единиц > Настройка системных единиц . В System Unit Scale выберите Meters :
Теперь мы можем начать создавать модели. В примере сцены мы создадим несколько объектов-боксов, каждый из которых будет представлять разные типы материалов. Например, металл, резина и пластик.
Совет
Когда вы создаете активы, рекомендуется присваивать им соответствующие имена. Это облегчает их поиск позже, если сцена содержит много объектов.
Переименуйте объекты, как показано на следующем снимке экрана:
Теперь, когда у нас есть несколько объектов в нашей сцене, в данном случае несколько кубов, мы можем начать настройку PBR:
На главной панели инструментов выберите Редактор материалов , как показано на следующем снимке экрана.
Вы также можете выбрать M на клавиатуре, чтобы открыть редактор. Редактор материалов имеет два режима, которые можно выбрать в списке Modes : режим Compact Material Editor и режим Slate Material Editor . Поскольку эта сцена относительно проста, мы будем использовать компактный режим.В редакторе материалов вы увидите несколько сфер. Эти сферы являются материалами. Мы назначим один из этих материалов каждому объекту (каждой коробке) в сцене. Чтобы назначить материалы, сначала выберите один из объектов в главном окне просмотра. Затем выберите первую сферу в редакторе материалов. После того, как он будет назначен объекту, выбранный материал будет выделен, как показано на следующем изображении.
Выберите Назначить материал выбору , как показано. Теперь материал назначен выбранному объекту.
В редакторе материалов вы можете выбирать из широкого набора типов материалов в зависимости от ваших потребностей.
Как правило, тип материала по умолчанию установлен на Стандартный . Этот материал является базовым и не подходит для установки PBR. Поэтому нам нужно изменить тип материала на материал PBR. Физический материал является предпочтительным материалом 3ds Max для проектов Azure Remote Rendering.В редакторе материалов выберите вкладку Standard . В обозревателе материалов/карт выберите Физический материал . Это действие преобразует назначенный материал Standard в физический материал PBR.
В редакторе материалов теперь отображаются свойства физического материала, как показано на следующем снимке экрана. Теперь вы можете начать назначать текстуры активу.
Как видите, существует множество карт и текстур, которые можно добавить к материалу. В этом уроке мы используем только пять текстурных слотов в материале.
Подсказка
Рекомендуется правильно называть материалы, как показано на предыдущем снимке экрана.
Способ создания текстур может варьироваться в зависимости от предпочтений или использования. Например, вы можете захотеть использовать мозаичные текстуры, которые можно применить к любому активу. Или вам могут понадобиться определенные части проекта или актива, чтобы иметь свои собственные наборы текстур. Возможно, вы захотите использовать универсальные мозаичные текстуры, которые можно получить в Интернете. Вы также можете создавать их самостоятельно в таких приложениях, как Photoshop, Quixel Suite и Substance Suite.
Перед тем, как мы начнем назначать текстуры, нам необходимо рассмотреть координаты текстуры актива (UVW). При применении любых текстур к модели рекомендуется убедиться, что модель развернута. (Текстуры не будут отображаться должным образом без надлежащей развертки UV.) Это особенно важно для наших целей, потому что мы хотим использовать карту Ambient Occlusion (AO) в нашей модели. В отличие от Stingray Shader в Maya, Physical Material в 3ds Max не имеет специального слота для текстур AO.
Итак, мы применим карту AO к другому слоту. Чтобы его можно было использовать отдельно от других текстур (например, мозаичных текстур), мы назначим ему собственный канал карты UVW.
Начнем с назначения модели модификатора unwrap UVW, как показано на следующем снимке экрана.
В редакторе свойств выбранных объектов выберите список модификаторов. В появившемся выпадающем списке прокрутите вниз и выберите Unwrap UVW . Это действие применяет к активу модификатор unwrap UVW.
Для канала карты установлено значение 1. Обычно вы выполняете основную развертку в канале карты 1. В этом случае объект был развернут без перекрывающихся текстурных координат (UV).
Следующим шагом является создание второго канала карты UV.
Закройте UV-редактор, если он открыт. В разделе Channel меню Edit UVs измените номер канала на 2 . Канал карты 2 является ожидаемым каналом для карт АО.

В диалоговом окне Предупреждение об изменении канала можно либо Переместить существующие UV в канале 1 в новый канал 2, либо Отказаться от существующие UV-развертки, которые автоматически создадут новую UV-развёртку. Выберите Отменить , только если вы планируете создать новую развертку UV для карты AO, которая отличается от UVs в канале карты 1. (Например, если вы хотите использовать мозаичные текстуры в канале 1.) В этом уроке мы Мы переместим UV с канала 1 на канал 2, потому что нам не нужно редактировать новый канал UV.
Примечание
Даже если вы скопировали (переместили) развертку UV из канала карты 1 в канал карты 2, вы можете внести необходимые изменения в UV нового канала, не затрагивая исходный канал карты.
Теперь, когда мы создали новый канал карты, мы можем вернуться к физическому материалу в редакторе материалов и начать добавлять к нему наши текстуры.
Сначала мы добавим карту AO, потому что есть еще один шаг, чтобы она работала правильно. После того, как карта AO подключена к нашему материалу, нам нужно настроить ее для использования канала карты 2.
Как отмечалось ранее, в физическом материале 3ds Max нет специального слота для карт AO. Вместо этого мы применим карту AO к Diffuse Roughness слот.
В списке Generic Maps физического материала выберите слот No Map рядом с Diffuse Roughness и загрузите карту AO.
В свойствах текстур AO канал карты установлен по умолчанию 1 . Измените это значение на 2 . Это действие завершает шаги, необходимые для добавления вашей карты АО.
Важно
Это важный шаг, особенно если ваши UV в канале 2 отличаются от тех, что в канале 1, потому что AO не будет правильно отображаться, если выбран неправильный канал.
Теперь мы назначим карту нормалей материалу PBR.
Это действие несколько отличается от процесса в Maya. Карта нормалей не применяется непосредственно к слоту карты рельефа. (В физическом материале 3ds Max нет слота карты нормалей.) Вместо этого вы добавляете карту нормалей к модификатору карты нормалей, который сам подключается к слоту нормали.
В разделе Special Maps свойств физического материала (в редакторе материалов) выберите Нет слота карты рядом с картой рельефа .
В обозревателе материалов/карт найдите и выберите Normal Bump . Это действие добавляет к материалу модификатор Normal Bump .
В модификаторе Normal Bump выберите No Map рядом с Normal . Найдите и загрузите карту нормалей.
Убедитесь, что для метода установлено значение Касательная . (Так должно быть по умолчанию.
) При необходимости переключите Зеленый флип (Y) .
С правильно назначенной картой нормалей мы можем назначить оставшиеся текстуры, чтобы завершить настройку физического материала. Этот процесс прост. Особых настроек для рассмотрения нет. На следующем снимке экрана показан полный набор текстур, назначенных материалу:
Теперь, когда материалы PBR созданы и настроены, стоит подумать о создании экземпляров объектов в сцене. Добавляйте в сцену похожие объекты, такие как гайки, болты, винты и шайбы. Любые одинаковые объекты могут дать значительную экономию с точки зрения размера файла. Экземпляры мастер-объекта могут иметь собственный масштаб, поворот и преобразование, поэтому вы можете размещать их в своей сцене по мере необходимости. В 3ds Max процесс создания экземпляров прост.
В главном окне просмотра выберите объект или объекты, которые вы хотите экспортировать.
Удерживая клавишу Shift , перетащите ресурсы вверх с помощью инструмента преобразования (перемещения).

В диалоговом окне Параметры клонирования установите для параметра Объект значение Экземпляр , а затем выберите OK :
Это действие создает экземпляр вашего объекта, который вы можете перемещать, вращать или масштабировать независимо от его родителя и других экземпляров этого родителя.
Важно
Любые изменения, которые вы вносите в экземпляр, находясь в режиме подобъекта, передаются во все экземпляры объекта. Так что, если вы работаете с компонентами экземпляра объекта, такими как вершины и грани многоугольника, убедитесь, что вы хотите, чтобы любые изменения, которые вы вносите, затрагивали все экземпляры. Помните, что любой объект-экземпляр можно в любой момент превратить в уникальный объект.
Совет
При создании экземпляров в вашей сцене рекомендуется создавать экземпляры по мере продвижения. Замена копий экземплярами объектов позже затруднена.
Прежде чем мы перейдем к процессу экспорта, следует рассмотреть еще одну вещь: как вы можете захотеть упаковать свою сцену/актив для совместного использования. В идеале, если вы передаете актив клиентам или членам команды, вы хотите, чтобы они могли открывать и просматривать актив так, как он должен быть виден, с минимальными усилиями. Поэтому важно, чтобы пути текстур вашего актива соответствовали файлу сцены. Если пути к текстурам для вашего актива указывают на локальный диск или абсолютный путь/местоположение, они не будут загружаться в сцену при открытии на другом компьютере, даже если файл .max находится в той же папке, что и текстуры. Создание относительных путей текстур в 3ds Max решает эту проблему, и это довольно просто.
На главной панели инструментов выберите Файл > Ссылка > Переключатель отслеживания активов .
В окне отслеживания активов вы увидите все или большинство текстур, которые вы применили к своим материалам PBR, перечисленным в столбце Карты/шейдеры .

Рядом с ними в графе Full Path вы увидите путь расположения ваших текстур, скорее всего путь их расположения на вашей локальной машине.
Наконец, вы увидите столбец с именем Статус . В этом столбце указано, была ли заданная текстура найдена и применена к вашей сцене. Текстура помечается одним из следующих терминов: Ok , Found или File Missing . Первые два означают, что файл найден и загружен. Последнее, очевидно, означает, что трекеру не удалось найти файл.
Вы могли заметить, что не все ваши текстуры перечислены в окне Asset Tracking при первом его открытии. Это не о чем беспокоиться. Запуск процесса поиска пути один или два раза обычно находит все текстуры сцены. Процесс поиска пути выглядит следующим образом:
В окне Asset Tracking, удерживая клавишу Shift , выберите верхнюю текстуру в списке Maps/Shaders и, продолжая удерживать Shift , выберите последнюю текстуру в списке.
Это действие выбирает все текстуры в списке. Выбранные текстуры выделены синим цветом. (См. предыдущий снимок экрана.)Щелкните правой кнопкой мыши выделение и выберите Установить путь .
В Укажите путь актива , выберите локальный путь к вашим текстурам и замените его на
.\. Выберите OK .Окно отслеживания активов обновится, как показано на следующем снимке экрана. Это обновление может занять некоторое время, в зависимости от того, сколько текстур в вашей сцене и насколько велика ваша сцена.
Обратите внимание, что столбец Полный путь теперь пуст. Это означает, что сцена больше не ищет соответствующие текстуры в определенном (абсолютном) месте. Он всегда найдет их, если файл .max или связанный с ним файл FBX находится в той же папке, что и текстуры.
Примечание
Возможно, вам придется повторить этот процесс пару раз, чтобы найти и разрешить все текстуры и пути.
Это не о чем беспокоиться. Просто повторяйте процесс, пока не будут учтены все соответствующие активы. В некоторых случаях некоторые файлы не будут найдены. В этом случае просто выберите все ресурсы в списке, а затем выберите Удалить недостающие пути . (См. предыдущее изображение.)
Экспорт FBX
Теперь, когда мы сделали пути текстур относительными, мы можем перейти к экспорту FBX. Опять же, процесс прост, и вы можете сделать это несколькими способами.
Совет
Если вы не хотите экспортировать всю сцену, рекомендуется выбрать для экспорта только те активы, которые вам нужны. В ресурсоемких сценах экспорт может занять много времени.
Если вы использовали такие модификаторы, как Turbosmooth или Open SubDiv, рекомендуется свернуть их перед экспортом, поскольку они могут вызвать проблемы при экспорте. Обязательно сохраните свою сцену, прежде чем сворачивать их.
В сцене выберите активы, которые вы хотите экспортировать.
На главной панели инструментов перейдите к Файл > Экспорт > Экспорт выбранных .В диалоговом окне Select File to Export введите или выберите имя выходного файла. В списке Сохранить как тип выберите Autodesk (*.fbx) . Это действие открывает окно экспорта FBX.
Важно
Если вы создали экземпляры в своей сцене, важно выбрать Сохранить экземпляры в настройках экспорта FBX.
Помните, что есть несколько способов экспортировать файл. Если намерение состоит в том, чтобы поделиться FBX вместе с его файлами текстур в папке/каталоге, настройки, показанные на следующем снимке экрана, должны работать хорошо.
Если вы предпочитаете не делиться большими папками/каталогами текстур вместе с FBX, вы можете встроить текстуры в FBX. Если вы встраиваете текстуры, весь актив, включая текстуры, добавляется в один FBX.
Это объединяет ваш экспорт в один актив, но в результате файл FBX будет значительно больше.
Важно
Если результирующий файл FBX больше 2,4 ГБ, минимальная версия, указанная в настройках экспорта FBX, должна быть 2016 или выше. (См. предыдущий снимок экрана.) В более новых версиях поддерживается 64-разрядная версия, поэтому они поддерживают файлы большего размера.
Если вы хотите экспортировать сцену с включенными текстурами, в окне *FBX Export выберите Embed Media .
Выберите остальные настройки, а затем выберите OK :
При экспорте в FBX при использовании физического материала вы, вероятно, увидите следующее предупреждение после выбора OK в окне экспорта FBX:
Это предупреждение говорит о том, что экспортированные материалы могут быть несовместимы с другими программными пакетами. Поскольку физический материал совместим с удаленной отрисовкой Azure, вам не нужно беспокоиться об этом предупреждении.

Выберите OK , чтобы завершить процесс и закрыть окно.
Заключение
В общем, этот тип материала выглядит более реалистично, потому что он основан на реальной физике света. Это создает дополнительный эффект погружения, так что сцена кажется существующей в реальном мире.
Следующие шаги
Теперь вы знаете, как настраивать материалы с улучшенным освещением для объектов в сцене. Вы также знаете, как экспортировать объекты в формат FBX, поддерживаемый Azure Remote Rendering. Следующий шаг — преобразовать файл FBX и визуализировать его в Azure Remote Rendering.
Краткое руководство: Преобразование модели для визуализации
[Учебник по 3ds Max] Моделирование с использованием примитивов [Учебник ③]
Эта статья представляет собой учебное пособие для начинающих пользователей 3dsMax о том, как создать модель с использованием примитивов.
Выберите [Box] из основного примитива. Создайте [Сплайн] из Линии и создайте один объект.
※Для этого руководства я использую Windows10.
- 1 Подготовка
- 1.1 Установка 3dsMax
- 1.2 Основные сведения об инструментах
- 2 Инструменты, которые мы собираемся использовать
- 2.1 Основной панель инструментов
- 2.2. Explorer
- 2.3 Панель команды
- 3 Устройства
- 4 Моделирование с использованием примитивов
- 4.1. Создайте коробку
- 4.2. Сплайн
- 4.3 Редактирование объекта
- 5 Заключение
- 6 Планы на следующую статью
Подготовка
Прежде чем приступить к созданию модели с использованием примитивов с помощью этого руководства, сначала убедитесь, что у вас все готово.
Установите 3dsMax
Я полагаю, что любой, кто читает 3-ю статью в этой серии руководств, должен уже установить 3dsmax.
Если вы еще не установили 3dsmax, начните с предыдущего руководства здесь.
[Учебник по 3ds Max] Как установить и запустить [Часть 1]
Базовые знания об инструментах
Вы прошли предыдущие уроки и получили базовые знания об инструментах?
Если у вас есть сомнения и вы хотите пересмотреть что-то, откройте предыдущие уроки отсюда и приготовьте их для этого урока.
[Учебник по 3ds Max] Основные операции/пользовательский интерфейс [Часть 2]
Инструменты, которые мы собираемся использовать
Это список инструментов, которые мы собираемся использовать.
Если вы уже освоились с основными операциями, переходим к следующему шагу.
Основная панель инструментов
・ Move
・ Вращение
・ Scale
Scene Explorer
・ Hidden
・ (Группа) ※ Я не использовал его, но использование будет полезен для сортировки вашего проекта
. Создать
・Редактировать
Перед началом моделирования проверьте настройки единиц измерения для вашего дисплея.
Если параметры единицы измерения неверны, объект будет создан с другой единицей измерения, и его будет сложно использовать в других проектах.
Как и в путешествиях Гулливера, не допускайте, чтобы один объект стал слишком большим, изменив единицы измерения на миллиметры.
Выберите [Настройки устройства] на вкладке [Настроить] в верхней части экрана.
Настройки единиц измерения 001
Откройте его и измените настройки единиц измерения на миллиметры.
Настройки устройства 002
Теперь настройки вашего устройства завершены.
Моделирование с использованием примитивов
Создание коробки
Теперь мы готовы начать моделирование.
Сначала перейдите на панель управления, выберите [Создать], затем выберите [Ящик].
Щелкните в окне просмотра, где хотите, и создайте поле.
Создать бокс 001
Если вы введете значение параметров в командной панели, то боксовая модель станет указанного вами размера.
Конечно, вы можете изменить значение впоследствии на панели [Редактировать].
Давайте переместим созданную вами коробку.
Установите флажок, а затем щелкните инструмент [Переместить] на главной панели инструментов.
Переместить рамку 001
Вы можете напрямую перемещать объект, но вы также можете использовать гизмо преобразования для перемещения рамки с фиксированной осью.
[Гизмо преобразования] — это стрелки направления в центре объекта.
Transform Gizmo 001
Если вы хотите сопоставить положение объекта с определенной координатой, введите значения в области отображения координат под окном просмотра.
Область отображения координат 001
В области отображения координат есть 2 режима.
Режим [Абсолютный], основанный на положении в мире, и положение [Смещение], основанное на положении объекта.
Я использовал режим [Абсолютный] и установил все значения на 0.
Давайте увеличим созданный вами объект. Вы также можете использовать ту же операцию для уменьшения объекта.
Установите флажок, а затем щелкните инструмент [Масштаб] на главной панели инструментов.
Коробчатые весы 001
Существует 3 варианта гизмо преобразования инструмента [Масштаб].
Увеличить и уменьшить для оси XYZ одинаково
Увеличить и уменьшить для 2 осей XYZ
Увеличить и уменьшить для 1 оси XYZ
Вы также можете использовать область отображения положения.
Наконец, давайте повернем объект.
Установите флажок и щелкните инструмент [Поворот] на главной панели инструментов.
Вращение коробки 001
Гизмо преобразования инструмента [Поворот] имеет стандарт для каждой оси XYZ.
Вы также можете использовать область отображения положения, как и в предыдущих шагах.
Теперь мы знакомы с перемещением, масштабированием и вращением объекта, но нам не нужно масштабировать или вращать объект для моделирования.
Давайте отменим масштаб и повернем шаги.
Мы будем использовать инструмент [Отменить], расположенный на главной панели инструментов. Вы также можете использовать [Ctrl+Z].
отменить 001
Вы когда-нибудь пытались использовать [Ctrl+Z] в реальном мире и понимали, что не можете? Я знаю, что у меня есть.
Но на самом деле то, что ты делаешь, нельзя легко отменить.
Как будто мир автоматически сохраняется…
Говоря об автосохранении, этот проект еще не назван и не сохранен.
Немедленно сохраним. Определенно. Вы же не хотите плакать из-за того, что ваши данные вышли из строя, не так ли?
Выберите [Файл] на главной панели инструментов и нажмите [Сохранить].
Сохранить 001
Хорошо, тогда переходим к следующему шагу.
Мы создадим новый объект, поэтому избавимся от того, что нам не нужно.
Мы можем удалить ящик, но мы собираемся использовать его для дальнейших шагов, так что давайте пока [Скрыть] его.
Скрыть 001
Создать сплайн
Далее мы будем использовать сплайн для создания линейного. Перейдите к [Создать] на панели управления и выберите [Сплайн].
В предыдущем уроке я этого не объяснял, но панель [Создать] разделена на 7 элементов.
[Геометрия] Большинство объектов здесь. Есть не только обычные объекты, такие как сферы и кубы, но и чайники и окна.
[Форма] Это объекты без толщины, такие как линии.
[Свет] Свет здесь.
[Камера] Камера.
[Помощник] Объекты, помогающие создать сцену.
[Космическая деформация] Используется для создания искажения в пространстве.
[Система] Здесь вы в основном будете использовать солнечный и дневной свет, но здесь есть и другие функции, такие как элементы управления геометрией для объединения объектов и уровней.
Выберите [Сплайн], который находится внутри [Формы]. Затем выберите [Линия].
Щелкните один раз в окне просмотра, и это станет начальной точкой линии. Щелкните еще раз где-нибудь еще в окне просмотра, и это станет конечной точкой.
Если вы хотите прекратить создание линий, вы можете щелкнуть правой кнопкой мыши, чтобы сделать их линейными, или снова щелкнуть начальную точку, чтобы создать замкнутую линейную.
Сплайн 001
Если появится подобное сообщение, нажмите [Да], чтобы создать линейную.
Если вас не устраивает форма или вы хотите отредактировать вершину, вы можете использовать инструмент [Редактировать] на панели команд для их редактирования.
Что делать, если нужно переместить одну вершину линейки?
Нажмите [Выбрать], затем выберите вершину, затем выберите сегментный сплайн (вершину в этом руководстве), чтобы сделать это.
Сплайн 002
Именно для создания и редактирования линейки.
Но в настоящее время линейка не визуализируется и не рисуется.
Редактировать объект
На этом этапе я объясню, как добавить толщину, объединив линию с рамкой из предыдущих шагов и другие методы редактирования.
Сначала снимите флажок скрытия. Если вы обнаружите, что сплайн дублируется, уверяю вас, что вы ошибаетесь.
Скрыть 002
Неправда, что забыл сделать скриншот.
Но если вы действительно хотите продублировать его, вы можете создать [Клон]. Вы можете найти его в инструменте [Редактировать] на главной панели инструментов.
Если прямоугольник и сплайн находятся в одном и том же положении, используйте команду перемещения для перемещения позиций.
Применить модификатор [Sweep] к созданному сплайну.
Развертка — это движение для выдавливания вдоль выбранного сплайна. В этом уроке мы можем использовать поперечное сечение, чтобы добавить толщину сплайну.
Развертка 001
Выберите любой понравившийся тип поперечного сечения. Я рекомендую овал. Вам также не нужно менять значения, если только они не являются действительно странными.
Может быть, вы уже что-то знаете, но пока оставьте это в покое.
У нас есть еще один шаг, чтобы закончить этот объект. Объедините прямоугольник и сплайн по траектории и создайте единый объект.
Установите флажок, затем выберите [Создать] на главной панели инструментов, нажмите [Объединить], затем [Логические операции].
Boolean 001
Возможно, вы уже знаете, но вы также можете выполнить те же действия с панели команд.
Используйте тот, который вам подходит.
После завершения логической операции выберите [Добавить операнд].
Нажмите [Добавить операнд], а затем выберите объект, к которому вы хотите его добавить (сплайн).
Это просто объединит их, поэтому измените параметр операнда на [Разница].
Логический 002
Хороший 二索(Рянсу) завершен.
Давайте продублируем.
Дубликат 001
Мы почти можем победить!
Давайте используем то, что мы узнали из этого урока, чтобы завершить раздачу маджонга.
緑一色48000
В плитках маджонга есть цвета, я объясню, как их добавить в следующей статье, учебнике по материалам.
Заключение
На сегодняшнем уроке все.
В этом руководстве содержится много информации, но ни один из этих шагов не является слишком сложным. Пожалуйста, изучите эти техники в своем собственном темпе.
Планы на следующую статью
Следующий урок будет посвящен полигональному моделированию. У нас еще нет стола для игры в маджонг, поэтому давайте создадим его!
10 лучших учебных пособий и курсов по 3Ds Max
Курсы дизайна Лучшие учебные пособия по 3Ds Max для начинающих.
Начните с лучших руководств по 3Ds Max и изучите рендеринг и редактирование 3d Max как новичок.
Акшит Тивари
• 11 минут чтения
Лучшие онлайн-курсы и учебные пособия по 3Ds Max для начинающих изучать язык 3Ds Max в 2022 году. кино, медицинская иллюстрация, архитектурная иллюстрация, анимация, промышленный дизайн и концепт-арт.
Наиболее известен своими инструментами для моделирования и рендеринга. Его сильные стороны проявляются в архитектуре, производстве, разработке игр, промышленном дизайне и анимационной графике. Вам предстоит освоить десятки функций и техник, от скульптинга и текстурирования до освещения и рендеринга.
3ds Max, известный своей универсальностью и простотой использования, является ведущим пакетом для создания цифрового контента. Независимо от того, визуализируете ли вы компьютерные проекты, создаете игровые ресурсы или анимируете движущиеся изображения, 3ds Max обладает мощностью и гибкостью для удовлетворения творческих потребностей вашего производства.
Раскрытие информации: Coursesity поддерживается сообществом учащихся. Мы можем получать партнерскую комиссию, когда вы совершаете покупку по ссылкам на Coursesity.
Лучшие учебные пособия по 3Ds Max, список сертификатов курсов
3ds Max + V-Ray: 3ds Max PRO за 6 часов
Освоение 3ds Max за 7 часов: проектное введение для начинающих
Основное обучение 3ds Max 2020
3ds Max + Vray: расширенные архитектурные экстерьеры
3D-рендеринг интерьера с помощью 3ds Max + V-Ray: самый быстрый способ
Обучение 3ds Max 2020
3D-визуализация для начинающих: сцена интерьера с 3DS MAX
3ds Max и Vray: расширенные проекты интерьера Arch Viz
Основы освещения 3ds Max
Курс для начинающих по 3ds Max 2019
В этом курсе вы с самого начала профессионально изучите архитектуру визуализации, используя программное обеспечение PRO и рабочий процесс PRO.
Курс учит 3ds Max и V-Ray с самого начала. Он демонстрирует точный рабочий процесс, который ежедневно используется практикующими профессионалами.
- Course rating: 4. 4 out of 5.0 ( 2,838 Ratings total)
- Duration: 19.5 Hours
- Сертификат: 0144 Сертификат об окончании
В этом курсе вы узнаете, как:
- понять этот первый архитектурный проект в 3ds Max + V-Ray с нуля.

- Поднимите свои знания в области рендеринга от базовых до профессиональных, выполняя несколько проектов с использованием профессионального рабочего процесса.
- стало удобно создавать с помощью двух стандартных программных пакетов, 3ds Max и V-Ray.
- Используйте Photoshop для создания текстур и постобработки визуализаций.
- разбираться в материалах, освещении и камерах Vray.
- обеспечивают основу для начала карьеры в области 3D-визуализации.
- Выполните свой первый фотореалистичный профессиональный рендеринг с помощью 3ds Max и Vray.
- Улучшите свои навыки освещения, композиции и постобработки.
- Начните создавать профессиональную 3D-визуализацию, следуя проектам курса.
- скорректируйте свои знания для самых последних версий программного обеспечения.
Курс включает в себя:
- Как получить бесплатную пробную версию программы и начать ориентироваться в ней. Вы также узнаете, как настроить пользовательский интерфейс для профессионального рабочего процесса.

- Начните с основ моделирования. Курс покажет вам различные техники, и вы начнете работать над своим проектом.
- Моделирование вниз, в котором вы зайдете в V-Ray и начнете играть с освещением, материалами, камерами, настройками рендеринга и т. д.
- Наконец, вы научитесь улучшать изображения с помощью Photoshop.
- Возможность самостоятельно создавать архитектурные визуализации с полностью профессиональной настройкой и рабочим процессом.
- Как только вы закончите свой первый проект и изучите основы, вы перейдете к более продвинутым методам.
Он показывает вам все, что вам нужно знать о том, как создать базовый проект. Кроме того, вы изучите некоторые передовые методы, такие как освещение HDRI, с более сложными и продвинутыми проектами.
Вы можете пройти 3ds Max + V-Ray: 3ds Max PRO за 6-часовой сертификационный курс на Udemy.
В этом курсе вы узнаете, как использовать 3ds Max для работы с некоторыми разнообразными 3D-проектами, а также получите хорошие знания о программном обеспечении и инструментах для 3D.
Этот курс является всеобъемлющим, поскольку он охватывает все основные концепции 3D. В конце концов, вы научитесь создавать собственную графику. Проекты включают методы, которые будут полезны в различных дисциплинах.
- Course rating: 4. 5 out of 5.0 ( 1,413 Ratings total)
- Duration: 8 Hours
- Сертификат: 0144 Сертификат об окончании
В этом курсе вы узнаете, как:
- создавать свои собственные 3D-проекты с нуля в течение нескольких часов.

- Получите четкое представление о концепциях 3D и инструментах 3ds Max примерно за 7 часов.
- удобно ориентироваться в пользовательском интерфейсе 3ds Max.
- создание нескольких 3D-проектов от начала до конца.
- создавать собственные модели, материалы и визуализации в 3ds Max.
- Используйте встроенные инструменты полигонального моделирования для создания фотореалистичных 3D-моделей.
- создание базовых 3D-моделей для видеоигр.
- анимация объектов и камер в 3ds Max.
- понимать концепции 3D-графики и уметь применять их с помощью 3ds Max.
Вы научитесь разбираться в 3D-графике в 3ds Max. Вы поймете теорию 3D-графики, поскольку они применимы к различным областям. Вы также сможете удобно ориентироваться в программном обеспечении. Самое главное, вы сможете уверенно создавать собственные проекты, будь то моделирование, анимация или создание игрового контента.
Вы можете освоить 3ds Max Mastery за 7 часов: проектный вводный курс для начинающих с сертификатом на Udemy.
Этот курс охватывает 3ds Max с нуля, дает обзор всего пакета, а также основные навыки, необходимые 3D-художникам для создания профессиональных моделей и анимации. Вы узнаете, как обойти интерфейс 3ds Max и настроить его в соответствии со своими предпочтениями.
- Course rating: 7,899 total enrollments
- Duration: Часы1601
- Certificate: Certificate of completion
In this Конечно, вы научитесь:
- создавать профессиональные модели и анимации.

- обойти интерфейс 3Ds Max и настроить его в соответствии со своими предпочтениями.
- моделируйте различные объекты, используя сплайны, многоугольники, поверхности подразделения и моделирование произвольной формы.
Курс включает:
- Настройка пользовательского интерфейса и настроек по умолчанию.
- Интерфейс 3Ds Max.
- Макет сцены.
- Моделирование сплайнов.
- Параметрическое моделирование с модификаторами.
- Полигональное моделирование.
- Моделирование поверхностей подразделений.
- Моделирование произвольной формы.
- Техника камеры.
- Освещение и материалы.
- Отображение текстур и иерархий.
- Анимация ключевого кадра.
- Рендеринг.
Кроме того, вы узнаете, как моделировать различные объекты, используя сплайны, многоугольники, поверхности подразделения и моделирование произвольной формы. Курс также показывает, как создавать иерархии, добавлять камеры и источники света и анимировать с помощью ключевых кадров.
Вы можете пройти сертификационный курс 3ds Max 2020 Essential Training в LinkedIn.
Этот курс познакомит вас с инструментами, необходимыми для улучшения визуализации Vray. Курс начинается с базовой модели, после чего он проведет вас через процесс создания более интересной и эффектной модели с использованием передовых методов и инструментов.
- Course rating: 4. 4 out of 5.0 ( 366 Ratings total)
- Duration: 5.
5 Hours - Сертификат: 0144 Сертификат об окончании
В этом курсе вы узнаете, как:
- использовать файлы проекта для создания продвинутого внешнего рендеринга со всеми новейшими инструментами и методами визуализации.
- Добавьте в рабочий процесс новые передовые инструменты (например, Substance Designer) и улучшите качество изображений.
- значительно улучшите свои навыки рендеринга.
- создание и расширенный рендеринг для вашего портфолио Arch-Viz.
- сделать визуализацию от простой до блестящей.
Курс включает в себя:
- Дополнительные вопросы моделирования.
- Расширенные рабочие процессы освещения.

- Расширенное создание материалов.
- Расширенные настройки камеры и композиции — размытие, атмосфера и т. д.
- Расширенные настройки рендеринга V-Ray (V-Ray Next и ниже).
- Расширенный композитинг в Photoshop.
- Новые профессиональные инструменты, такие как Quixel Megascans, Forest Pack PRO/Lite, Substance Designer, Quixel Mixer, Substance Materials и PBR материалы.
Вы можете пройти курс 3ds Max + Vray: Advanced Architectural Exteriors Certificate Course на Udemy.
В этом курсе вы узнаете, как создавать фотореалистичные 3D-визуализации с помощью 3ds Max и V-Ray. Курс посвящен тому, как освоить рабочий процесс 3D-рендеринга и получить знания для создания фотореалистичных изображений каждый раз.
- Рейтинг курса: 4.
6 out of 5.0 ( 698 Ratings total) - Duration: 7.5 Hours
- Certificate: Сертификат об окончании
В этом курсе вы узнаете, как:
- разбираться в основных инструментах моделирования, картографирования, материалов, освещения и рендеринга.

- начните зарабатывать деньги благодаря своим навыкам компьютерной графики.
- добавить 4 собственных изображения в портфолио.
- Создайте свою собственную сцену студии 3D-рендеринга.
- Напишите свои собственные сценарии 3ds Max, чтобы ускорить работу до 80%.
- создавать фотореалистичные изображения с нуля.
- умеют каждый раз создавать фотореалистичные изображения.
- знают секреты, которыми пользуются профессионалы, чтобы выделиться из толпы.
- понять ценность систем и как их использовать.
- понять, как работают профессиональные студии.
- овладейте рабочим процессом, который профессионалы используют изо дня в день для создания 3D-рендеринга.
- обладают навыками, необходимыми для работы в индустрии 3D-рендеринга.
- улучшить качество 3D-рендеринга.
- использовать планы клиентов и файлы DWG.
- исходные 3D модели для проектов.
- Удобная навигация по 3ds Max и рендеринг фотореалистичных изображений с помощью V-Ray.

- Смоделируйте собственную сцену интерьера в 3ds Max.
- использовать V-Ray Fur.
- удобно создавать материалы V-Ray и UVW Mapping.
- осветите сцену 3ds Max с помощью источников света HDRI.
Курс включает в себя:
- Как лепить по чертежам.
- Как копировать и вставлять между сценами 3ds Max.
- Как быстро найти 3D-активы.
- Как добавить мебель и аксессуары.
- Как профессионалы создают деревянные полы и плитку.
- Создание Камары.
- Световые установки.
- Как создавать материалы с помощью V-Ray.
- Как использовать модификаторы UVW.
- Как использовать несколько подобъектов.
- Добавление материалов в сцену 3ds Max.
- Создание финального рендера с помощью V-Ray.
- Постобработка в Adobe Photoshop.
Вы можете пройти курс 3D-рендеринга интерьера с помощью 3ds Max + V-Ray: сертификационный курс The Quickest Way на Udemy.
В этом курсе вы научитесь использовать возможности 3ds Max для моделирования, рендеринга и анимации. Этот вводный учебный курс охватывает основные инструменты, концепции и методы 3ds Max. Этот курс знакомит вас с основами интерфейса 3ds Max, а также с основными концепциями и методами.
- Course rating: 3,391 total enrollments
- Продолжительность: 1601 3.4 Hours
- Certificate: Certificate of завершение
В этом курсе вы узнаете, как:
- использовать возможности 3ds Max для моделирования, рендеринга и анимации.

- понять основы интерфейса 3ds Max.
- Используйте инструменты для создания моделей с 3D-объектами и редактирования полигональных сеток.
- создание поверхностей и моделей с 2D-формами и сплайнами.
Курс включает в себя:
- Первые шаги
- Моделирование
- Затенение и материалы
- Освещение
- Метка и анимации
- рендеринг
Вы можете научиться использовать свои многочисленные инструменты для моделей с 3D -объектами. редактировать полигональные сетки, создавать поверхности и модели с 2D-формами и сплайнами. Кроме того, вы узнаете, как создать прочную основу, на которой вы сможете развивать свои навыки в 3ds Max.
Вы можете пройти сертификационный курс Learning 3ds Max 2020 в LinkedIn.
В этом курсе вы узнаете, как создавать потрясающие изображения с помощью 3DSMAX, средства визуализации Corona и Photoshop. Здесь вы научитесь овладевать знаниями о том, как создавать потрясающие 3D-визуализации, и станете полностью готовым к работе человеком в отрасли.
Кроме того, вы также узнаете, как создать собственную фирму по 3D-визуализации.
- Course rating: 4. 6 out of 5.0 ( 1,130 Ratings total)
- Duration: 14.5 Hours
- Сертификат: Сертификат об окончании
В этом курсе вы узнаете, как:
- создать красивую внутреннюю сцену, используя 3DS MAX и движок визуализации Corona.

- постобработка 3D-рендеринга в Photoshop.
- овладеть другими сложными темами, такими как анимация или визуальные эффекты.
- стать готовым к работе человеком в индустрии 3D-визуализации.
Во-первых, вы изучите основы 3DS MAX. Затем вы перейдете к различным методам 3D-моделирования. Курс охватывает множество проектов упражнений, разработанных для постепенного развития ваших навыков. После этого вы углубите свои знания об освещении, материалах и рендеринге с помощью движка рендеринга Corona. Ваш последний проект — создать внутреннюю сцену с нуля; от моделирования, текстурирования, освещения, рендеринга и, наконец, ретуши в Photoshop.
Вы можете пройти курс «3D-визуализация для начинающих: интерьерная сцена с сертификатом 3DS MAX» на Udemy.
В этом курсе вы узнаете, как использовать инструменты 3ds Max, Vray и Marvelous Designer для создания сложных моделей, текстур, освещения и общего рендеринга. Здесь вы познакомитесь с профессиональным рабочим процессом и инструментами, которые используются в отрасли для достижения потрясающих фотореалистичных результатов в 3D.
В этом курсе используются и демонстрируются стандартные отраслевые инструменты, включая 3ds Max, Vray, Marvelous Designer и Photoshop.
- Course rating: 4. 3 out of 5.0 ( 764 916b1600 Duration: 5.5 Hours
- Сертификат: 0144 Сертификат об окончании
В этом курсе вы узнаете, как:

Кроме того, в итоге вы создадите профессиональную арку, а именно интерьер.
С помощью всевозможных советов и приемов, методов рабочего процесса и инструментов в продвинутых пакетах программного обеспечения вы соберетесь в этом курсе, создавая при этом свою собственную визуализированную сцену, чтобы добавить ее в свое портфолио.
Вы можете пройти сертификационный курс 3ds Max & Vray: Advanced Arch Viz Interior Projects на Udemy.
В этом курсе «Основы освещения в 3ds Max» вы узнаете, как создавать и настраивать различные типы освещения. Далее вы узнаете, как работают разные типы теней и как некоторые настройки могут сильно повлиять на конечный результат. Наконец, вы изучите некоторые из наиболее важных концепций освещения.
- Duration: 2.2 Hours
- Сертификат: Сертификат об окончании
В этом курсе вы узнаете, как:
- создавать и настраивать различные типы источников света.

- понять работу различных типов теней.
- понять последствия примененных вами настроек на ваш конечный результат.
- понимать основы 3D-освещения в 3ds Max.
Этот курс охватывает основы 3D-освещения в 3ds Max, не фокусируясь на каком-либо конкретном движке рендеринга. После просмотра этого курса вы должны чувствовать себя комфортно, изучая расширенные аспекты рендеринга выбранного вами движка рендеринга, используя то, что вы видели здесь, в качестве основы.
Вы можете пройти сертификационный курс по основам освещения 3ds Max на Pluralsight.
Этот курс предназначен для тех, у кого нет опыта работы с 3ds max или 3D-моделированием в целом. В этом всеобъемлющем курсе для начинающих вы начнете с знакомства с интерфейсом 3ds max 2019, а затем рассмотрите настройку 3ds max по своему вкусу. После этого вы рассмотрите создание основных объектов и форм, затем перейдете к более сложному моделированию и изучите инструменты полигонального моделирования.
- Course rating: 4. 3 out of 5.0 ( 201 Ratings total)
- Duration: 6 Hours
- Сертификат: 0144 Сертификат об окончании
В этом курсе вы узнаете, как:
- понять все основы 3ds Max и выйти за его пределы.

- выйти за пределы среднего на уровне 3ds Max.
- создание собственных проектов в 3ds Max.
Далее вы познакомитесь со сплайн-моделированием, а затем объедините инструменты полигонального и сплайн-моделирования для создания красивых объектов. Кроме того, вы рассмотрите создание камер и настройку сцены для освещения и материалов, а затем рассмотрите создание материалов и управление ими. Кроме того, вы посмотрите на UVW-картографирование, а затем посмотрите на источники света Arnold. После этого вы посмотрите на рендеринг. Далее вы будете использовать изученные вами инструменты для создания объектов реального мира. Затем вы познакомитесь с инструментами анимации и анимируете свои объекты.
Вы можете пройти сертификационный курс 3ds Max 2019 для начинающих на Udemy.
Спасибо, что прочитали это. Мы надеемся, что подборка наших курсов поможет вам выбрать правильный курс для изучения 3ds Max. Если вы хотите узнать больше, вы можете пройти бесплатные курсы по 3ds Max.



Затем выберите первую сферу в редакторе материалов. После назначения объекту выбранный материал будет выделен, как показано на приведенном ниже рисунке.
Обычно основная развертка выполняется в первом канале карты. В этом случае объект развернут без перекрывающихся координат текстуры (UV).
) В этом учебнике мы переместим UV из первого канала в канал 2, так как нам не нужно изменять новый канал UV.

Первые два указывают, что файл найден и загружен. Последний, как следует из названия, означает, что средству отслеживания не удалось найти файл.
fbx) . В результате откроется окно экспорта в формат FBX.
— СПб.: Питер, 2009. — 256 с.: ил./pdf
VRay — внешний подключаемый к 3ds Max плагин для визуализации.
Поможет создавать любые материалы от простых стандартных до многокомпонентных, основанных на множестве текстурных карт. Освоите инструменты и приемы освещения любыми типами светильников, приобретете навыки расчета глобальной освещенности, изучите применение различных спецэффектов, а также использование модуля mental ray.
Чтобы даже самый неискушенный читатель смог максимально быстро и без излишних усилий освоить эффективную работу в 3ds Max. Благодаря уникальной книге «3ds Max» серии «Освой легко! » сложное становится простым.
ISBN 978-5-459-00324-6
Международная школа дизайна, Санкт-Петербург, 2016 год
Это может быть «Установить сейчас», «Загрузить сейчас» или «Загрузить через браузер». Если метода нет в списке, он может быть недоступен для соответствующей операционной системы или браузера.
Этот курс научит вас, как говорится, «введению» в 3ds max, и для такого новичка, как я, он великолепен. Конечно, в нем есть некоторые пробелы, ничто не может быть идеальным, но я действительно узнал кое-что классное. Я обязательно продолжу изучение программного обеспечения. Очень хороший курс – George Dica
Вы также можете выбрать M на клавиатуре, чтобы открыть редактор. Редактор материалов имеет два режима, которые можно выбрать в списке Modes : режим Compact Material Editor и режим Slate Material Editor . Поскольку эта сцена относительно проста, мы будем использовать компактный режим.
Как правило, тип материала по умолчанию установлен на Стандартный . Этот материал является базовым и не подходит для установки PBR. Поэтому нам нужно изменить тип материала на материал PBR. Физический материал является предпочтительным материалом 3ds Max для проектов Azure Remote Rendering.
) При необходимости переключите Зеленый флип (Y) .

Это действие выбирает все текстуры в списке. Выбранные текстуры выделены синим цветом. (См. предыдущий снимок экрана.)
На главной панели инструментов перейдите к Файл > Экспорт > Экспорт выбранных .



5 Hours 
6 out of 5.0 ( 698 Ratings total) 




